Валоризация беталаиновых пигментов, выделенных из ягод Phytolacca americana L., в качестве натурального красителя в рецептуре сыра
В ответ на потребительский спрос на более экологичные и полезные для здоровья продукты, пищевая промышленность все чаще переходит на использование натуральных добавок.
Аннотация
Фитолакка американская (Phytolacca americanaL.) — лекарственное растение, содержащее ценные биологически активные соединения, в том числе бетацианины, которые служат его красными пигментами, а также фенольные кислоты, флавоноиды, полифенольные соединения и другие.
Фитолакка американская(P. americana) — растение, известное своими биоактивными соединениями, которые проявляют противовоспалительные, антимутагенные, антиоксидантные, противораковые и антибактериальные свойства. В этом исследовании изучается потенциал пигментов беталаина, извлеченных из ягодP. americana,в качестве натурального красителя для рецептуры сыров. Было систематически оценено влияние этих пигментов на цветовые характеристики, сенсорные качества, а также физико-химический и фитохимический состав сыров. Порошок фитолаккиамериканской(PA) продемонстрировал значительные уровни общих полифенолов (111,95 ± 1,60 мг GAE/г сухой массы) и антиоксидантной активности (21,67 ± 0,19 мкмоль TE/г сухой массы). Включение порошка PA увеличило физико-химическое и фитохимическое содержание и антиоксидантную активность в конечном продукте (4,40 ± 0,22 мкмоль TE/г сухой массы для CPAP1 и 6,11 ± 0,22 мкмоль TE/г сухой массы для CPAP2). Сенсорное исследование показало, что сыры с добавлением PA были приемлемыми. Улучшенные сыры имеют отличительный цветовой профиль, привлекающий потребителей, заботящихся о своем здоровье, которые ищут инновационные молочные продукты. Исследование приходит к выводу, что порошок PA может эффективно улучшать сыр, производя продукт, обогащенный фитохимическими веществами, который привлекателен для потребителей, заботящихся о своем здоровье.
1. Введение
Традиционная медицина издавна использует растения и пищевые продукты для лечения широкого спектра заболеваний благодаря их богатым фармакологическим свойствам. За последние несколько десятилетий возрос интерес к выявлению природных антиоксидантов, полученных из растений, что обусловлено их потенциальным применением в пищевой, косметической и фармацевтической промышленности. Эти биоактивные соединения, включая полифенолы, флавоноиды и другие вторичные метаболиты, не только обеспечивают преимущества для здоровья, такие как снижение окислительного стресса и предотвращение дегенеративных заболеваний, но и служат устойчивыми альтернативами синтетическим добавкам. Растущий потребительский спрос на натуральные, безопасные и экологически чистые ингредиенты еще раз подчеркивает важность изучения антиоксидантов растительного происхождения для различных применений [ 1 ].
P. americana , часто называемый фитолаккой или фитолакковой , — многолетнее растение, произрастающее в Северной Америке; это инвазивный чужеродный вид, который также распространен в регионах Средиземноморья и Черного моря [ 2 ]. Это крупное травянистое растение может достигать трех метров в высоту [ 3 ]. Оно было завезено в Европу, Африку и Азию после того, как стало родным для Америки и Мексики. Это растение цветет с июня по июль, а его плоды созревают с августа по октябрь. Благодаря способности вида адаптироваться к различным факторам окружающей среды и климатическим условиям, в результате продолжающейся адаптации развилось богатое генетическое разнообразие [ 4 ]. Известное под разными названиями в Румынии, включая американский фитолак, лаконос, салат и драконовы ягоды, это растение является типичным примером инновационного цветочного элемента.
Phytolacca americana L., обычно называемая лаконосом, — это растение, ценимое за свой уникальный фитохимический состав, и в частности за беталаины, которые представляют собой водорастворимые пигменты, делящиеся на два основных подкласса: бетацианины (красновато-фиолетовые) и бетаксантины (от желтого до оранжевого) [ 5 , 6 ]. Эти пигменты отвечают за характерную фиолетовую окраску плодов, цветов и стеблей растения и отличаются от антоцианов как по структуре, так и по функциональности. Как натуральные пигменты, беталаины широко известны своим применением в качестве красителей в пищевых продуктах и напитках, обеспечивая яркие розовые, красные и фиолетовые оттенки, а также предлагая дополнительные антиоксидантные, противовоспалительные и противораковые преимущества [ 7 , 8 , 9 ].
Потенциал ягод P. americana как устойчивого источника беталаинов привлекает всё больший интерес. Исторически сок ягод использовался коренными американцами в качестве натурального красителя, что подчёркивает его непреходящую ценность как красителя [ 10 ]. Недавние исследования показывают, что эти пигменты могут быть эффективно использованы благодаря их красящим и функциональным свойствам, особенно в пищевых матрицах, которые выигрывают от улучшенной внешней привлекательности и биоактивного содержания [ 8 , 11 ]. В связи с глобальной тенденцией к использованию натуральных добавок в пищевых продуктах, беталаины предоставляют возможность заменить синтетические красители, одновременно повышая питательную ценность функциональных продуктов питания.
Сыр, один из основных молочных продуктов, потребляемых во всем мире, представляет собой универсальную платформу для включения натуральных биоактивных соединений. Хотя сыр богат белками, жирами и витаминами, в нем, как правило, не хватает антиоксидантов или фенольных соединений, которые можно получить из растительных ингредиентов [ 12 , 13 ]. Недавние достижения в области технологий производства молочных продуктов продемонстрировали возможность обогащения сыра растительными экстрактами для улучшения его сенсорных, питательных и функциональных свойств [ 14 , 15 , 16 ].
Данное исследование посвящено использованию экстракта ягод Phytolacca americana , богатого беталаином, в качестве натурального красителя для полутвёрдых сыров. Основные цели — оценить антиоксидантную активность и фитохимический состав экстракта, оценить стабильность беталаинов в процессе производства сыра и определить их влияние на цвет, текстуру, органолептические свойства и пищевые свойства готового продукта. Изучая интеграцию этих натуральных пигментов в рецептуры сыров, данное исследование выявляет новый подход к производству визуально привлекательных и полезных для здоровья молочных продуктов, отвечающих потребительскому спросу на экологически чистые и функциональные продукты.
2. Материалы и методы
2.1. Материалы
Сырое молоко получено от коров голштинской породы, выращенных на ферме исследовательской станции «Редиу Яссы», входящей в состав Ясского университета естественных наук. В данном исследовании было использовано 300 литров молока, по 100 литров на каждую экспериментальную партию.
DPPH (2,2-дифенил-1-пикрилгидразил), раствор галловой кислоты, раствор ацетата натрия, раствор хлорида калия, этанол, метанол, лимонная кислота, карбонат натрия, реагент Фолина-Чокальтеу, гидроксид натрия, хлорид алюминия и карбонат натрия были приобретены у Sigma Aldrich (Штайнхайм, Германия) и Merck (Дармштадт, Германия).
2.2 Подготовка образцов
В этом исследовании плоды P. americana , как показано на рисунке 1 , были собраны в ноябре 2023 года на экспериментальных участках, управляемых Факультетом сельского хозяйства, Кафедрой лекарственных и ароматических растений, в Яссах, Румыния. Плоды были собраны в состоянии полной зрелости, идентифицированной по их темно-фиолетовой или черной окраске, которая коррелирует с оптимальным содержанием беталаина [ 17 ]. После сбора урожая плоды были промыты дистиллированной водой для удаления примесей и высушены в печи (Stericell 111, MMM Medcenter, Мюнхен, Германия) при температуре 40 °C в течение 48 часов до достижения содержания влаги 9,60%. Наконец, высушенные плоды были измельчены в мелкий порошок с помощью электрической мельницы (Bosch MC812M844, Штутгарт, Германия), чтобы подготовить их к последующему анализу и применению.
2.3. Извлечение биологически активных соединений из порошка фитолакки американской (PA)
Метод ультразвуковой экстракции использовался для выделения биологически активных соединений из порошка ПА. Эта процедура основывалась на слегка модифицированной версии метода, описанного Шереметом и соавторами [ 18 ]. А именно, 1,0 г порошка ПА смешивали с 9 мл 70%-ного раствора этанола, подкисленного 1 мл лимонной кислоты (соотношение 9:1, об. / об. ). Смесь подвергали обработке ультразвуком в ультразвуковой ванне (Elmasonic S 180 H, Elma, Германия) в течение 35 мин при 40 °C и частоте 37 кГц. Полученный супернатант затем собирали и центрифугировали при 6000 об./мин в течение 10 мин при 4 °C. Затем порошок ПА анализировали для определения общего содержания беталаинов, флавоноидов и полифенолов.
2.4 Общее содержание беталаина
Разбавленный экстракт помещали в считывающую пробирку, и значения поглощения регистрировали при λ = 538 нм для бетацианинов и λ = 480 нм для бетаксантинов с помощью УФ-видимого спектрофотометра Analytik Jena (Analytik Jena-Specord 210 Plus, Analytik Jena GmbH+Co. KG, Йена, Германия) [ 19 ]. Результаты выражали в миллиграммах на грамм сухого веса (СВ). Содержание беталаинов рассчитывали по формуле (1):
где A — поглощение при 538 и 480 нм для бетацианинов и бетаксантинов соответственно; MW — молекулярная масса; l — длина оптического пути в кювете; DF — фактор разбавления; m — количество образца; и ε — молярные коэффициенты поглощения. Для бетацианинов ε = 60 000 л/моль·см в H₂O ( MW = 550 г/моль), а для бетаксантинов ε = 48 000 л/моль·см в H₂O ( MW = 308 г/моль). Общее содержание беталаина (в мг на г образца) определяли путем суммирования значений для бетацианина и бетаксантина.
2.5 Общее содержание флавоноидов
Содержание общих флавоноидов в порошкообразном экстракте PA определялось с использованием метода хлорида алюминия [ 20 ]. Вкратце, 1,25 мл деионизированной воды использовали для разбавления 250 мкл растительных экстрактов (1 мг/мл), затем добавляли 0,075 мл 5% раствора NaNO2 . После 5-минутного периода темноты добавляли 0,15 мл 10% раствора AlCl3 . Через 6 минут в реакционную смесь добавляли 0,5 мл 1M NaOH и 0,775 мл деионизированной воды. Для измерения поглощения при λ = 510 нм использовали спектрофотометр UV-Vis (Analytik Jena-Specord 210 Plus, Analytik Jena GmbH+Co. KG, Йена, Германия). Стандартный уровень катехина составлял 20–100 мг/л, а концентрация флавоноидов выражалась в мг CE/г DW или эквиваленте катехина на грамм сухого веса.
2.6 Общее содержание полифенолов
Боля и Визиряну [ 21 ] описывают метод Фолина–Чокалтеу, который использовался для анализа общего содержания фенолов. Вкратце, 7,9 мл деионизированной воды, 0,5 мл реагента Фолина–Чокалтеу (0,25 моль/л) и 100 мкл экстракта (1 мг/мл) были смешаны. Через 10 мин было добавлено 1,5 мл 20% раствора Na₂CO₂ , и смесь была оставлена в темноте на 1 ч. При λ = 765 нм поглощение было окончательно измерено в сравнении с холостым раствором с помощью спектрофотометра UV-VIS (Analytik Jena-Specord 210 Plus, Analytik Jena GmbH+Co. KG, Йена, Германия). Общее содержание фенолов выражалось в эквиваленте галловой кислоты на грамм сухого веса (мг GAE/г DW), при этом галловая кислота служила стандартом (50–250 мг/л) [ 22 ].
2.7. Активность DPPH по удалению радикалов
С несколькими незначительными корректировками анализ DPPH был рассчитан с использованием колориметрического метода, как описано Shahinuzzaman и соавт. [ 22 ] и Postolache и соавт. [ 23 ], и результаты были представлены в мкмоль эквивалентов Trolox на грамм сухого веса (мкмоль TE/г DW). Вкратце, 3,9 мл разбавленного (1:10) раствора DPPH/метанол смешивали с 0,1 мл экстрактов (1 мг/мл). После этого смесь оставляли в темноте при комнатной температуре на 90 мин. При λ = 515 нм поглощение смеси измеряли с помощью спектрофотометра UV-VIS (Analytik Jena-Specord 210 Plus, Analytik Jena GmbH+Co. KG, Йена, Германия). Уравнение (2) использовалось для определения процента ингибирования активности по удалению радикалов, при этом Тролокс служил стандартной дозировкой 0,125 мг/мл.
2.8. Приготовление полутвердого сыра с добавлением порошка ПА
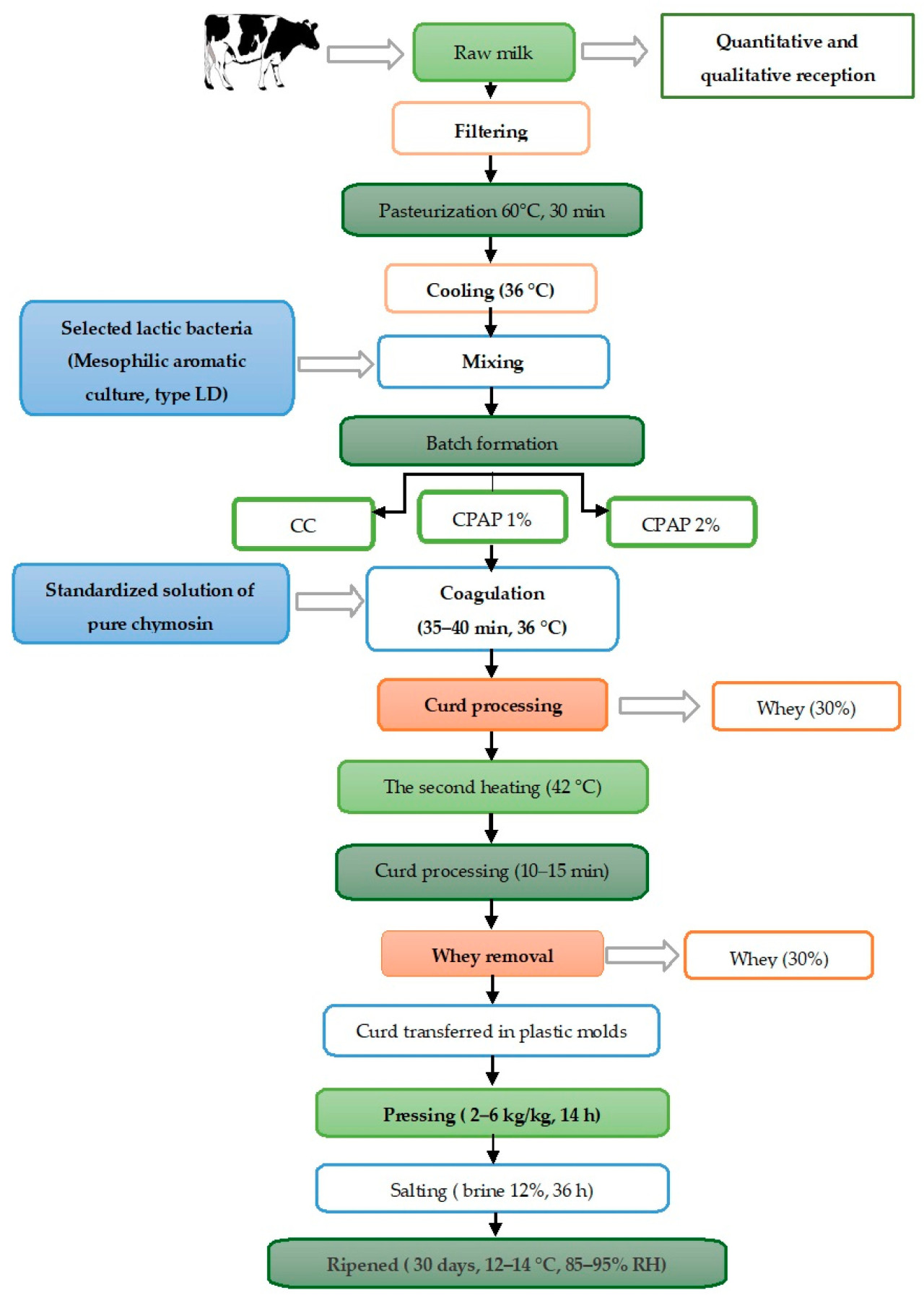
Для двух типов полутвердого сыра использовалось 200 л цельного молока ( рисунок 2 ). Метод производства сыра был таким же, как описан Рацу и соавторами [ 24 ], с тем лишь исключением, что молоко разделялось на три партии после добавления выбранных молочнокислых культур: 100 л молока использовалось для изготовления полутвердого сыра (CC); 100 л молока смешивалось с 1% порошка полиакриламида (CPAP1); и дополнительно 2% порошка полиакриламида использовалось для изготовления полутвердого сыра с порошком полиакриламида (CPAP2).
Количественный и качественный прием молока представлял собой первый этап технологического процесса изготовления сыра. После процесса фильтрации молоко пастеризовали в течение 30 мин при 60 °C в ванне. После охлаждения молока до 35–36 °C вносили культуры (мезофильная ароматическая культура, тип LD-FD-DVS FLORA DANICA от CHR HANSEN). В производственном листе указано, что на протяжении всей процедуры инокуляции использовали 50 ЕД культуры на каждые 500 л молока. Молоко оставляли на 30 мин. Следующим этапом было приготовление партий и коагуляция молока при температуре от 35 до 36 °C. Для этого процесса использовали жидкость CHY-MAX M (25 IMCU/л молока), так как она содержит фермент, который специфически расщепляет каппа-казеин, что приводит к получению превосходного коагулята [ 25 ]. После частичной обработки творога удаляется 30% сыворотки, а процесс свертывания занимает 35–40 минут. Вторая фаза нагревания, проводимая при температуре 42 °C, включает в себя сбраживание сгустка в течение 10–15 минут (или до тех пор, пока полученное зерно не будет дегидрировано). Целью выдержки является извлечение 30% сыворотки. Творог прессуют (2 кг/кг) в течение 14 часов в пластиковой форме, вмещающей 2 кг творога. Формы для сыра переворачивают каждые 10 минут в течение первых 8 часов. Далее следует стадия созревания (30 дней при температуре 12–14 °C и относительной влажности 85–95%) и стадия посола (в 12%-ном рассоле).
2.9 Физико-химическая и фитохимическая оценка полутвердого сыра с добавками
Уровень pH, жирность, зольность, общее содержание твердых веществ, влажность и общий белок образцов измеряли с использованием методов, рекомендованных Ассоциацией официальных химиков-аналитиков [ 26 , 27 ]. Используя методы, описанные ранее в разделах выше, оценивали общее содержание баталаинов, флавоноидов, фенолов и антиоксидантную активность полутвердого сыра с добавлением порошка ПА.
2.10 Анализ цвета
Цвет контрольного и полутвёрдого сыра с добавками исследовали с помощью хромаметра MINOLTA CR-410 (Konica Minolta, Осака, Япония). Параметры L* (белизна/тёмность), a* (краснота/зелёность) и b* (желтота/синева) относятся к цветовым параметрам образца. Для каждого образца было доступно три различных образца.
2.11 Сенсорный анализ
Двадцать неподготовленных дегустаторов оценили сенсорные качества образцов обогащенного сыра. Членам комиссии объяснили основную цель исследования и необходимые протоколы для обработки персональных данных. Членам комиссии было предложено оценить девять характеристик, включая внешний вид, послевкусие, внешний вид среза, запах, аромат, текстуру, цвет, вкус и общую приемлемость. Сенсорные характеристики оценивали студенты и преподаватели кафедры пищевых технологий Ясского университета естественных наук. Все члены комиссии были осведомлены о качествах полутвердого сыра. Членам комиссии показали образцы каждой рецептуры, закодированные случайными числами. Анализ был выполнен в соответствии со спецификациями ISO 8589 [ 29 ]. Температура в кабинах поддерживалась на уровне около 25 °C, а зона сенсорной оценки находилась в надлежащим образом кондиционируемом помещении. Неподготовленные дегустаторы оценивали каждую характеристику по семибалльной гедонистической шкале (1 — крайне низкий уровень, 7 — крайне высокий уровень).
2.12 Анализ текстуры полутвердого сыра
Для оценки текстуры образцов использовался текстурометр Mark 10 ESM 300 (Johnson Scale Co., Inc., 36 Stiles Lane, Pine Brook, NJ, США), оснащенный цифровым динамометром серии 7i-50 (с разрешением измерения 0,05 Н). Испытания на сжатие проводились с использованием цилиндрического зонда типа TA4 (Johnson Scale Co., Inc., 36 Stiles Lane, Pine Brook, NJ, США) диаметром 38,1 мм и высотой 20 мм. Для исследования текстуры использовались образцы основы в форме параллелепипеда размерами 20 мм × 15 мм × 15 мм. Каждое испытание на текстуру проводилось пять раз.
2.13 Микробиологический анализ молока и сыра
Для каждого лабораторного образца было проведено три повторных анализа каждого аналитического теста, касающегося микробиологической нагрузки полутвёрдого сыра, в стерильных условиях. 10 граммов сыра и 90 мл буферной пептонной воды (Bio-Rad, Марн-ла-Кокет, Франция) смешивали в течение пяти минут со скоростью 250 об/мин в лабораторном миксере (Сьюард, Западный Суссекс, Великобритания) для подготовки к микробиологическим тестам.
Согласно Najgebauer-Lejko et al. [ 30 ], бактерии, дрожжи и плесень были отделены от серийных разведений с использованием методов распределения и заливки чашек. Эти разведения были созданы путем объединения 1 мл предыдущего разведения с 9 мл буферизованной пептонной воды в пробирках. После инокуляции 1 мл образца микробиологическая среда, используемая для посева, включала селективный хромогенный агар Rapid E. coli 2 (RE) и Rapid Staph (RS; Bio-Rad, Marnes-la-Coquette, France), а также неселективный агар для чашек Петри (PCA), дополненный 1 г/л сухого обезжиренного молока и картофельно-декстрозным агаром (PDA; Scharlau, Barcelona, Spain). После 72-часового инкубационного периода при 30 °C общее количество аэробных бактерий подсчитывалось в соответствии со стандартом ISO 7218 [ 27 ]. В течение пяти дней культивирования на чашках Петри (PDA) при температуре 28 °C подсчитывали количество дрожжей и плесневых грибов. После 24-часовой инкубации при температуре 37 °C оценивали количество колоний Escherichia coli и других колиформных бактерий на среде RE в соответствии со стандартом ISO 16140 [ 31 ].
Кроме того, все образцы культивировались на среде RS, которая обеспечивает обнаружение и подсчёт коагулазоположительных стафилококков ( Staphylococcus aureus ) в течение 24 часов при температуре 37 °C. После инкубации для подсчёта микроорганизмов в образцах сыра использовался автоматический счётчик колоний Scan 1200 (Interscience, Сен-Ном-ла-Бретеш, Франция). Результаты представляли в виде логарифмов колониеобразующих единиц на грамм (log КОЕ г −1 ).
2.14 Статистический анализ
Результаты каждого анализа статистически обрабатывались с помощью программы Minitab 19. Для оценки различий между образцами использовались однофакторный дисперсионный анализ (ANOVA) и тест Тьюки. Все экспериментальные данные были выражены как среднее значение ( n = 5) ± стандартное отклонение (SD). Анализ главных компонент (PCA) проводился на основе описательных сенсорных данных с использованием программы XLSTAT (пробная версия 2024, Addinsoft, Париж, Франция).
3. Результаты и обсуждение
3.1 Фитохимическая характеристика
В таблице 1 представлено общее содержание беталаинов, флавоноидов и полифенолов в водно-этанольном экстракте. Также представлены значения окислительной активности и ингибирования DPPH растительным экстрактом. В порошке ПА среднее содержание беталаинов составило 1,06 ± 0,04 мг/г сухой массы, флавоноидов – 33,74 ± 0,29 мг CE/г сухой массы и полифенолов – 111,95 ± 1,60 мг GAE/г сухой массы.
Антиоксидантная активность порошка ПА определялась путем измерения активности по удалению радикалов на DPPH, которая показала антиоксидантную активность 21,67 ± 0,19 мкмоль TE/г сухой массы с процентом ингибирования (DPPH) 76,39 ± 0,85.
Изменения цвета порошка PA составили 22,72 ± 0,25 для значения L*, 7,01 ± 0,12 для значения a* и 2,13 ± 0,11 для значения b*. Угол цветового тона и параметрический показатель цвета Chroma дали значения 0,30 ± 0,01 и 7,32 ± 0,14 соответственно. Что касается цветовых характеристик, можно заметить, что PA продемонстрировал параметр светимости (L*), который был ближе к значению, связанному с белым, параметр a* был ближе к красному, а параметр ab* был ближе к желтому. Цветовые параметры связаны с основным биологически активным соединением в порошке. Как можно заметить, высокое значение a* предполагает, что преобладающий цвет образца — красноватый, что указывает на присутствие беталаинов, как цитируют Gengatharan и др. [ 32 ]. Chroma продемонстрировал закономерность, схожую с параметром a*, что свидетельствует о том, что красный оттенок оказал наибольшее влияние на определение цвета порошка полиамида. Угол цветового тона был расположен в первом квадранте цветового поля и отражает степень красноты образца. Исходя из значений a* и b*, которые показали тенденцию к жёлтому и красному, типичную для беталаиновых пигментов, данные были нанесены на график в первом квадранте (+a*, +b*).
Экстракт P. americana продемонстрировал выдающиеся антиоксидантные свойства и значительную концентрацию полифенолов. P. americana может использоваться в качестве натурального ингредиента в пищевых продуктах благодаря своей выраженной красящей способности и антиоксидантным свойствам.
Наши результаты согласуются с данными Набави и соавторов [ 33 ], которые сообщили об общем содержании фенолов 102,11 ± 6,37 мг GAE/г порошка экстракта, общем содержании флавоноидов 24,7 ± 1,24 мг эквивалента кверцетина/г порошка экстракта и IC50 для активности по удалению радикалов DPPH 62,0 ± 2,1 мкг/мл [ 34 ]. Сильная активность P. americana указывает на то, что отдача водорода может служить потенциальным механизмом антиоксидантной активности этого растения. В другом исследовании значения концентрации 50% ингибирования (IC50) экстрактов плодов P. americana для радикала DPPH составили 2,19 ± 0,45 мкг/мл, что демонстрирует высокую способность к удалению DPPH [ 34 ]. Было установлено, что фенольные соединения обладают антиоксидантными свойствами, что позволяет им предотвращать окисление, отдавая электроны свободным радикалам посредством эффективного механизма восстановления [ 35 ].
Предварительное исследование, проведенное на пигментах плодов P. americana, обнаружило пребетанин (бетанин 6′-O-сульфат) в качестве основного обнаруженного бетацианина, наряду с бетанином и бетанидином 5–O-[(5″–O–E-ферулоил)–2–O–β–d-апиофуранозил] β–D-глюкопиранозидом. Дополнительное исследование культур клеток, полученных из стеблевых эксплантатов P. americana, подтвердило существование дополнительного пигмента, лампрантина II (бетанидин 5-O-(6′-OE-ферулоил)-β-d-глюкопиранозид) [ 6 ]. Наблюдаемые различные результаты по фитохимическому содержанию порошка PA можно объяснить изменениями в фитохимической изменчивости сырья, окружающей среды и условий экстракции.
3.2. Характеристика биоактивного потенциала сыров с добавками
Различные проценты порошка PA, варьирующиеся от 1% (полутвердый сыр с 1% порошка PA CPAP1) до 2% (полутвердый сыр с 2% порошка PA CPAP2), были добавлены, чтобы подчеркнуть добавленную стоимость полутвердого сыра, и был проанализирован биоактивный потенциал ( таблица 2 ). Стабильность биоактивных соединений и фитохимическая характеристика отслеживались в течение 21 дня хранения. Результаты показывают, что добавление порошка PA к сырам улучшает их качество, о чем свидетельствует более высокое содержание беталаина и полифенолов. Эти вещества помогают производить сырные продукты с более высоким уровнем антиоксидантной активности. Результаты этого исследования показывают, что порошок PA может быть использован в качестве замены искусственных красителей и антиоксидантов. Результаты показали, что добавление порошка PA к полутвердым сырам значительно увеличило общие уровни беталаинов, общих полифенолов и общих флавоноидов в образцах. При увеличении содержания порошка с 1% до 2% количество фитохимических веществ и антиоксидантная активность значительно возросли ( p < 0,05). Более того, была обнаружена прямая и положительная связь между концентрацией порошка и антиоксидантной активностью; это означает, что увеличение содержания порошка до 2% также привело к существенному увеличению антиоксидантной активности ( p < 0,05). Фенольные компоненты порошка PA и специфические беталаины, вероятно, являются тем, что привело к повышению антиоксидантной активности. Содержание флавоноидов в CPAP1 (1,01 ± 0,01 мг CE/г сухой массы) и CPAP2 (1,23 ± 0,09 мг CE/г сухой массы) было выше, чем в контроле. Аналогичным образом, общее содержание полифенолов увеличивается с 6,02 ± 0,02 мг GAE/г сух. массы (CPAP1) до 6,25 ± 0,22 мг GAE/г сух. массы (CPAP2), а уровни беталаина увеличиваются с 0,76 ± 0,04 мг/г сух. массы до 0,90 ± 0,06 мг/г сух. массы. Эти постепенные различия можно объяснить эффектами растворимости и взаимодействия внутри сырной матрицы, которые, как известно, изменяются во время переработки и хранения сыра [ 36 ]. Исследования фенольного профиля сыров, обогащенных растительной матрицей, таких как сыры с добавлением порошка PA, выявляют значительные взаимодействия между фенольными соединениями и молочными белками, в частности казеинами. Казеины, известные своей богатой пролином структурой и гибкой вторичной конфигурацией, усиливают водородные связи с фенольными соединениями, что приводит к снижению биодоступности фенолов в конечном продукте [ 37 , 38 ]. Это явление может объяснить, почему увеличение концентрации ПА с 1% до 2% не привело к пропорциональному повышению содержания фитохимических веществ или антиоксидантной активности, как показано в таблице 2. По-видимому, взаимодействие с матрицей создаёт эффект насыщения, ограничивая эффективное использование дополнительных фенольных соединений в сыре.
Содержание ТА, ТП и ТФ в образцах снизилось ( p < 0,05) после 21 дня хранения. Исследования хранения указывают на небольшое снижение содержания фитохимических веществ и антиоксидантной активности как CPAP1, так и CPAP2 с течением времени. Это снижение может быть связано с деградацией биологически активных соединений или дальнейшим взаимодействием с компонентами молочного продукта. Тем не менее, фитохимические показатели в улучшенном сыре всё ещё были выше, чем в контрольном.
В первый день хранения TP сыров варьировалась от 6,02 ± 0,02 до 6,25 ± 0,22 мг GAE/г с.в. обогащенного сыра, а в последний день хранения она снизилась до 5,61 ± 0,02 – 5,98 ± 0,20 мг GAE/г с.в. обогащенного сыра. Кроме того, активность CPAP1 и CPAP2 оставалась выше, чем в контроле, после 21 дня, хотя активность поглощения DPPH снизилась во всех образцах. Тест Тьюки показал, что различия между обогащенными сырами были статистически значимыми ( p < 0,05). Аналогичные исследования показали сопоставимое снижение срока годности. По мнению авторов, биоактивность теряется в результате ухудшения экстракта во время хранения. В своем исследовании сыров, обогащенных тыквенным порошком, натуральными растительными экстрактами и экстрактами зеленого чая, соответственно, Хоршидян и соавторы. [ 39 ] и Ольшевска и др. [ 40 ] сообщили о сопоставимых результатах. В ответ на потребительский спрос на более функциональные и питательные диеты производители продуктов питания недавно рассмотрели возможность включения природных антиоксидантов, которые производятся из растительных побочных продуктов. В частности, что касается молочных продуктов, сыры все чаще обогащаются различными нетрадиционными ингредиентами, такими как физиологически активные соединения и сбалансированный по питательным веществам профиль [ 41 ]. Наиболее впечатляющими антиоксидантами, присутствующими во фруктах и овощах, как показывают результаты исследований, являются фенолы. По словам Каптана и Сиври [ 42 ], молочные продукты, обогащенные розмарином, базиликом и тимьяном, показали повышенную антиоксидантную активность и содержание фенолов по сравнению с контрольным сыром. Кроме того, все образцы показали снижение антиоксидантной активности и концентрации фенолов в течение периода хранения.
Включение порошка PA увеличило беталаины, флавоноиды, полифенолы и антиоксидантную активность in vitro сыров с добавками. В исследовании, проведенном Rashidinejad et al. [ 43 ], было изучено влияние добавления катехинов зеленого чая на содержание фенолов и антиоксидантные возможности сыра с низким содержанием жира. Общее содержание фенолов и антиоксидантная активность всех сыров, включая контрольные образцы, увеличивались в процессе созревания. Повышенные значения общего содержания фенолов можно объяснить наличием веществ, полученных из молока, и снижением аналитической точности, а также отсутствием специфичности реагента Фолина-Чокалто, используемого для анализа общего содержания фенолов. Этот реагент реагирует не только с фенолами, но и с другими восстанавливающими соединениями, такими как каротиноиды, аминокислоты, сахара и витамин С [ 44 ].
В другом исследовании изучалось влияние различных количеств виноградного экстракта на процесс сыроделия. Антиоксидантная активность и общее содержание фенолов виноградного экстракта были повышены. Однако виноградный экстракт вызывал увеличение хрупкости и снижение твёрдости [ 45 ]. Алонсо и др. [ 46 ] обнаружили прямую связь между антиоксидантной активностью и общим содержанием полифенолов в образцах, используя положительную корреляцию. Исследование дало успешные результаты при обогащении сыра выжимками красного и белого винограда.
Результаты, представленные в этом исследовании, подтверждают выводы, сообщенные Pasini Deolindo et al. [ 47 ] об использовании муки из кожуры жаботикабы ( Myrciaria sp.) (5 г/кг сыра) в производстве сыра Petit Suisse. В частности, исследование наблюдало снижение значений DPPH после периода хранения в 28 дней. Полифенолы подвергаются окислению во время хранения пищевых продуктов из-за многих факторов, таких как свет, температура, pH, ферменты и относительная влажность. Следовательно, ожидается снижение содержания фенолов в консервированных пищевых продуктах. Однако Ramos et al. [ 48 ] обнаружили, что ферментированное молоко, произведенное с лиофилизированным экстрактом гвоздики ( Syzygium aromatum ) и зеленого мате ( Ilex paraguariensis ), показало увеличение общего содержания фенолов после 14 дней хранения. Авторы предполагают, что этот результат может быть отнесен к солюбилизации редуцирующих веществ в молочной матрице.
3.3 Оценка цвета
Цветовые характеристики (L*, a*, b*) образцов сыра с добавками были измерены и представлены в таблице 3 в исходный момент и после 21 дня хранения при температуре 4 °C. Как и предполагалось, порошок ПА открывает многообещающие возможности для улучшения текстуры, вкуса и пищевой ценности сывороточного сыра. Учитывая его тесную взаимосвязь с привлекательностью и общим качеством продукта, оценка цвета играет важную роль в оценке качества пищевых продуктов.
Оценка цветовых характеристик показала, что добавление ПА оказало заметное влияние на цвет сыров. В частности, экспериментальные сыры продемонстрировали самые высокие уровни красноты (a*) и самые низкие уровни светлоты (L*) и желтизны (b*).
Цветность (Chroma), отражающая интенсивность и насыщенность цвета, достигла наибольшего значения в контрольном образце сыра. Параметр общего изменения цвета, или ΔE, находился в диапазоне от 36,63 ± 0,22 до 45,94 ± 0,33 для анализируемых образцов. При углах цветового тона менее 10° значение угла цветового тона напрямую зависело от полученного цвета и указывало на степень красноты в обогащённом образце [ 28 ].
Наиболее значимым фактором, который может повлиять на восприятие потребителем пищевых продуктов, является цвет [ 49 ]. Оптимальным методом включения экстрактов беталаина в сыр был тот, который обеспечивал необходимую интенсивность цвета без ущерба для вкуса и текстуры сыра. Полученные образцы сыра затем подвергались панели сенсорных оценок, чтобы установить влияние на общее восприятие потребителя и стабильность цвета. Включение порошка PA оказало значительное влияние на яркость сыров, и было отмечено статистически значимое увеличение с точки зрения красноты. Наблюдаемые изменения хроматических координат a* и b* в течение созревания были вызваны исключительно процессом старения, вероятно, из-за изменений концентрации пигмента и окисления.
В течение 21 дня хранения ∆E образца CPAP2 варьировалась от 45,58 до 45,94. Во время хранения включение порошка PA вызвало значительное ( p < 0,05) увеличение ∆E. В сыре CPAP2 Chroma цвета, которая передает его интенсивность и насыщенность, была на пике. Значение угла цветового тона показало красноту обоих обогащенных образцов и было пропорционально полученному цвету, поскольку оно было меньше 10°. В целом, угол 0° или 360° представляет красный оттенок, тогда как угол 90°, 180° или 270° представляет желтый, зеленый или синий оттенок [ 50 ]. Добавление порошка PA существенно повлияло на светлоту сыров, и их краснота увеличилась статистически значимо. Аналогичным образом, другие исследователи наблюдали снижение значений L* после включения растительных экстрактов в свои исследования [ 51 , 52 ].
Значение красного цвета (a*) неуклонно возрастало при добавлении порошка ПА в сыр с добавкой. По мере увеличения количества порошка ПА другие цветовые характеристики белого L* и желтого b* улучшенного сыра постепенно снижались по сравнению с контрольными образцами.
Результаты исследования Антонича и соавторов [ 53 ], посвященного использованию виноградных выжимок при разработке пищевых рецептур, свидетельствуют о заметном снижении яркости цветов в рецептурах, в которые добавлялись виноградные выжимки. Этот эффект был более выражен в образцах с более высокой концентрацией этой растительной матрицы. Как и ожидалось, добавление ПА привело к значительным изменениям индексов цвета как внешней, так и внутренней поверхности. Экспериментальные сыры имели выраженный темно-фиолетовый цвет, о чем свидетельствовало значительное увеличение красноты с последующим снижением яркости и желтизны.
3.4 Химический состав и стабильность при хранении полутвердого сыра с добавлением ПА
Химический состав изготовленного полутвердого сыра подробно представлен в Таблице 4. Анализ собранных значений среды выявляет различия между CC и сыром, содержащим PA (CPAP1 и CPAP2), практически по всем исследованным переменным. Химический состав сыра улучшился после добавления порошка PA по сравнению с контрольным образцом. Содержание влаги, жира, белка, золы и сухого вещества значительно изменяется ( p < 0,05) в результате включения. Более того, добавление порошка PA в сыр приводит к снижению его влажности и жира, в то время как уровни белка, золы и общего количества сухих веществ увеличиваются прямо пропорционально количеству добавленного порошка.
Что касается химического состава, добавление в сыр натуральных функциональных компонентов, таких как полученные из фруктов, овощей, зерновых и других продуктов, приведёт к небольшому изменению его пищевого профиля [ 52 , 54 ]. Добавление ПА в полутвёрдый сыр привело к значительному улучшению его химического состава по сравнению с контрольным образцом. Наконец, добавление 1% и 2% порошка в сыр привело к увеличению содержания жира, общего белка, золы и сырой клетчатки.
Как и ожидалось, pH продукта статистически значимо снизился ( p < 0,05) при увеличении концентрации порошка с 1% (CPAP1) до 2% (CPAP2). По сравнению с CC, значение pH снизилось примерно на 3%, достигнув 5,18 ± 0,04. Измеренное значение pH для контроля составило 5,31 ± 0,02, в то время как для CPAP1 оно составило 5,20 ± 0,04. При среднем значении 66,19 ± 0,30% для продукта CPAP2 добавление порошка PA увеличило содержание сухого вещества. Не было обнаружено никаких обнаруживаемых изменений в содержании влаги. Содержание сухого вещества сыра зависело от периода созревания, когда сыр CC потерял больше влаги, чем продукты CPAP1 и CPAP2 соответственно. В сыре есть два типа воды: связанная и свободная. Несмотря на то, что связанная вода недоступна для биологических процессов, она отвечает за гидратацию гидрофильных молекул и растворение растворенных веществ.
Количество общего сухого вещества и общего белка в сывороточном сыре значительно увеличивается при добавлении большего процента порошка PA ( p < 0,05). Значительные различия ( p < 0,05) были обнаружены в общем количестве сухого вещества между контрольными и обогащенными образцами (CPAP1 и CPAP2). После 21 дня хранения общее содержание белка в контрольном, сырах CPAP1 и CPAP2 составило 24,77 ± 0,11%, 25,07 ± 0,08% и 25,41 ± 0,14% соответственно. Кроме того, очевидно, что по мере одновременного увеличения концентрации порошка PA содержание белка в приготовленном сыре также постепенно увеличивалось. Результаты показывают, что в то время как добавление порошка снижало влажность, добавление сыра увеличивало количество золы. Сыр с самым высоким содержанием золы оказался CPAP2 (5,97 ± 0,03%), а сыр с самым низким содержанием золы оказался CC (4,34 ± 0,03%).
Ученые использовали порошкообразные ингредиенты в процессе разработки рецептур для улучшения качества образцов сыра. Использование виноградных выжимок повышает пищевую ценность полутвёрдых сыров. Порошок виноградных выжимок оказал минимальное влияние на физико-химические параметры образцов сыра [ 55 ]. По мнению Гранато и соавторов [ 54 ], для подтверждения эффективности данного продукта необходимо оценить химическую стабильность пищевого продукта, содержащего биологически активные вещества. Общая титруемая кислотность снизилась, а pH увеличился в результате хранения в холодильнике в течение 28 дней.
3.5 Результаты сенсорного анализа
Сенсорный анализ проводился по различным сенсорным характеристикам, таким как внешний вид, послевкусие, внешний вид в разрезе, запах, аромат, текстура, цвет, вкус и общая приемлемость. Образцы сыра были подвергнуты сенсорному анализу, результаты которого представлены на рисунке 3. Согласно данным, представленным на рисунке 3 , эксперты присвоили продукту оценку от шести до семи («очень нравится» и «чрезвычайно нравится») по каждой характеристике. На рисунке 4 представлен анализ основных компонентов сенсорных характеристик контрольного и улучшенного полутвёрдых сыров.
Оцениваемые характеристики последовательно демонстрировали влияние включения ПА. Добавление ПА приводило к улучшению интенсивности запаха и аромата, вкусового восприятия, ощущения послевкусия, внешнего вида, внешнего вида разреза и цвета, одновременно оказывая отрицательное влияние на качество текстуры. Вкус сыра существенно не менялся при добавлении 2% порошка ПА. Образцы CPAP1 и CPAP2 сначала имели легкий и свежий вкус и более сухой, зернистый вид. Аналогичным образом, не было заметного изменения в оценках по дескрипторам запаха сыров. В целом, оценки запаха оставались выше приемлемого порога, где был достигнут балл больше шести. Сыр CPAP1 с 1% порошка ПА продемонстрировал превосходную интенсивность цвета по сравнению с контрольным образцом. В целом, сыр CPAP1, обогащенный 1% порошка ПА, продемонстрировал положительные органолептические оценки, о чем свидетельствует его более высокая общая оценка приемлемости.
Двойной график PCA, представленный на рисунке 4 , наглядно отображает местоположение трех образцов сыра (обычных и обработанных ПА) в соответствии с сенсорными качествами, представленными на рисунке 3. Основной главный компонент (ПК1) объяснял 39,99% дисперсии и включал два образца сыра с ПА. Второй компонент составлял 17,30% от общего числа и включал обычный сыр. Следовательно, две оси представляли 57,29% общей вариации. Характеристики внешнего вида, вкуса, запаха и аромата показали высокую корреляцию на первой оси, F1. Аналогичным образом, качества внешнего вида в разрезе, цвета, текстуры, послевкусия и общей оценки также имели положительную связь в том же квадранте на первой оси, F1. Поскольку все сенсорные атрибуты были связаны исключительно с одной и той же осью, F1, обычный сыр был классифицирован как нейтральный.
Рисунок 5 демонстрирует, что добавление ПА оказало значительное влияние на оттенок продукта. Тем не менее, дегустаторы особенно ценили этот специфический атрибут, о чем свидетельствует более высокая оценка CPAP1 по сравнению с CC и CPAP2. Согласно предварительным результатам, сыр можно успешно окрасить в интенсивный, естественный оттенок с помощью экстракта беталаинов из Phytolacca americana L., и цвет, по-видимому, остается стабильным с течением времени. Сыр с фиолетовым оттенком, обусловленным беталаинами, по-видимому, понравился членам комиссии. Цвет ягод также варьируется от ярко-красного до сине-черного. Поскольку беталаины обладают определенными полезными для здоровья свойствами, их можно использовать для улучшения вкуса и цвета полутвердого сыра. Результаты показывают, что порошок ПА, который содержит высокую концентрацию фенольных соединений, не влияет на приемлемость и сенсорные характеристики полутвердого сыра.
Предпочтения потребителей в отношении вкуса, аромата, цвета и общего качества определялись с помощью сенсорных оценок. Результаты сенсорных оценок показали, что сыры с добавками сохранили свою общую сенсорную привлекательность, демонстрируя при этом отчетливо выраженные кислотные характеристики вкуса. Включение порошка PA повлияло на сенсорные характеристики сыров. В целом, включение волокон или побочных продуктов оказывает важное влияние на сенсорные характеристики молочных продуктов [ 52 , 56 , 57 ]. В этом исследовании добавление PA последовательно влияло на оцениваемые характеристики. Более подробно, добавление PA увеличивало интенсивность запаха и аромата, восприятие вкуса, ощущение послевкусия, внешний вид, внешний вид разреза и цвет, одновременно отрицательно влияя на атрибуты текстуры. Что касается интенсивности цвета, сыр CPAP с 1% порошка PA был оценен лучше по сравнению с контрольным образцом. В целом, сыр CPAP, обогащенный 1% порошка PA, показал благоприятные сенсорные оценки, поскольку имел самый высокий общий балл приемлемости. Аналогичные результаты были получены Costa et al. [ 58 ], которые провели исследование, в котором изучали использование выжимок белого и красного винограда для улучшения сыра Примосале из бычьего молока. Кроме того, результаты исследований Андерсона и соавторов [ 59 ] показали, что добавление кизила и обычной чёрной смородины в сыры может повысить их биоактивный потенциал и повысить общее содержание фенолов без изменения их вкуса или общей органолептической оценки. Более того, даже при самых высоких протестированных концентрациях этот метод не выявил нежелательного влияния полифенолов на молочнокислые бактерии, что предполагает потенциальное использование как кизила, так и чёрной смородины в сырах.
3.6 Анализ текстуры сыра
Согласно исследованиям текстурных профилей, полутвёрдый сыр обладает эластичной, упругой текстурой. Он менее жёсткий, чем пармезан, но более структурированный, чем мягкие сыры, благодаря своей твёрдости, что ставит его в середину между мягкими и твёрдыми сырами. В соответствии с качествами полутвёрдых сыров, он особенно эластичен, что облегчает нарезку, и имеет плотную текстуру, которая предотвращает крошение [ 37 , 38 ].
Обогащенные образцы были тверже контрольных, как показано ранее в Таблице 5 , но добавление порошка PA не оказало ощутимого влияния на показатели твердости. Это означало, что участники могли выдерживать более высокую твердость армированных образцов. Разные авторы пришли к выводу, что воспринимаемые различия между образцами не всегда влияют на их приемлемость. Согласно исследованию Lucera et al. [ 60 ], образцы сыра, в которые были добавлены красные и белые виноградные выжимки, имели наилучшие питательные результаты, за ними следовали брокколи, артишок и кукурузные отруби. Однако красные и белые виноградные выжимки, добавленные в пастообразный сыр, могут максимизировать технический выбор за счет увеличения антиоксидантных компонентов без изменения гастрономических качеств сыра. По мнению многих специалистов, сложное взаимодействие между содержанием молока и сыра, производственными процессами и условиями созревания влияет на текстуру сыра [ 61 , 62 ].
На структурные качества сыра влияет наличие жировых глобул, разбросанных по гидратированной белковой матрице. Лучшая твёрдость может быть достигнута благодаря прочной сети, более устойчивой к протеолитическим процессам. Протеазы из заквасочных культур и других микроорганизмов, а также эндогенные молочные ферменты и остаточный химозин вызывают протеолиз, который размягчает сыр. В процессе созревания достигается тонкое равновесие между гидратацией и протеолизом казеиновых нитей, что, как правило, снижает твёрдость сыра. Тем не менее, потеря влаги в процессе приводит к повышению концентрации белков, что оказывает противоположное влияние на твёрдость. Твёрдость сыра зависит от свободной воды, которая увеличивается с уменьшением влажности. Сыр CPAP2 продемонстрировал наибольшее снижение влажности. Кроме того, он продемонстрировал меньший протеолиз, чем CC, что привело к заметному снижению твёрдости, что указывает на более быструю скорость разложения белка. Другие авторы получили схожие результаты и пришли к выводу, что количество свободного жира в молоке и молочных продуктах, а также другие факторы, такие как температура, pH и соотношение компонентов смеси, а также тонкая структура этих компонентов, существенно влияют на связывание казеина с молочными компонентами и оказывают существенное влияние на их качество. Для увеличения количества жира, доступного в сырных продуктах, рекомендуется использовать дополнительные ферментные препараты или культуры микроорганизмов, стимулирующих липолиз и протеолиз [ 63 , 64 ].
Твердость естественным образом увеличилась в результате лучшего баланса между снижением содержания воды и протеолитическими процессами. Заметные колебания в один день сохранялись до 21 дня, когда их значения увеличились для всех трех видов сыра. Естественный процесс созревания сыра отражается в росте текстурных качеств, за исключением связности. Поддержание постоянного профиля текстуры в течение срока годности имеет важное значение как для сенсорного восприятия, так и для маркетингового успеха. Белковая матрица сыра меняется с губчатой на более плотную структуру. Контрольный образец имел самое низкое значение твердости 2,45 ± 0,05 в первый день измерений и 2,73 ± 0,03 после 21 дня созревания. Следовательно, обнаружено, что добавление порошка PA помогает объяснить отмеченное повышение твердости сырной пасты, определяемое ее прочностью на сжатие. Этот результат, скорее всего, связан с тем, что ПА повлиял на сухое вещество экспериментальных сыров (с 61,85 в CC до 64,59–66,19 в CPAP1 и CPAP2 соответственно) или содержание жира (с 33,81 в CC до 33,62–33,29 в CPAP1 и CPAP2 соответственно). Из-за потери влаги и биохимических изменений, происходящих с течением времени, было обнаружено, что твердость сырной пасты падает при хранении. Влияние полисахарида зизифуса и полисахарида Lycium barbarum на физико-химические характеристики сыра из козьего молока, включая его текстуру, реологические характеристики и микроструктуру, было изучено Ваном и соавторами [ 65 ]. Поскольку образовалась более прочная структура казеиновой сети, они обнаружили, что сыр из козьего молока с 1% зизифуса обладал лучшими реологическими качествами, твердостью и водоудерживающей способностью.
При добавлении порошка показатели липкости повысились по сравнению с контрольным образцом. Липкость увеличивалась в течение 21-дневного периода созревания, предположительно, в результате структурных изменений, таких как изменение белковой сети или перераспределение влаги. Изменения текстуры могут быть вызваны действием протеаз или необратимой денатурацией белков, что может ослабить белковые связи.
Аналогичным образом, сыры CPAP1 и CPAP2 были более жевательными и липкими, чем сыр CC, что позволяет предположить, что их более жесткая сеть привела к более прочным внутренним связям. Основные показатели, на которых они основаны, могут быть использованы для определения текстурных критериев жевательности, которая является результатом твердости, связности и упругости, а также липкости, которая является продуктом твердости и связности. Повышенное содержание сухого вещества и более низкое содержание влаги в сырах CPAP1 и CPAP2 по сравнению с сыром CC можно использовать для объяснения улучшения текстурных характеристик. Кроме того, эту закономерность можно объяснить тем, как белок и клетчатка порошка PA соединяются с влагой в сыре, создавая более прочную трехмерную структуру, которая повышает твердость, клейкость и жевательность сыра. Поскольку порошок PA содержит много растворимой клетчатки, его добавление в творог значительно улучшает удержание влаги. Действуя как губки, эти волокна втягивают и удерживают воду внутри матрицы сыра, увеличивая его влажность и эластичность. Покупатели получают огромную выгоду от этого усовершенствования, поскольку оно улучшает текстуру сыра и делает его привлекательным для покупателей. Аналогичные результаты были получены Жиру и соавторами [ 66 ] при исследовании сыров, обогащенных экстрактом зеленого чая. Они утверждают, что способность полифенолов снижать содержание влаги и изменять структурное расположение матрицы параказеина является причиной их влияния на текстуру сыра. Такие качества, как адгезия и упругость, также показали схожие тенденции, увеличившись в образцах с добавками. Когезия не была затронута обогащением.
3.7 Результаты микробиологического анализа молока и сыра
Микробиологическое исследование полутвердого сыра без порошка PA (CC, контрольный образец) и полутвердого сыра с добавлением порошка PA суммировано в Таблице 6 , которая показывает, что продукт безопасен для употребления в пищу. Эти результаты показывают, что оцениваемый продукт был признан безопасным для употребления в пищу человеком. В результате каждый исследованный образец показал отсутствие коагулазоположительных стафилококков и Escherichia coli . В соответствии с пределами, установленными Европейским регламентом 2073/2005 [ 67 ], образцы были проанализированы в соответствии со стандартами ISO16649-1 [ 68 ] и ISO6888-1 [ 69 ].
Во всех образцах получены отрицательные результаты по микробиологическим критериям на наличие коагулазоположительных стафилококков ( Staphylococcus aureus ) и кишечной палочки . Наличие и количество микробов в пищевых продуктах, включая сыры, зависят от pH, концентрации соли, типа и количества добавок.
Все образцы сыра были проанализированы на наличие L. monocytogenes , и его присутствие не было выявлено ни в одном из трех образцов, исследованных в исследовании. Следовательно, минимальная степень загрязнения во время обработки и улучшение гигиенического качества проанализированных образцов подтверждается отсутствием L. monocytogenes , E. coli и коагулазоположительных стафилококков после включения порошка PA. Гигиенические процедуры, используемые во время производства сыра и во время доения, оказывают прямое влияние на начальные концентрации потенциально опасных бактерий в молоке. Согласно нашему исследованию, антибактериальные свойства Phytolacca могут привести к небольшому снижению общего числа бактерий в образцах 1% и 2% по сравнению с контрольной группой. Солис-Салас и др. [ 70 ] также получили схожие результаты, демонстрирующие, что листья P. americana содержат химические вещества, обладающие антибактериальными свойствами против значимых с медицинской точки зрения микроорганизмов. Поскольку их действие связано с антиоксидантными химическими веществами, они служат источником новых антибиотиков.
Наше исследование показало, что антибактериальные свойства фитолакки могут вызывать умеренное снижение общего количества жизнеспособных микроорганизмов в образцах с концентрацией 1% и 2% по сравнению с контрольной группой. Добавление 2% порошка ПА в сыр усилило подавление роста бактерий, вызывающих порчу, вероятно, из-за повышенной концентрации антимикробных веществ в исследуемом продукте. Тем не менее, зарегистрированные уровни оставались в пределах максимальных значений, установленных Европейским регламентом 2073/2005 [ 67 ].
4. Выводы
Данное исследование демонстрирует, что порошок ПА, богатый биоактивными соединениями, обладает выраженной антиоксидантной активностью, что делает его перспективным натуральным пищевым консервантом, красителем и антиоксидантом. Добавление порошка ПА в сыр значительно улучшило общее содержание фенолов, антиоксидантный потенциал и некоторые пищевые характеристики по сравнению с контрольным образцом. Органолептическая оценка показала, что сыры с добавлением ПА, особенно приготовленные с 1% порошка, получили высокую оценку дегустаторов. Это подчеркивает потенциал для разработки новых, полезных и визуально привлекательных сырных продуктов, соответствующих растущему потребительскому спросу на функциональные продукты питания с «чистой этикеткой». Заменяя искусственные красители натуральными добавками, такими как экстракт P. americana , данное исследование способствует развитию устойчивого производства продуктов питания. Однако для полной реализации потенциала этого сырного продукта с добавлением ПА необходима дальнейшая оптимизация рецептуры и стабильности при хранении. В целом, включение порошка ПА в рецептуры полутвердых сыров представляет собой эффективный подход к повышению уровня антиоксидантов и улучшению питательной ценности молочных продуктов. Чтобы подтвердить перспективность растительных экстрактов для различных целей, необходимы дополнительные испытания биологической активности этих экстрактов на более широкой панели микроорганизмов, а также исследования токсичности.
Ссылки
1. Sacan, O.; Yanardag, R. Antioxidant and antiacetylcholinesterase activities of chard (Beta vulgaris L. var. cicla). Food Chem. Toxicol. 2010, 48, 1275–1280. [Google Scholar] [CrossRef] [PubMed]
2. Aksoy, N.; Kaplan, A.; Özkan, N.; Aslan, S. Monitoring invasive alien plants in the Western Black Sea Region of Turkey. In Proceedings of the 2nd International Workshop on Invasive Plants in the Mediterranean Type Regions of the World, Trazon, Turkey, 2–6 August 2010. [Google Scholar]
3. Trunjaruen, A.; Luecha, P.; Taratima, W. Micropropagation of pokeweed (Phytolacca americana L.) and comparison of phenolic, flavonoid content, and antioxidant activity between pokeweed callus and other parts. PeerJ 2022, 10, e12892. [Google Scholar] [CrossRef] [PubMed]
4. Jeong, S.I.; Kim, K.J.; Choi, M.K.; Keum, K.S.; Lee, S.; Ahn, S.H.; Back, S.H.; Song, J.H.; Ju, Y.S.; Choi, B.K.; et al. α-Spinasterol isolated from the root of Phytolacca americana and its pharmacological property on diabetic nephropathy. Planta Med. 2004, 70, 736. [Google Scholar] [CrossRef] [PubMed]
5. Strack, D.; Vogt, T.; Schliemann, W. Recent advances in betalain research. Phytochemistry 2003, 62, 247. [Google Scholar] [CrossRef]
6. Schliemann, W.; Joy, R.W., IV; Komamine, A.; Metzger, J.W.; Nimtz, M.; Wray, V.; Strack, D. Betacyanins from plants and cell cultures of Phytolacca americana. Phytochemistry 1996, 42, 1039. [Google Scholar] [CrossRef]
7. Khan, M.I.; Giridhar, P. Plant betalains: Chemistry and biochemistry. Phytochemistry 2015, 117, 267–295. [Google Scholar] [CrossRef]
8. Castellar, M.R.; Obón, J.M.; Fernández-López, J.A. The isolation and properties of a concentrated red-purple betacyanin food colourant from Opuntia stricta fruits. J. Sci. Food Agric. 2006, 86, 122–128. [Google Scholar] [CrossRef]
9. Naseer, S.; Hussain, S.; Abid, A. Betalain as a Food Colorant: Its Sources, Chemistry and Health Benefits: Chemistry of Betalain and its Role as Food Colorant. Proc. Pak. Acad. Sci. B Life Environ. Sci. 2019, 56, 1–8. [Google Scholar]
10. Duke, J.A. Handbook of Medicinal Herbs, 2nd ed.; CRC Press: Boca Raton, FL, USA, 2002. [Google Scholar] [CrossRef]
11. Park, S.-Y.; Jung, S.-Y. Technical approaches of a natural dye extracted from Phytolacca americana L.-berries with chemical mordants. Technol. Health Care 2014, 22, 339–343. [Google Scholar] [CrossRef]
12. Tong, X.; Chen, G.C.; Zhang, Z.; Wei, Y.L.; Xu, J.Y.; Qin, L.Q. Cheese consumption and risk of all-cause mortality: A meta-analysis of prospective studies. Nutrients 2017, 9, 63. [Google Scholar] [CrossRef]
13. Shan, B.; Cai, Y.Z.; Brooks, J.D.; Corke, H. Potential application of spice and herb extracts as natural preservatives in cheese. J. Med. Food 2011, 14, 284–290. [Google Scholar] [CrossRef] [PubMed]
14. Aly, S.A.; Galal, E.A.; Elewa, N.A. Carrot yoghurt: Sensory, chemical, microbiological properties and consumer acceptance. Pak. J. Nutr. 2004, 3, 322–330. [Google Scholar] [CrossRef]
15. Choi, H.Y.; Yang, C.J.; Choi, K.S.; Bae, I. Characteristics of Gouda cheese supplemented with fruit liquors. J. Anim. Sci. Technol. 2015, 57, 15. [Google Scholar] [CrossRef] [PubMed][Green Version]
16. Gavril (Rațu), R.N.; Cârlescu, P.M.; Veleșcu, I.D.; Arsenoaia, V.N.; Stoica, F.; Stănciuc, N.; Aprodu, I.; Constantin, O.E.; Râpeanu, G. The development of value-added yogurt based on pumpkin peel powder as a bioactive powder. J. Agric. Food Res. 2024, 16, 101098. [Google Scholar] [CrossRef]
17. Jasińska, J.M.; Michalska, K.; Szuwarzyński, M.; Mazur, T.; Cholewa-Wójcik, A.; Kopeć, M.; Juszczak, L.; Kamińska, I.; Nowak, N.; Jamróz, E. Phytolacca americana extract as a quality-enhancing factor for biodegradable double-layered films based on furcellaran and gelatin—Property assessment. Int. J. Biol. Macromol. 2024, 279, 135155. [Google Scholar] [CrossRef]
18. Šeremet, D.; Jokić, S.; Aladić, K.; Vojvodić Cebin, A.; Božac, N.; Mandura, A.; Komes, D. Optimization of heat-, microwave-assisted and subcritical water extraction of phenolic compounds from ground ivy (Glechoma hederacea L.) using response surface methodology. J. Appl. Res. Med. Aromat. Plants 2021, 25, 100346. [Google Scholar] [CrossRef]
19. Cai, Y.Z.; Sun, M.; Wu, H.; Huang, R.; Corke, H. Characterization and quantification of betacyanin pigments from diverse Amaranthus species. J. Agric. Food Chem. 1998, 46, 2063–2070. [Google Scholar] [CrossRef]
20. Dewanto, V.; Wu, X.; Adom, K.K.; Liu, R.H. Thermal Processing Enhances the Nutritional Value of Tomatoes by Increasing Total Antioxidant Activity. J. Agric. Food Chem. 2002, 50, 3010–3014. [Google Scholar] [CrossRef]
21. Bolea, C.A.; Vizireanu, C. Polyphenolic content and antioxidant properties of black rice flour. Ann. Univ. Dunarea Jos Galati. Fascicle VI-Food Technol. 2017, 41, 75–85. [Google Scholar]
22. Shahinuzzaman, M.; Yaakob, Z.; Anuar, F.H.; Akhtar, P.; Kadir, N.H.A.; Hasan, A.K.M. In vitro antioxidant activity of Ficus carica L. latex from 18 different cultivars. Sci. Rep. 2020, 10, 10852. [Google Scholar] [CrossRef]
23. Postolache, A.N.; Veleșcu, I.D.; Stoica, F.; Crivei, I.C.; Arsenoaia, V.N.; Usturoi, M.G.; Constantinescu, C.G.; Lipșa, F.D.; Frunză, G.; Simeanu, D. A Clean-Label Formulation of Fortified Yogurt Based on Rhododendron Flower Powder as a Functional Ingredient. Foods 2023, 12, 4365. [Google Scholar] [CrossRef] [PubMed]
24. Rațu, R.N.; Lipșa, F.D.; Postolache, A.N.; Veleșcu, I.D.; Usturoi, A.; Usturoi, M.G. Quality conditions of an assortment of semi-hard cheese Caciotta. Anim. Food Sci. J. 2022, 77, 131–136. [Google Scholar]
25. Rațu, R.-N.; Usturoi, M.-G.; Rusu, R.-M.R.; Veleșcu, I.-D.; Lipșa, F.-D.; Arsenoaia, V.-N.; Postolache, A.-N.; Crivei, I.-C.; Cârlescu, P.-M. Effect of grape skin powder addition on chemical, nutritional and technological properties of cheese. J. Appl. Life Sci. Environ. 2023, 56, 41–58. [Google Scholar]
26. AOAC. Official Methods of Analysis, 20th ed.; Association of Analytical Chemists: Washington, DC, USA, 2012; pp. 46–80. [Google Scholar]
27. Usturoi, M.G.; Radu-Rusu, R.-M.; Usturoi, A.; Simeanu, C.; Doliș, M.G.; Rațu, R.N.; Simeanu, D. Impact of Different Levels of Crude Protein on Production Performance and Meat Quality in Broiler Selected for Slow Growth. Agriculture 2023, 13, 427. [Google Scholar] [CrossRef]
28. Dag, D.; Kilercioglu, M.; Oztop, M.H. Physical and chemical characteristics of encapsulated goldenberry (Physalis peruviana L.) juice powder. LWT 2017, 83, 86–94. [Google Scholar] [CrossRef]
29. ISO 8589:2007; Sensory Analysis et General Guidance for the Design of Test Rooms. International Standardization Organization (ISO): Geneva, Switzerland, 2007; p. 8589.
30. Najgebauer-Lejko, D.; Pluta-Kubica, A.; Domagała, J.; Turek, K.; Duda, I.; Golian, J. Effect of Bear Garlic Addition on the Chemical Composition, Microbiological Quality, Antioxidant Capacity, and Degree of Proteolysis in Soft Rennet Cheeses Produced from Milk of Polish Red and Polish Holstein-Friesian Cows. Molecules 2022, 27, 8930. [Google Scholar] [CrossRef]
31. ISO 16140-3:2021; Microbiology of the Food Chain—Method Validation. Part 3: Protocol for the Verification of Reference Methods and Validated Alternative Methods in a single Laboratory. ISO: Geneva, Switzerland, 2021.
32. Gengatharan, A.; Dykes, G.A.; Choo, W.S. Betalains: Natural plant pigments with potential application in functional foods. LWT-Food Sci. Technol. 2015, 64, 645–649. [Google Scholar] [CrossRef]
33. Nabavi, S.M.; Ebrahimzadeh, M.A.; Nabavi, S.F.; Bahramian, F. In vitro antioxidant activity of Phytolacca americana berries. Pharmacologyonline 2009, 1, 81–88. [Google Scholar]
34. Boo, H.O.; Park, J.H.; Woo, S.H.; Park, H.Y. Antimicrobial effect, antioxidant and tyrosinase inhibitory activity of the extract from different parts of Phytolacca americana L. Korean J. Crop Sci. 2015, 60, 366–373. [Google Scholar] [CrossRef]
35. Sanchez, C.S.; Gozalez, A.M.T.; Garcia-Parrilla, M.C.; Granados, J.J.Q.; Serrana, H.L.G.; Martinez, M.C.L. Different radical scavenging tests in virgin olive oil and their relation to the total phenol content. Anal. Chem. Acta 2007, 593, 103–107. [Google Scholar] [CrossRef]
36. Singleton, V.; Orthofer, R.; Lamuela-Raventos, R. Analysis of totalphenols and other oxidation substrates and antioxidants by means of Folin-Ciocalteu reagent. Methods Enzymol. 1999, 299, 152–178. [Google Scholar]
37. Li, M.; Ritzoulis, C.; Du, Q.; Liu, Y.; Ding, Y.; Liu, W.; Liu, J. Recent progress on protein-polyphenol complexes: Effect on stability and nutrients delivery of oil-inwater emulsion system. Front. Nutr. 2021, 8, 765589. [Google Scholar] [CrossRef] [PubMed]
38. Garofalo, G.; Buzzanca, C.; Ponte, M.; Barbera, M.; D’Amico, A.; Greco, C.; Mammano, M.M. Comprehensive Analysis of Moringa Oleifera Leaves’ Antioxidant Properties in Ovine Cheese. Food Biosci. 2024, 61, 104974. [Google Scholar] [CrossRef]
39. Khorshidian, N.; Yousefi, M.; Khanniri, E.; Mortazavian, A.M. Potential application of essential oils as antimicrobial preservatives in cheese. Innov. Food Sci. Emerg. Technol. 2018, 45, 62–72. [Google Scholar] [CrossRef]
40. Olszewska, M.A.; Gedas, A.; Simões, M. Antimicrobial polyphenol-rich extracts: Applications and limitations in the food industry. Food Res. Int. 2020, 134, 109214. [Google Scholar] [CrossRef]
41. Ratu, R.N.; Velescu, I.D.; Stoica, F.; Usturoi, A.; Arsenoaia, V.N.; Crivei, I.C.; Postolache, A.N.; Lipsa, F.D.; Filipov, F.; Florea, A.M. Application of Agri-Food By-Products in the Food Industry. Agriculture 2023, 13, 1559. [Google Scholar] [CrossRef]
42. Kaptan, B.; Sivri, G. Utilization of Medicinal and Aromatic Plants in Dairy Products. J. Adv. Plant Sci. 2018, 1, 207. [Google Scholar]
43. Rashidinejad, A.; Birch, E.J.; Sun-Waterhouse, D.; Everett, D.W. Effects of catechin on the phenolic content and antioxidant properties of low-fat cheese. Int. J. Food Sci. Technol. 2013, 48, 2448–2455. [Google Scholar] [CrossRef]
44. Rondeau, P.; Gambier, F.; Jolibert, F.; Brosse, N. Compositions andchemical variability of grape pomaces from French vineyard. Ind. Crops Prod. 2013, 43, 251–254. [Google Scholar] [CrossRef]
45. Silva, V.L.M.; Silva, A.C.O.; Costa-Lima, B.R.C.; Carneiro, C.S.; Conte-Junior, C.A. Stability of polyphenols from blueberry (Vaccinium corymbosum L.) in fermented dairy beverage. J. Food Process. Preserv. 2017, 41, e13305. [Google Scholar] [CrossRef]
46. Alonso, A.M.; Guillèn, D.A.; Barroso, C.G.; Puertas, B.; Garcìa, A. Determination of antioxidant activity of wine by products and its correlation with polyphenolic content. J. Agric. Food Chem. 2002, 50, 5832–5836. [Google Scholar] [CrossRef] [PubMed]
47. Pasini Deolindo, C.T.; Monteiro, P.I.; Santos, J.S.; Cruz, A.G.; Cristina da Silva, M.; Granato, D. Phenolic-rich Petit Suisse cheese manufactured with organic Bordeaux grape juice, skin, and seed extract: Technological, sensory, and functional properties. LWT 2019, 115, 108493. [Google Scholar] [CrossRef]
48. Ramos, L.R.; Santos, J.S.; Daguer, H.; Valese, A.C.; Cruz, A.G.; Granato, D. Analytical optimization of a phenolic-rich herbal extract and supplementation in fermented milk containing sweet potato pulp. Food Chem. 2017, 221, 950–958. [Google Scholar] [CrossRef] [PubMed]
49. Rymbai, H.; Sharma, R.R.; Srivastav, M. Bio-colorants and its implications in health and food industry—A review. Int. J. PharmTech Res. 2011, 3, 2228–2244. [Google Scholar]
50. Stoica, F.; Rațu, R.N.; Motrescu, I.; Cara, I.G.; Filip, M.; Țopa, D.; Jităreanu, G. Application of pomace powder of black carrot as a natural food ingredient in yoghurt. Foods 2024, 13, 1130. [Google Scholar] [CrossRef]
51. Özkan Karabacak, A. Effects of different drying methods on drying characteristics, colour and in-vitro bioaccessibility of phenolics and antioxidant capacity of blackthorn pestil (leather). Heat Mass Transfer 2019, 55, 2739–2750. [Google Scholar] [CrossRef]
52. Bittante, G.; Amalfitano, N.; Ferragina, A.; Lombardi, A.; Tagliapietra, F. Interrelationships among physical and chemical traits of cheese: Explanatory latent factors and clustering of 37 categories of cheeses. J. Dairy Sci. 2024, 107, 1980–1992. [Google Scholar] [CrossRef]
53. Antonić, B.; Jančíková, S.; Dordević, D.; Tremlová, B. Grape pomace valorization: A systematic review and meta-analysis. Foods 2020, 9, 1627. [Google Scholar] [CrossRef]
54. Granato, D.; Nunes, D.S.; Barba, F.J. Na integrated strategy between food chemistry, biology, nutrition, pharmacology, and statistics in the development of functional foods: A proposal. Trends Food Sci. Technol. 2017, 62, 13–22. [Google Scholar] [CrossRef]
55. Marchiani, R.; Bertolino, M.; Ghirardello, D.; McSweeney, P.L.H.; Zeppa, G. Physicochemical and nutritional qualities of grape pomace powder-fortified semi-hard cheeses. J. Food Sci. Technol. 2016, 53, 1585–1596. [Google Scholar] [CrossRef]
56. Gaglio, R.; Gentile, C.; BonFanno, A.; Vintaloro, L.; Perrone, A.; Mazza, F.; Barbaccia, P.; Settanni, L.; Di Grigoli, A. Effect of saffron addition on the microbiological, physicochemical, antioxidant and sensory characteristics of yoghurt. Int. J. Dairy Technol. 2019, 72, 208–217. [Google Scholar] [CrossRef]
57. Abd Elhamid, A.M. Physicochemical, rheological and sensory properties of Egyptian Kariesh cheese containing wheat bran. Int. J. Dairy Technol. 2016, 69, 425–432. [Google Scholar] [CrossRef]
58. Costa, C.; Lucera, A.; Marinelli, V.; Del Nobile, M.A.; Conte, A. Influence of different by-products addition on sensory and physicochemical aspects of Primosale cheese. J. Food Sci. Technol. 2018, 55, 4174–4183. [Google Scholar] [CrossRef] [PubMed]
59. Andersen, J.; Bosetti, M.; Mancini, A.; Solovyev, P.; Nardin, T.; Bontempo, L.; Larcher, R.; Franciosi, E. Improvement of Caciotta like cheese nutritional value by means of enrichment with blackcurrant (Ribes nigrum) and Cornelian cherry (Cornus mas). Front. Nutr. 2023, 9, 1023490. [Google Scholar] [CrossRef]
60. Lucera, A.; Costa, C.; Marinelli, V.; Saccotelli, M.A.; Del Nobile, M.A.; Conte, A. Fruit and Vegetable By-Products to Fortify Spreadable Cheese. Antioxidants 2018, 7, 61. [Google Scholar] [CrossRef]
61. Granato, D.; Santos, J.S.; Salem, R.D.S.; Mortazavian, A.M.; Rocha, R.S.; Cruz, A.G. Effects of herbal extracts on quality traits of yogurts, cheeses, fermented milks, and ice creams: A technological perspective. Curr. Opin. Food Sci. 2018, 19, 1–7. [Google Scholar] [CrossRef]
62. Rachtan-Janicka, J.; Ponder, A.; Hallmann, E. The effect of organic and conventional cultivations on antioxidants content in Blackcurrant (Ribes nigrum L.) species. Appl. Sci. 2021, 11, 5113. [Google Scholar] [CrossRef]
63. Lepilkina, O.V.; Loginova, I.V.; Kashnikova, O.G. Free fat in milk and cheese products: Influence on quality. Food Syst. 2020, 3, 9–13. [Google Scholar] [CrossRef]
64. Ma, B.; Al-Wraikat, M.; Shu, Q.; Yang, X.; Liu, Y. An Overview of Interactions between goat milk casein and other food components: Polysaccharides, polyphenols, and metal ions. Foods 2024, 13, 2903. [Google Scholar] [CrossRef]
65. Wang, W.; Jia, R.; Hui, Y.; Zhang, F.; Zhang, L.; Liu, Y.; Song, Y.; Wang, B. Utilization of two plant polysaccharides to improve fresh goat milk cheese: Texture, rheological properties, and microstructure characterization. J. Dairy Sci. 2023, 106, 3900–3917. [Google Scholar] [CrossRef]
66. Giroux, H.J.; De Grandpré, G.; Fustier, P.; Champagne, C.P.; St-Gelais, D.; Lacroix, M.; Britten, M. Production and characterization of Cheddar-type cheese enriched with green tea extract. Dairy Sci. Technol. 2013, 93, 241–254. [Google Scholar] [CrossRef]
67. European Regulation 2073/2005 on Microbiological Criteria for Foodstuffs. Available online: https://eur-lex.europa.eu/legal-content/RO/TXT/?uri=CELEX:32005R2073 (accessed on 24 December 2024).
68. ISO 16649-1:2018; Microbiology of the Food Chain—Horizontal Method for the Enumeration of Beta-Glucuronidase-Positive Escherichia coli-Part 1: Colony-Count Technique at 44 Degrees C Using Membranes and 5-Bromo-4-Chloro-3-Indolyl Beta-D-Glucuronide. ISO: Geneva, Switzerland, 2018.
69. ISO 6888-1:2021; Microbiology of the Food Chain—Horizontal Method for the Enumeration of Coagulase-Positive Staphylococci (Staphylococcus aureus and Other Species)—Part 1—Method Using Baird-Parker Agar Medium. ISO: Geneva, Switzerland, 2021.
70. Solís-Salas, M.L.; Sierra-Rivera, C.A.; Cobos-Puc, L.E.; Ascacio-Valdés, J.A.; Silva-Belmares, S.Y. Antibacterial Potential by Rupture Membrane and Antioxidant Capacity of Purified Phenolic Fractions of Persea americana Leaf Extract. Antibiotics 2021, 10, 508. [Google Scholar] [CrossRef] [PubMed]
Veleșcu ID, Crivei IC, Balint AB, Arsenoaia VN, Robu AD, Stoica F, Rațu RN. Valorization of Betalain Pigments Extracted from Phytolacca americana L. Berries as Natural Colorant in Cheese Formulation. Agriculture. 2025; 15(1):86.
Перевод статьи «Valorization of Betalain Pigments Extracted from Phytolacca americana L. Berries as Natural Colorant in Cheese Formulation» авторов Veleșcu ID, Crivei IC, Balint AB, Arsenoaia VN, Robu AD, Stoica F, Rațu RN., оригинал доступен по ссылке. Лицензия: CC BY. Изменения: переведено на русский язык















Комментарии (0)