Почему одни горожане мечтают о грядках, а другие — нет. Ответ социологов
Городские фермерские мероприятия могут повысить устойчивость территории, обеспечивая, среди прочих преимуществ, экологическую осведомлённость, доступ к свежим продуктам, укрепление личного здоровья и, потенциально, рост семейного дохода. Цель данного исследования заключалась в изучении взаимосвязей между следующими преимуществами городского сельского хозяйства, как их воспринимают жители городов Западной Румынии: социализация и рекреация, а также сокращение пищевых отходов — и их уровнем образования и финансовым положением. Данные были собраны с помощью онлайн-анкетирования, в котором приняли участие 648 респондентов, и обработаны в SPSS-IBM с использованием дисперсионного анализа (ANOVA) и критерия Тьюки.
Аннотация
Результаты исследования показали, что высокий уровень образования приводит к усилению убеждённости в том, что городское фермерство вносит вклад в улучшение социализации и организации досуга жителей города. Уровень дохода также существенно влияет на мнения относительно вклада городского сельского хозяйства в повышение уровня переработки отходов. Данное исследование отразило важные перспективы, связанные с образом жизни, которые влияют на восприятие людьми преимуществ городского сельского хозяйства. Ожидается, что полученные результаты предоставят новую информацию для регуляторов и лиц, принимающих решения, что позволит им разработать адаптированные методы, стратегии, политику и правовые меры для достижения устойчивого роста городского сообщества.
1. Введение
Городское сельское хозяйство стало многогранным решением проблем современных городов, предлагая такие преимущества, как повышение продовольственной безопасности, улучшение вовлеченности сообщества и увеличение экологической устойчивости. Данное исследование, проведенное в Западной Румынии, изучало влияние факторов образа жизни на восприятие преимуществ городского сельского хозяйства среди жителей городов. Исследование было сосредоточено на двух ключевых аспектах: взаимосвязи между уровнем образования и взглядами на вклад городского сельского хозяйства в социализацию и рекреацию, а также влиянии уровня дохода на восприятие потенциала городского сельского хозяйства в сокращении пищевых отходов. Данное исследование было направлено на предоставление ценной информации для политиков и градостроителей, стремящихся реализовать инициативы в области устойчивого городского сельского хозяйства, путем изучения этих корреляций.
Данное исследование было направлено на расширение знаний об устойчивом росте городских сообществ путем добавления новой, релевантной и ценной информации для регуляторов и лиц, принимающих решения. Информация получена из данной оценки влияния образа жизни на восприятие городского сельского хозяйства отдельными людьми. Такие факторы, как уровень образования и доход, которые включают аспекты образа жизни индивида, были проанализированы в связи с представлениями респондентов о реализации конкретных аспектов городского сельского хозяйства (улучшение элементов социализации и рекреации, уменьшение пищевых отходов и повышение устойчивости местной экономики за счет участия в предпринимательской деятельности).
1.1. Городское сельское хозяйство и его место в обществе, сталкивающемся с вызовами
У каждого сообщества есть специфические характеристики, независимо от того, сельское оно или городское. Они в основном определяются по мере развития сообщества на основе географических, антропологических, исторических и социально-экономических факторов, каждый из которых оставляет свой след на их характерном образе жизни. Независимо от других факторов, все прошлые, настоящие и будущие действия сосредоточены на обеспечении устойчивого развития сообщества.
Городское сельское хозяйство, то есть выращивание продовольствия в пределах городских районов и их окрестностей, стало многогранным решением различных городских проблем. Оно несет в себе множество преимуществ, включая, помимо прочего, улучшение продовольственной безопасности, повышение вовлеченности сообщества и укрепление экологической устойчивости [1]. Эта практика уходит корнями в древние цивилизации, такие как Месопотамия, Древний Египет и ацтеки, и имеет богатое историческое значение. Во время Первой и Второй мировых войн концепция «Садов Победы» дополнительно подчеркнула непреходящую актуальность городского сельского хозяйства. Современное возрождение городского сельского хозяйства, начавшееся в 1970-х годах, продолжало развиваться с инновационными подходами, такими как вертикальное земледелие и сады на крышах (The Green Conspiracy, 2018; History of Urban Agriculture, 2019).
Городское сельское хозяйство — это универсальная практика, охватывающая множество методов, каждый из которых адаптирован к конкретным условиям и возможностям, обнаруживаемым в городских районах. Общественные сады, например, способствуют коллективному выращиванию, укрепляя социальные связи и улучшая местную доступность продовольствия [2]. Тем временем сады и фермы на крышах эффективно используют неиспользуемые городские пространства, оптимизируя использование земли. Передовые технологии в системах вертикального земледелия позволяют получать высокие урожаи на ограниченных площадях. Эти разнообразные подходы к городскому сельскому хозяйству не только производят продовольствие, но и обучают сообщества устойчивым практикам и питанию [3]. Инициативы в области городского сельского хозяйства вносят значительный вклад в местные продовольственные системы и устойчивость городов — от скромных садов на заднем дворе до более масштабных коммерческих предприятий.
Участие в городском сельском хозяйстве приносит массу преимуществ. Оно способствует сплоченности сообщества и социальным связям, предоставляет ценные образовательные возможности и способствует здоровью и благополучию [4,5,6]. Городские фермы и сады также служат центрами культурного обмена и сохранения, создавая разнообразие и традиции [7]. Городское сельское хозяйство имеет экономические и экологические преимущества, включая создание рабочих мест, снижение затрат на транспортировку продовольствия и улучшение использования ресурсов. Оно также поддерживает биоразнообразие и климатическую устойчивость [8], смягчая эффект городского теплового острова и улучшая качество воздуха.
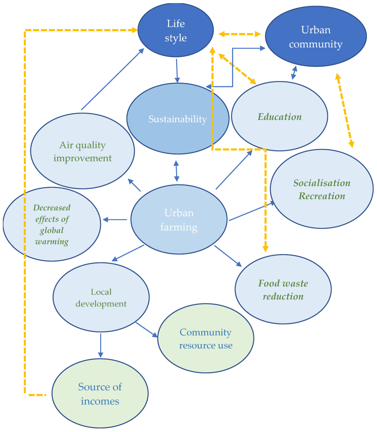
Рисунок 1. Взаимозависимости между обычаями городского сообщества и городским сельским хозяйством. Синие стрелки указывают на основные функции городского сельского хозяйства и его возможный вклад в устойчивое развитие городского сообщества, с учетом некоторых общих элементов образа жизни на основе информации, представленной в литературе. Оранжевые стрелки выделяют аспекты, обсуждаемые в данном исследовании, в частности, определенные социально-экономические факторы, которые могут влиять на восприятие городскими жителями роли городского сельского хозяйства в развитии устойчивых городов.
Уровень образования и доход определяют образ жизни сообщества [9,10]. Их специфические обычаи будут напрямую способствовать обеспечению местной устойчивости. Между этими переменными существуют отношения усиливающего или ослабляющего влияния. Недавние исследования демонстрируют, что образование значительно влияет на жизнь человека [11,12]. Все больше исследовательского интереса направлено на понимание влияния уровня образования индивидов на их уровень дохода и образ жизни. Эмпирические исследования показали, что образ жизни и уровень образования тесно связаны, потому что образование влияет на индивидуальный выбор и поведение. Лица с наивысшим уровнем образования, высшим образованием, делают более здоровый жизненный выбор, и были зарегистрированы связи между образованием, здоровьем и здоровым поведением. Например, исследование Кари Дж. Т. и др. (2020) выявило положительные взаимосвязи между уровнем образования и физической активностью. Результаты исследования свидетельствовали о том, что образование может вести к более физически активному выбору образа жизни и лучшему состоянию здоровья индивидов [13]. Образовательные различия отражаются в широком спектре воздействий — от разрыва в знаниях и навыках между высокообразованными и менее образованными индивидами до здорового поведения, информации о здоровье и потенциала действий. Следовательно, образ жизни и уровень образования взаимосвязаны в том, что высокообразованные индивиды заинтересованы в здоровом образе жизни и выбирают здоровое поведение, в отличие от менее образованных индивидов, которые, согласно существующим исследованиям, как правило, сообщают о худшем здоровье [14].
Низкий уровень образования индивидов, как правило, связан с низким финансовым доходом, что ограничивает их доступ к здоровому выбору, который является более дорогим, чем нездоровые альтернативы. Здоровое питание и физическая активность в клубах, которые влекут дополнительные расходы на членство и спортивное оборудование, оба являются затратными. Такая ситуация потенциально создает порочный круг, когда низкий уровень образования ведет к низким финансовым доходам, делая здоровый выбор и здоровый образ жизни невозможными. В конечном счете, для этих людей существует повышенный риск плохого здоровья, как из-за отсутствия доступа к медицинской помощи из-за финансовых препятствий, так и из-за недостатка информации и большего сосредоточения на решении проблем. В дополнение, существует ключевой недостаток надлежащего образования для здорового образа жизни. Следовательно, уровень образования и финансовый доход оказывают значительное влияние на образ жизни индивидов.
Городское сельское хозяйство набирает обороты во всем мире, движимое несколькими движущими силами, такими как потребность в продовольственной безопасности и стремление к экологической устойчивости. Эта тенденция значительно влияет на образ жизни практикующих, поскольку она активно способствует принятию практик устойчивого образа жизни и укрепляет вовлеченность сообщества. Однако существуют проблемы из-за высоких первоначальных затрат и необходимости соответствующей механизации для повышения производительности [15].
Продовольственная безопасность и самообеспеченность являются основными мотиваторами для городского сельского хозяйства, в частности в регионах с нестабильными цепочками поставок продовольствия. Несмотря на такие проблемы, как нечеткое законодательство и высокие затраты на ресурсы, городское фермерство в Латвии воспринимается как средство удовлетворения продовольственных потребностей домохозяйств [16]. Эта перспектива выходит за рамки основных потребностей в пропитании, поскольку городские фермеры со средним и высоким доходом в Мумбаи используют агроэкологические методы земледелия для производства местных органических продуктов [17]. Акцент на самообеспеченности удовлетворяет непосредственные продовольственные потребности и также способствует чувству автономии и устойчивости внутри городского сообщества.
Практики городского сельского хозяйства оказывают значительное влияние на экологическую устойчивость, главным образом за счет сокращения «продовольственных миль» и продвижения методов органического выращивания. В Монреале пользователи сельского хозяйства, поддерживаемого сообществом, часто принимают более экологически сознательное поведение, такое как использование немоторизованного транспорта для сбора продукции. Этот сдвиг в сторону устойчивых практик выходит за рамки производства продовольствия, влияя на более широкий выбор образа жизни и способствуя восстановлению связи с природой. В социальном плане городское сельское хозяйство служит катализатором вовлеченности и сплоченности сообщества [18]. Сады на участках в Андалусии являются примером этого, поддерживая социальную устойчивость за счет улучшения отношений в сообществе и продвижения экологических инициатив [19]. Эти пространства способствуют общим видам деятельности и коллективному принятию решений, создавая чувство принадлежности и общую цель среди городских жителей. Эта практика также способствует обмену знаниями и межпоколенческому обучению, тем самым внося вклад в социальную сплоченность городских районов.
Как практика, городское сельское хозяйство приносит существенную пользу для здоровья, охватывая как физическое, так и психическое благополучие. Участие в садоводстве предоставляет возможности для физических упражнений, снижения стресса и доступа к свежим, питательным продуктам. В Анурадхапуре, Шри-Ланка, городское сельское хозяйство тесно связано с духовным и физическим благополучием, интегрируя сельскохозяйственные практики со священным ландшафтом для продвижения целостного здоровья [20]. С экономической точки зрения, городское фермерство может служить жизнеспособной стратегией средств к существованию, в частности в регионах со значительными экономическими диспропорциями. Оно обладает потенциалом для снижения расходов на продовольствие и создания дополнительного дохода, представляя привлекательный вариант для городских жителей, стремящихся улучшить свои финансовые обстоятельства [21].
Практика городского сельского хозяйства тесно переплетена с повседневными рутинами городских жителей, значительно формируя их взаимодействие с окружающей средой. В Анурадхапуре, Шри-Ланка, сельскохозяйственная деятельность гармонично сосуществует с духовным опытом, создавая отличительную «исполнительную систему», которая вовлекает индивидов в топографию и священный ландшафт города [20]. Эта целостная интеграция выходит за рамки производства продовольствия, способствуя комплексному подходу к городской жизни, охватывающему физическое, психическое и духовное благополучие. Городское фермерство демонстрирует адаптивность к конкретным городским контекстам, отражая разнообразные образы жизни и предпочтения практиков. В Баэсе, Испания, городские участки адаптированы для поддержки устойчивого развития города, удовлетворяя местные потребности и условия [19]. Тем не менее, ассимиляция городского сельского хозяйства в повседневную жизнь действительно представляет трудности. Например, новые пользователи в эпоху COVID-19 в Монреале часто интегрируют сбор продукции в поездки на автомобиле из-за веса больших корзин и установленного времени сбора [18].
1.2. Городское сельское хозяйство как образ жизни
Образ жизни — это концепция, которая «вошла в историю» в последние десятилетия, в частности в обсуждениях на бытовом, экономическом и политическом уровнях и в научных подходах, которые используются в исследованиях, статьях и отчетах. В этом контексте «образ жизни» получает особое внимание и заметность [22].
В настоящее время концепция приобрела более широкий смысл, поэтому теперь считается, что она относится к специфическому образу жизни людей и групп в географической, экономической, религиозной и культурной области [23], с особенностями, влияниями и взаимозависимостями от личного до глобального уровня [24]. Следует, однако, отметить, что термины «образ жизни» и «уклад жизни», хотя они имеют схожие значения и оба относятся к аспектам, составляющим и характеризующим жизнь человека/коллектива или их организацию для удовлетворения их материальных и духовных потребностей, не идентичны. Уклад жизни, как правило, относится к объективным аспектам жизни, то есть к материальным, экономическим и социальным условиям жизни людей, таким как характер работы, жилье, профессиональная квалификация, а также традиции и культура общества, частью которого они являются [25]. В этом отношении можно провести различие между укладом жизни, характерным для городских районов, и тем, что характеризует сельские аграрные сообщества. Образ жизни относится к индивидуальному, субъективному аспекту того, как человек выбирает жить своей жизнью. Это жизненная стратегия, которую выбирает человек, основанная на определенных убеждениях и мировоззрении, на основе которых он принимает различные решения о том, как вести себя, действовать и защищать свое здоровье. Эти выборы также включают риски, которые принимает человек. Образ жизни, следовательно, отражает установки, убеждения и действия человека.
Образ жизни и составляющие его действия вносят значительный вклад в психофизическое здоровье и долголетие человека. В современном обществе исследования выделили, что определенные аспекты современного образа жизни могут негативно влиять на состояние здоровья индивида [26]. Таким образом, в последние десятилетия образ жизни все чаще обсуждается и продвигается как важнейший фактор здоровья и благополучия, контекст, в котором возникла концепция «здорового образа жизни». Взаимосвязь между образом жизни и здоровьем все чаще рассматривается, поскольку произошли значительные изменения в жизни членов различных сообществ. Недоедание, потребление алкоголя и нездоровое питание на основе продуктов быстрого питания или интенсивно выращенных сельскохозяйственных/овощных продуктов с использованием веществ, токсичных для человеческого организма, являются типичными составляющими нездорового образа жизни [23]. Исследования ВОЗ показывают, что 60% факторов, влияющих на здоровье и качество жизни индивида, коррелируют с его образом жизни. Это доказательство из последних исследований особенно значительно, если учитывать, что здоровые или нездоровые практики образа жизни родителей передаются будущим поколениям. Недавние исследования иллюстрируют, что если мать ребенка в возрасте 0–3 лет ведет здоровый образ жизни, ребенок с вероятностью 27% усваивает тот же образ жизни [27,28]. Признанные факторы риска образа жизни включают курение, нездоровое питание, недостаток физических упражнений и высокое потребление алкоголя.
Индивиды все чаще выражают интерес к здоровому образу жизни со всеми его преимуществами, включая домашнюю кухню и использование органических и необработанных растительных продуктов от местных производителей. Городская жизнь, барьеры для получения необработанных растительных продуктов, затраты/отходы и желание людей практиковать здоровый образ жизни привели к развитию другой концепции, а именно «городского сельского хозяйства». С одной точки зрения, городское сельское хозяйство является расширением традиционного сельского хозяйства. В определенной степени его можно понимать как своего рода заменитель в другой обстановке.
Изменение пищевых привычек для достижения здорового образа жизни является заботой не только на индивидуальном уровне, но и на уровне сообществ или государств. Например, был разработан Канадский справочник по питанию, предоставляющий модель здорового питания, которую большинство взрослых могли бы принять [29]. Концепция здорового образа жизни также, по-видимому, подтверждается состоянием здоровья пожилых людей в популяциях охотников-собирателей [26].
Однако, помимо диеты, здоровый образ жизни включает другие переменные: физические упражнения, поскольку несколько исследований показывают связь между активным образом жизни и счастьем [30,31]; сон и отдых, поскольку существует взаимное влияние между сном и здоровьем; социально-экономические факторы, такие как образование, доход и социальный статус; социальные влияния, такие как группы друзей и семья, которые могут значительно влиять на образ жизни индивида; и новые технологии и онлайн-среда, которые могут вести к сидячему образу жизни. Здоровые образы жизни могут, следовательно, варьироваться от культуры к культуре или адаптироваться от человека к человеку и, как правило, ассоциируются с профилактикой заболеваний и желаемым долголетием. Как родители, мы считаем важнейшим осознавать передачу наших пищевых привычек и образа жизни следующему поколению.
2. Теоретическая основа и исследовательские гипотезы
Данное исследование предоставляет комплексный обзор того, как практика городского сельского хозяйства становится все более актуальной в современном городском развитии. Поскольку города расширяются с беспрецедентной скоростью, в частности в развивающихся странах, важность городского сельского хозяйства возрастает, в особенности учитывая его способность решать насущные проблемы продовольственной безопасности, с которыми сталкиваются густонаселенные районы [32]. Городское фермерство — это не просто тренд; оно возникает как жизнеспособная стратегия для повышения климатической устойчивости в городской среде. Включая сельскохозяйственные практики в пределах города, городское фермерство помогает смягчать пагубные последствия экстремальных погодных явлений. Оно значительно сокращает углеродный след, связанный с дальней транспортировкой продовольственных продуктов.
Акцент данного исследования на городском сельском хозяйстве тесно связан с несколькими ключевыми Целями устойчивого развития (ЦУР) ООН. В частности, оно согласуется с ЦУР 2 (Ликвидация голода), которая направлена на прекращение голода и обеспечение продовольственной безопасности и улучшенного питания. Оно также относится к ЦУР 11 (Устойчивые города и сообщества), которая сосредоточена на создании инклюзивных, безопасных и устойчивых городов, и ЦУР 13 (Борьба с изменением климата), которая касается необходимости борьбы с изменением климата с помощью инновационных решений [33].
Интеграция передовых технологий, таких как точное земледелие, устройства Интернета вещей (IoT) и искусственный интеллект (ИИ), в городское фермерство представляет собой значительный сдвиг в сторону цифровой трансформации в аграрном секторе [34]. Ожидается, что эта трансформация станет еще более распространенной к 2025 году, повышая производительность и эффективность практик городского сельского хозяйства.
В дополнение, способность городского сельского хозяйства перерабатывать органические отходы и минимизировать пищевые отходы согласуется с растущим акцентом на моделях циркулярной экономики. Эти модели отдают приоритет устойчивости путем повторного использования и перепрофилирования материалов, тем самым сокращая общее количество отходов и способствуя экологической ответственности [35]. Эта статья также подчеркивает ключевую важность доступности свежих продуктов в городских условиях, связывая это с растущим вниманием к здоровью и питанию среди городского населения, которое часто сталкивается с проблемами доступа к доступным и питательным продуктам питания.
Помимо решения вопросов здоровья, городское сельское хозяйство представляет существенные возможности для создания рабочих мест и предпринимательских начинаний в городах. Оно играет ключевую роль в диверсификации городских экономических моделей, что важнейшего в быстро меняющейся глобальной экономике. Потенциал для участия индивидов в городском фермерстве обеспечивает не только продовольственную безопасность, но и стимулирует местную экономику, способствуя инновациям и поддерживая малый бизнес [36].
Наконец, акцент на устойчивых сельскохозяйственных практиках в городских условиях дополняет более широкую тенденцию в сторону регенеративного сельского хозяйства и устойчивых продовольственных систем. Эти практики способствуют не только экологической устойчивости, но и улучшают благополучие и устойчивость сообщества. Тщательно рассматривая эти ключевые вопросы, эта статья предоставляет ценную информацию о том, как городское сельское хозяйство могло бы формировать будущий ландшафт городов, переопределять продовольственные системы и способствовать устойчивому развитию в предстоящие годы [37].
Осведомленность о последствиях деятельности человека на окружающую среду растет. Эта деятельность модифицируется для моделирования ценностей, на которых построен образ жизни жителей различных регионов [38]. Развитие устойчивой среды обитания также подразумевает адаптацию к новым условиям жизни и меняющейся осуществимости различных практик из одной среды в другую.
Учитывая эти предпосылки, новизна настоящего исследования заключается в том, что оно изучает взгляды жителей городов, которые имеют отличительный образ жизни, относительно возможных выгод от осуществления сельскохозяйственной деятельности в городских районах, которые эти жители выдвигают. Их уровень образования и доход были приняты во внимание, чтобы лучше понять возможные взаимосвязи и факторы, влияющие на представления респондентов о реализации конкретных аспектов городского сельского хозяйства. Исследование было начато на основе двух гипотез для изучения потенциальных ассоциаций между социальным статусом городских жителей и их взглядами на преимущества деятельности городского сельского хозяйства на уровне сообщества [2] и окружающей среды [39]. Несколько предыдущих исследований подчеркнули значительные преимущества таких действий [40]. Готовность к участию и восприимчивость могут быть обусловлены такими факторами, как образование [41] и/или финансовое положение [42,43].
H1 предполагает, что уровни образования респондентов значительно влияют на их мнения относительно вклада городского сельского хозяйства в улучшение аспектов социализации и рекреации городской жизни.
H2 предполагает, что уровни дохода респондентов влияют на их мнение о том, способствует ли городское сельское хозяйство уменьшению пищевых отходов.
Насколько известно авторам, в Румынии несколько исследований было проведено по этой теме, в особенности исследований, которые включают экономические и социальные аспекты образа жизни и перспективу, которую они предлагают в отношении особенностей реализации городского сельского хозяйства, ориентированного на устойчивый рост городского сообщества (улучшение аспектов социализации и рекреации, уменьшение пищевых отходов и повышение устойчивости местной экономики за счет участия в предпринимательской деятельности). Следовательно, данное исследование значительно, поскольку оно вносит вклад в ограниченные предыдущие исследования в Румынии по городскому сельскому хозяйству как элементу образа жизни.
3. Материалы и методы
Данное исследование эмпирически оценивает две независимые переменные, связанные с отличительным образом жизни, который возникает из экономических и социальных аспектов человеческого существования в городской среде. Чтобы исследовать влияние образа жизни на видение индивидов относительно реализации городского сельского хозяйства, мы использовали независимые категориальные переменные уровня образования и семейного дохода. Мы выбрали эти переменные, потому что активное участие взрослого населения в образовательном процессе важнейшего для построения устойчивой и конкурентоспособной местной/региональной экономики. В дополнение, уровень семейного дохода, отраженный высокой долей активности трудовых ресурсов, практически обозначает активный образ жизни, в котором индивид посвящен сообществу и открыт для новых вызовов.
Обследование проводилось с использованием Google Forms, а инструментом был социологический опросник. Процедура выборки, использованная в этом исследовании, была неслучайной и невероятностной, с независимыми квотами [44]. Для четырех из вопросов использовалась пятибалльная шкала Лайкерта для количественной оценки вероятности того, что респонденты согласны или не согласны с утверждением. В двух других вопросах периодичность конкретных действий оценивалась на основе пятибалльной шкалы [45]. Ответы были анонимными, и личные данные не собирались. Участники добровольно участвовали в этой научной работе.
Рассматриваемая погрешность составляла ±5%, с 95% достоверностью и оптимальной дисперсией. Вопросы касались различных характеристик жителей города и их влияния на их индивидуальные взгляды на городское сельское хозяйство. Внимание было в основном направлено на выявление и установление специфических для образа жизни факторов городского жителя, вовлеченного в городское сельское хозяйство. Вопросы были простыми и прямыми, требовали от респондентов выбрать один вариант из списка. Данные были статистически проанализированы с использованием IBM SPSS Statistics Standard, предоставленного IBM Corp.
Анализ дисперсии и различий между группами был определен, потому что мы только ставили целью выделить, различаются ли восприятия между группами, принимая во внимание образовательный уровень и уровень дохода респондентов. Поскольку это было первоначальное исследование, оно предназначалось для использования простой модели. Учитывая, что выборка была достаточно большой, предположения о нормальности соблюдались. Различия между различными средними значениями оценивались на основе линейного моделирования, которое возвращалось с использованием методологии ANOVA. В дальнейшем значимость между группами была проверена с использованием критерия Тьюки. По умолчанию использовалась полная факторная модель ANOVA, потому что существовало менее пяти факторов.
Дисперсионный анализ проверяет гипотезу о том, что групповые средние зависимой переменной равны. Зависимой переменной данного исследования (восприятие преимуществ реализации деятельности городского сельского хозяйства: социализация и рекреация или предотвращение пищевых отходов) была переменная интервального уровня, а две категориальные переменные определяли группы (образование, семейный доход). Эти категориальные переменные назывались факторами. После того как мы определили различия между средними значениями, апостериорные ранговые тесты и множественные попарные сравнения использовались для определения того, какие средние значения различаются. Затем сравнения проводились на основе нескорректированных значений. В настоящем исследовании мы проверили несколько пар средних значений, используя критерий Тьюки, который является более мощным, чем критерий Бонферрони. Более того, критерий Тьюки позволяет обнаруживать однородные подмножества, чего не делают другие тесты. Это тест множественного сравнения, который использует стандартизованную интервальную статистику для проведения попарных сравнений между группами. Он устанавливает ошибку эксперимента для ошибки для сбора всех попарных сравнений [46].
4. Результаты и обсуждение
Данное исследование проводилось весной 2024 года с 648 зарегистрированными и проверенными респондентами. Их социально-демографические характеристики представлены в Таблице 1. Уровень дохода семьи отражает оценку респондентом своего статуса.
Таблица 1. Социально-демографические характеристики респондентов.
Из Таблицы 1 мы видим, что большинство респондентов имеют высшее образование (90%). Для большинства их месячный доход обеспечивает адекватный образ жизни. Эти две ситуации могут иметь синергетическую зависимость, факт, который был выделен в нескольких недавних исследованиях [47,48,49,50]. Дополнительная связь — это возможность воспользоваться услугами образования в области финансов [51].
4.1. Оценка частоты приготовления домашней пищи респондентами
Одним из основных атрибутов городского сельского хозяйства является обеспечение свежими, безопасными [52] продуктами для городских граждан [53], тем самым способствуя устойчивому развитию городов [54]. Было доказано, что домашняя пища имеет связанную зависимость от семейного дохода [55], предпочтительного источника сырых продуктов и/или возрастного диапазона человека и уровня образования [56]. Учитывая эти предпосылки, мы оценили частоту приготовления респондентами различных блюд с использованием местных и необработанных продуктов. Было отмечено, что 46% респондентов использовали свежие ингредиенты от местных производителей несколько раз в неделю, а 27% использовали эти ингредиенты ежедневно при приготовлении пищи дома. Стоит отметить, что 6% респондентов утверждали, что используют свежие ингредиенты каждый раз, когда готовят, а 11% — только раз в неделю, как показано на Рисунке 2.
Рисунок 2. Предпочтение респондентов в использовании зеленых продуктов, произведенных сообществом. Источник: Данные полевых опросов, 2024 г.
Эти результаты показали, что городское сельское хозяйство, возможный альтернативный способ получения свежих ингредиентов, могло бы иметь значительный рыночный спрос. Таким образом, потребление здоровой пищи городскими жителями также могло бы увеличиться, поскольку было доказано, что доступность таких продуктов напрямую влияет на периодичность их потребления [57].
Основополагающие принципы сельской жизни, как правило, уважают простоту и естественность осуществления всей деятельности в единении с природой, с минимальным антропогенным вмешательством. Такая идея также отражается в аспектах питания сельской жизни. Блюда, чаще всего, вряд ли обрабатываются. Акцент делается на использовании свежих продуктов и овощей, выращенных дома. Мы также сосредоточились на определении частоты использования свежих продуктов. Интерес к исследованию и продвижению таких привычек основан на текущей тенденции включения необработанных или менее обработанных товаров в ежедневный рацион. Данные, представленные в литературе, демонстрируют аналогичные практики, поскольку такие продукты оказывают менее негативное влияние на окружающую среду и определяют человеческие предпочтения [58]. В данном исследовании респонденты в основном утверждали, что они потребляют злаки, овощи, фрукты и свежие семена часто и очень часто, с процентом приблизительно 75%. В то время как 21% заявили, что потребляют эти продукты со средней частотой, другие сообщили, что потребляют эту категорию реже (Рисунок 3).
Рисунок 3. Частота использования респондентами необработанных овощей, фруктов и злаков. Источник: Данные полевых опросов, 2024 г.
4.2. Оценка влияния уровня образования респондентов на их восприятие конкретных аспектов улучшения сообщества и окружающей среды
Аспекты, связанные с рекреацией и социализацией, являются элементами референции для жителей городской среды. Несколько исследований подчеркнули важность проектирования рекреационных сред в городских районах [59,60]. Такие пространства увеличивают счастье граждан и, одновременно, их интеракционную жизнь и чувство принадлежности, вовлеченности и принятия [61]. По этой причине мы хотели определить мнения респондентов и степень, в которой они думали, что городское сельское хозяйство может улучшить социализацию и рекреацию. Почти равная доля (33%, 34%) респондентов считала, что реализация мероприятий городского сельского хозяйства улучшит аспекты социализации и рекреации жизни городских жителей в большой и очень большой степени. В то время как 23% считали, что в средней степени, и только 8% утверждали, что это будет способствовать этим аспектам в очень малой степени (Рисунок 4).
Рисунок 4. Взгляды респондентов на возможность того, что городское сельское хозяйство может повлиять на их аспекты социализации и рекреации. Источник: Данные полевых опросов, 2024 г.
Мы основали первую гипотезу (H1) на условии, что ранее обсуждаемые аспекты жизни людей могли бы влиять на их ежедневный выбор и взгляды. Мы утверждаем, что уровни образования респондентов значительно влияют на их мнение относительно вклада городского сельского хозяйства в улучшение аспектов социализации и рекреации городской жизни. Существующая литература также подчеркивает важную корреляцию между образовательным статусом респондентов и мнениями по различным темам [62,63].
После применения критерия ANOVA эта гипотеза была подтверждена. Существовали значительные различия во мнениях в зависимости от уровня образования относительно степени, в которой городское сельское хозяйство улучшает аспекты социализации и рекреации городской жизни, с F = 3,294 и p = 0,011 (Таблица 2).
Таблица 2. Критерий ANOVA корреляции между уровнями образования респондентов и их оценкой вклада городского сельского хозяйства в улучшение аспектов социализации и рекреации городской жизни.
На основе множественных сравнений с использованием критерия Тьюки HSD существовали значительные различия во мнениях в зависимости от уровня образования относительно степени, в которой городское сельское хозяйство способствует улучшению аспектов социализации и рекреации городской жизни. Таким образом, те, кто окончил профессиональное училище, больше доверяли вкладу городского сельского хозяйства в эти ранее упомянутые улучшения по сравнению с теми, кто окончил среднюю школу, со средней разностью 0,867 и p = 0,038.
Те, кто имел среднее образование, приписывали значительно меньшую ценность тому, как городское сельское хозяйство способствует улучшению аспектов социализации и рекреации городской жизни по сравнению с теми, кто окончил профессиональное училище, со средней разностью −0,867 и p = 0,038, по сравнению с теми, кто окончил высшее учебное заведение: средняя разность −0,578 и p = 0,048. В то же время те, кто окончил высшее учебное заведение, считали, что городское сельское хозяйство способствует улучшению аспектов социализации и рекреации городской жизни, и давали ему худшую оценку, чем те, кто окончил среднюю школу: средняя разность 0,578 и p = 0,048, как показано в Таблице 3.
Таблица 3. Тест множественных сравнений Тьюки HSD корреляции между уровнями образования респондентов и их оценкой вклада городского сельского хозяйства в улучшение аспектов социализации и рекреации городской жизни.
Конечно, образ жизни людей в некоторой степени определяется их уровнем образования, и оба могут указывать на их отношение к различным аспектам жизни. Чтобы развить предыдущую тему, мы хотели исследовать подходы респондентов и проверить, может ли городское сельское хозяйство способствовать увеличению урожая переработки. Здесь запрос был основан на деятельности городского сельского хозяйства, включая производство домашнего компоста и разложение городских овощных отходов [64,65,66].
Согласно данным, представленным RetuRo, национальным субъектом, который отслеживает уровень конкретных продуктов переработки, жители городов, где проводилось обследование, проявляли значительный интерес к этой процедуре. Согласно общим данным, респонденты указали, что реализация городского сельского хозяйства может привести к выгоде увеличения степени переработки в их городах в большой степени (37%), в среднем (26%) и в очень большой степени (20%), как показано на Рисунке 5.
Рисунок 5. Взгляды респондентов на то, как городское сельское хозяйство может способствовать увеличению урожая переработки в городских районах. Источник: Данные полевых опросов, 2024 г.
Критерий ANOVA показал значительные корреляции, с F = 3,375 и p = 0,010, когда мы пытались определить взаимосвязь между взглядами респондентов на преимущества реализации городского сельского хозяйства с точки зрения увеличения степени переработки в их городах и их уровнем образования (Таблица 4). Выбор определить возможную корреляцию между уровнями образования респондентов и их восприятием определенных экологических аспектов был основан на предыдущих исследованиях [67]. Многие из них подчеркивали значительное количество знаний, полученных через углубленные исследования, может влиять на отношение индивидов к сокращению отходов через переработку [68]. Помимо этого элемента, другие факторы, такие как доступность различных механизмов восстановления [69,70], конкретное законодательство [71] или кампании по повышению осведомленности общественности [72], могут быть приняты во внимание.
Таблица 4. Критерий ANOVA корреляции между уровнями образования респондентов и их мнениями относительно вклада городского сельского хозяйства в увеличение деятельности по переработке.
После теста множественных корреляций Тьюки HSD было продемонстрировано, что респонденты, имевшие начальное школьное образование, отвечали со значительно более высокими положительными значениями, чем группа респондентов, имевших послесреднее образование, относительно степени, в которой они ценили преимущества реализации городского сельского хозяйства с точки зрения увеличения степени переработки в городе, со средней разностью 1,833 и p = 0,004.
Ответы респондентов, окончивших послесреднюю школу, и тех, кто окончил начальную школу, были контрастными. Последняя группа присвоила значительно отрицательные значения относительно степени, в которой они ценили преимущества реализации городского сельского хозяйства с точки зрения увеличения степени переработки в городе, со средней разностью −1,833 и p = 0,004 (Таблица 5).
Таблица 5. Тест множественных сравнений Тьюки HSD корреляции между уровнями образования респондентов и их оценкой вклада городского сельского хозяйства в увеличение количества переработки.
4.3. Оценка влияния уровня дохода респондентов на их восприятие конкретных проблем отходов и местной устойчивости
Другой интересный вопрос, относящийся к настоящей общей теме исследования и предыдущему обсуждению, — это мнения респондентов относительно возможной функции городского сельского хозяйства как вектора для сокращения пищевых отходов, что актуально в текущей борьбе с потенциальными причинами изменения климата. Этот вопрос был основан на идее, что развитие городского сельского хозяйства могло бы обеспечить достаточное количество свежих продуктов, чтобы изменить парадигму необходимости иметь слишком много запасов. В дополнение, предпосылка наличия более короткой производственно-потребительской цепи могла бы способствовать более низким ценам. Исходя из этих идей, мы сформулировали вторую гипотезу (H2), которая предполагала, что уровни дохода респондентов влияют на их мнения относительно возможности городского сельского хозяйства способствовать уменьшению пищевых отходов.
Ответы респондентов были довольно удивительными, потому что 40% указали, что городское сельское хозяйство может привести к уменьшению пищевых отходов в большой степени. В то время как еще 27% сказали, что это может способствовать этому в очень большой степени (Рисунок 6).
Рисунок 6. Мнения респондентов о возможности того, что городское сельское хозяйство может способствовать уменьшению пищевых отходов. Источник: Данные полевых опросов, 2024 г.
Результаты критерия ANOVA указали на значительно различные ответы, с F = 7,342 и p = 0,000, от респондентов относительно ситуации с их семейным доходом (Таблица 6). В данном исследовании рассматривались возможные корреляции между уровнями дохода респондентов и их взглядами относительно возможности уменьшения пищевых отходов городским сельским хозяйством. Исследование этой корреляции было выбрано на основе различных исследований, которые подчеркивают несоответствие между финансовым положением домохозяйств и фактическим уменьшением пищевых отходов [73,74].
Таблица 6. Критерий ANOVA корреляции между уровнями дохода респондентов и их мнениями относительно вклада городского сельского хозяйства в сокращение пищевых отходов.
Тест множественных корреляций Тьюки HSD выделил различные мнения респондентов в зависимости от группы дохода, к которой они считали себя принадлежащими. Те, кто утверждал, что у них недостаточно даже для необходимых вещей, приписывали гораздо более низкие значения к рассматриваемым мерам, чем все другие категории дохода, и были наиболее пессимистичными в отношении пищевых отходов. Исключая членов этой группы, респонденты, которые указывали, что их дохода достаточно только для необходимых вещей, демонстрировали среднюю разность −1,612, с p = 0,000, по сравнению с теми, у кого было достаточно для достойной жизни, со средней разностью −0,946 и p = 0,026. Относительно группы, которая могла время от времени позволить себе купить более дорогие продукты, средняя разность была −1,56, и p = 0,001. Средняя разность составляла −1,101, и p = 0,006 для респондентов, у которых всегда было все, что им нужно.
В отличие от ранее проанализированной группы, те, кто утверждал, что имеют достаточный доход только для необходимых вещей, давали численно положительные значения по сравнению со всеми другими группами дохода. Это означало, что по сравнению с группой, у которой не было достаточно даже для строго необходимого, мы наблюдали среднюю разность 1,612, и p = 0,000. По сравнению с группой, у которой было достаточно для достойной жизни, мы получили среднюю разность 0,666 и p = 0,002. Средняя разность в группе, которая ответила, что у них всегда есть все, что им нужно, была 0,511, и p = 0,037.
Те, кто заявил, что являются частью группы с достаточными доходами для достойной жизни, предоставили значительно увеличенные значения по сравнению с теми, кто заявил, что у них недостаточно для необходимых вещей, со средней разностью 0,946 и p = 0,026. В то же время значения их ответов были значительно ниже, чем у группы, которая заявила, что их семейный доход предоставляет им средства только для необходимых вещей, со средней разностью −0,666 и p = 0,002.
Группа, которая заявила, что их доход время от времени позволяет им покупать более дорогие продукты, предоставила значительно более высокие значения, чем те, кто заявил, что их дохода недостаточно для необходимых вещей. Здесь средняя разность составляла 1,256, и p = 0,001.
Респонденты, которые указали, что они являются частью группы, для которой их доход всегда предоставляет им все, что им нужно, давали более высокие значения, чем те, кто утверждал, что их доходов недостаточно для необходимых вещей, при этом средняя разность составляла 1,101 и p = 0,006. В то же время они предоставили значительно более низкие значения, чем группа, которая указала, что их доход предоставляет им ровно достаточно для необходимых вещей. Средняя разность была определена как −0,511, и p = 0,037, как показано в Таблице 7.
Таблица 7. Тест множественных сравнений Тьюки HSD корреляции между уровнями дохода респондентов и их мнениями относительно вклада городского сельского хозяйства в уменьшение пищевых отходов.
Исходя из идеи, что производство свежих овощей и злаков через городское сельское хозяйство могло бы способствовать развитию малой предпринимательской деятельности [75], мы также хотели определить мнения респондентов относительно возможного вклада такой деятельности в увеличение устойчивости местной экономики путем вовлечения городских жителей в предпринимательскую деятельность. Они оказались довольно оптимистичными в этом отношении. Таким образом, 33% ответили, что это возможно в большой степени. В то же время 23% утверждали, что это было возможно в средней и очень большой степени, что реализация городского сельского хозяйства будет способствовать увеличению устойчивости местной экономики путем вовлечения городских жителей в предпринимательскую деятельность (Рисунок 7).
Рисунок 7. Мнения респондентов о возможности того, что городское сельское хозяйство может увеличить устойчивость местной экономики. Источник: Данные полевых опросов, 2024 г.
Учитывая, что экономическая деятельность генерирует доход, следующая точка интереса настоящего исследования связана с возможными различиями во мнениях между респондентами и их финансовым положением. Следовательно, мы применили критерий ANOVA и наблюдали значительную разницу между уровнями дохода респондентов и степенью, в которой они считали, что реализация городского сельского хозяйства будет способствовать увеличению устойчивости местной экономики путем вовлечения городских жителей в предпринимательскую деятельность, с F = 9,215 и p = 0,000 (Таблица 8).
Таблица 8. Критерий ANOVA корреляции между уровнями дохода респондентов и их мнениями относительно вклада городского сельского хозяйства в увеличение устойчивости местной экономики путем вовлечения городских жителей в предпринимательскую деятельность.
Тест множественных сравнений Тьюки HSD, изучающий группы дохода респондентов, указал на более пессимистичное мнение у тех, кто утверждал, что их доходы не всегда достаточны для необходимых вещей, которые присваивали значительно более низкие значения вероятности того, что реализация городского сельского хозяйства будет способствовать увеличению устойчивости местной экономики путем вовлечения городских жителей в предпринимательскую деятельность, по сравнению с группами, которые указывали, что их доходы были достаточны только для необходимых вещей. Средняя разность составляла −1,698, и p = 0,000. Таким образом, по сравнению с группой, которая сказала, что у них достаточно для достойной жизни, была получена средняя разность −1,320, с p = 0,001. Средняя разность для группы, которая время от времени покупала некоторые более дорогие продукты, составляла −1,846, и p = 000. Средняя разность для группы, у которой всегда было все, что им нужно, составляла −1,571, и p = 0,000.
С точки зрения дохода, группа, которая заявила, что у них есть только достаточно для необходимых вещей, присвоила значительно более высокие значения обсуждаемой теме по сравнению с теми, кто сказал, что у них недостаточно даже для основных вещей. Средняя разность составляла 1,698, и p = 0,000.
В группе, которая утверждала, что их доходов достаточно для достойной жизни, мы наблюдали, что они присвоили более высокую оценку этой мере, чем группа, которая утверждала, что их доходы недостаточны для необходимых вещей; таким образом, средняя разность составляла 1,320, и p = 0,001. В то же время они присвоили более низкие значения, чем группа, которая заявила, что они время от времени умудряются купить некоторые более дорогие продукты; средняя разность составляла −0,527, и p = 0,001. Предыдущая группа респондентов, которая заявила, что они время от времени умудряются купить некоторые более дорогие продукты, присвоила значительно более высокую оценку для этой меры, чем группа, которая сообщила, что у них недостаточно даже для необходимых вещей, со средней разностью 1,846 и p = 0,000. Это отличалось от группы, заявившей, что у них достаточно для достойной жизни, где средняя разность составляла 0,527 и p = 0,001.
Те, кто утверждал, что их доходы всегда достаточны и что у них всегда есть все, что им нужно, всегда предоставляли ответы с более высокими значениями, чем те, кто утверждал, что их доходы недостаточны для необходимых вещей. Средняя разность составляла 1,571, и p = 0,000, как показано в Таблице 9.
Таблица 9. Тест множественных сравнений Тьюки HSD корреляции между уровнями дохода респондентов и их мнениями относительно вклада городского сельского хозяйства в увеличение устойчивости местной экономики путем вовлечения городских жителей в предпринимательскую деятельность.
Данное исследование использовало анализ дисперсии (ANOVA) и критерий интервала Тьюки для анализа результата, используя данные, собранные от респондентов через онлайн-опросник. Результаты показали значительные корреляции между уровнями образования и восприятием социальных преимуществ городского сельского хозяйства, а также между уровнями дохода и взглядами на его потенциал для сокращения отходов. Это исследование вносит вклад в ограниченный объем работ по городскому сельскому хозяйству в Румынии, в частности, исследуя, как экономические и социальные аспекты образа жизни индивидов влияют на их восприятие городского фермерства. Результаты предоставляют основу для разработки адаптированных стратегий, политик и правовых мер по продвижению устойчивого роста в городских сообществах через сельскохозяйственные инициативы.
5. Выводы, будущие перспективы и ограничения
Респонденты проявили повышенный интерес к практике городского сельского хозяйства. Значительные различия между респондентами были выявлены на основе их заявленных групповых характеристик. Их ответы, вероятно, давались с учетом их возможного участия в основной деятельности.
Уровни образования респондентов решающим образом способствовали всем аспектам их жизни. Таким образом, существуют значительные различия во мнениях в зависимости от уровня образования относительно степени, в которой городское сельское хозяйство способствует улучшению социализации и рекреации жителей города. Те, у кого было высшее образование, и те, кто окончил профессиональное училище, больше верили в вклад, сделанный городским сельским хозяйством в плане улучшения аспектов социализации и рекреации городской жизни.
Предотвращение пищевых отходов является неотъемлемой частью экологически сознательного образа жизни, аспект, выделенный в данном исследовании, и вновь подчеркивает важность и необходимость непрерывного обучения.
Уровни дохода респондентов также значительно формировали их мнения относительно вклада городского сельского хозяйства в увеличение переработки. Те, кто считал свой доход недостаточным, считали, что городское сельское хозяйство может способствовать увеличению уровня переработки в минимальной степени по сравнению с другими группами респондентов.
Это исследование подчеркивает, что доход решающим образом формирует идею индивида о своем образе жизни. Те, кто утверждал, что их доход достаточен, по-видимому, ценили преимущества, которые может принести городское сельское хозяйство, включая степень, в которой оно может способствовать увеличению устойчивости местной экономики путем трудоустройства жителей города в предпринимательской деятельности.
Вовлеченность в проекты городского сельского хозяйства может способствовать сплоченности сообщества, поощряя сотрудничество и социальные отношения. Реализация и развитие зеленых зон и общественных садов может увеличить взаимодействие между жителями из различных социальных слоев. Такие действия могут значительно улучшить образ жизни городских жителей, предоставляя доступ к здоровой пище, снижая стресс и способствуя общему благу. Значительные достижения в этом направлении требуют тщательного планирования и решения проблем пространства, качества почвы и ресурсов. Таким образом, городское сельское хозяйство может стать жизненно важным для устойчивых и жизнестойких городов.
Данное исследование имеет несколько ограничений. Во-первых, данные были собраны с помощью самоотчетных измерений, что может привести к смещению социальной желательности. Данное исследование было направлено на исключение индивидов, специализирующихся в сельском хозяйстве или смежных областях, и тех, кто имеет опыт в таких областях. Хотя этот подход позволил нам собрать мнения людей из различных дисциплин, он также создал ограничения в настоящем методе выборки исследования. Во-вторых, выборка в основном состояла из респондентов с высшим образованием, что может повлиять на обобщаемость результатов данного исследования на тех, у кого образование ниже. Другое ограничение текущего исследования заключалось в том, что оно анализировало доход, который может быть деликатной темой для большинства респондентов. Вот почему в этом отношении использовалась общая формулировка. Наконец, исследование было ограничено румынским социально-экономическим и культурным контекстом. Поскольку обследование проводилось онлайн, это повлияло на выборку. Было отмечено, что большинство респондентов имели высшее образование, вероятно, потому что лица с высшим образованием чаще склонны использовать ИТ-инструменты. В то время как те, у кого нет высшего образования, могут использовать эти инструменты только в редких случаях и не все обязательно заинтересованы в них. Следовательно, исследование точно отражает текущую ситуацию в области и сохраняет репрезентативную выборку существующих условий в районе.
Будущие исследования должны устранить эти ограничения, включая сравнительные исследования в различных странах, и учитывать, что городское сельское хозяйство не достигло своего максимального потенциала развития. В будущем исследователи могли бы определить количественные выгоды, принесенные городским гражданам, используя социально-экономическую эволюцию сообществ, реализующих городское сельское хозяйство, которые могли бы быть оценены одновременно с оценкой здоровья и благополучия. Будущие исследования будут включать разработку более сложной модели, включающей латентные переменные, и будет предпринята попытка понять взаимосвязи между различными восприятиями и влиянием других переменных.
Ссылки
1. Krishnaveni, S.A.; Malathi, G.; Devi, T.S.; Gomadhi, G.; Kumar, G.; Senthilkumar, T.; Prabhavathi, S.J.; Devi, T.S.; Ramasamy, M. Urban Agriculture: Exploring Its Potential, Challenges, and Socioeconomic Impacts. J. Sci. Res. Rep. 2024, 30, 54–64. [Google Scholar] [CrossRef]
2. Zhao, H.; Clarke, M.; Campbell, C.G.; Chang, N.-B.; Qiu, J. Public perceptions of multiple ecosystem services from urban agriculture. Landsc. Urban Plan. 2024, 251, 105170. [Google Scholar] [CrossRef]
3. Lal, R. Home gardening and urban agriculture for advancing food and nutritional security in response to the COVID-19 pandemic. Food Secur. 2020, 12, 871–876. [Google Scholar] [CrossRef] [PubMed]
4. Johansson, J.; Roitto, M.; Steiner, B.; Alakukku, L. Co-creation of urban agriculture through participatory processes in residential building environment: Insights from Finland. Clean. Responsible Consum. 2024, 13, 100197. [Google Scholar] [CrossRef]
5. Kirby, C.K.; Specht, K.; Fox-Kämper, R.; Hawes, J.K.; Cohen, N.; Caputo, S.; Ilieva, R.T.; Lelièvre, A.; Poniży, L.; Schoen, V.; et al. Differences in motivations and social impacts across urban agriculture types: Case studies in Europe and the US. Landsc. Urban Plan. 2021, 212, 104110. [Google Scholar] [CrossRef]
6. Papanek, A.; Campbell, C.G.; Wooten, H. Social and community benefits and limitations of urban agriculture. EDIS 2023, 2023, 1–7. [Google Scholar] [CrossRef]
7. Ilieva, R.T.; Cohen, N.; Israel, M.; Specht, K.; Fox-Kämper, R.; Fargue-Lelièvre, A.; Poniży, L.; Schoen, V.; Caputo, S.; Kirby, C.K. The socio-cultural benefits of urban agriculture: A review of the literature. Land 2022, 11, 622. [Google Scholar] [CrossRef]
8. Royer, H.; Yengue, J.L.; Bech, N. Urban agriculture and its biodiversity: What is it and what lives in it? Agric. Ecosyst. Environ. 2023, 346, 108342. [Google Scholar] [CrossRef]
9. Stelmach, W.; Kaczmarczyk-Chalas, K.; Bielecki, W.; Drygas, W. The impact of income, education and health on lifestyle in a large urban population of Poland (Cindi programme). Int. J. Occup. Med. Environ. Health 2004, 17, 393–401. [Google Scholar] [PubMed]
10. Liao, W.; Liu, X.; Kang, N.; Song, Y.; Yuchi, Y.; Hu, Z.; Hou, J.; Wang, C.; Li, Y. Associations between healthy lifestyle score and health-related quality of life among Chinese rural adults: Variations in age, sex, education level, and income. Qual. Life Res. 2023, 32, 81–92. [Google Scholar] [CrossRef]
11. Raghupathi, V.; Raghupathi, W. The influence of education on health: An empirical assessment of OECD countries for the period 1995–2015. Arch. Public Health 2020, 78, 20. [Google Scholar] [CrossRef] [PubMed]
12. Popiolek-Kalisz, J.; Cakici, C.; Szczygiel, K.; Przytula, A. The Impact of Education Level on Individual Lifestyle Behaviors among Dietetics Students and Professionals. Clocks Sleep 2024, 6, 85–96. [Google Scholar] [CrossRef] [PubMed]
13. Kari, J.T.; Viinikainen, J.; Böckerman, P.; Tammelin, T.H.; Pitkänen, N.; Lehtimäki, T.; Pahkala, K.; Hirvensalo, M.; Raitakari, O.T.; Pehkonen, J. Education leads to a more physically active lifestyle: Evidence based on Mendelian randomization. Scand. J. Med. Sci. Sports 2020, 30, 1194–1204. [Google Scholar] [CrossRef]
14. Eikemo, T.A.; Bambra, C.; Huijts, T.; Fitzgerald, R. The first pan-European sociological health inequalities survey of the general population: The European Social Survey rotating module on the social determinants of health. Eur. Sociol. Rev. 2017, 33, 137–153. [Google Scholar] [CrossRef]
15. Kafle, A.; Hopeward, J.; Myers, B. Modelling the benefits and impacts of urban agriculture: Employment, economy of scale and carbon dioxide emissions. Horticulturae 2023, 9, 67. [Google Scholar] [CrossRef]
16. Dobele, M.; Zvirbule, A.; Dobele, A.; Muska, A. Factors affecting the development of urban agriculture in Latvia. Res. Rural Dev. 2022, 37, 158–165. [Google Scholar] [CrossRef]
17. Macfarlane, K. Livelihood Strategy or Lifestyle Choice? A Study of Middle and High-Income Urban Farmers in Mumbai. Master’s Thesis, Lund Unoversity, Lund, Sweden, 2011. [Google Scholar]
18. Nahas, N.; Lachapelle, U. The Lifestyle and Mobility Connection of Community Supported Agriculture (CSA) Users. Findings 2023, 1–5. [Google Scholar] [CrossRef]
19. Maćkiewicz, B.; Asuero, R.P.; Almonacid, A.G. Urban agriculture as the path to sustainable city development. Insights into allotment gardens in Andalusia. Quaest. Geogr. 2019, 38, 121–136. [Google Scholar] [CrossRef]
20. de Silva, W. Urban agriculture and Buddhist concepts for wellbeing: Anuradhapura Sacred City, Sri Lanka. Int. J. Des. Nat. Ecodynamics 2019, 14, 163–177. [Google Scholar] [CrossRef]
21. Abdoellah, O.S.; Suparman, Y.; Safitri, K.I.; Mubarak, A.Z.; Milani, M.; Surya, L. Between food fulfillment and income: Can urban agriculture contribute to both? Geogr. Sustain. 2023, 4, 127–137. [Google Scholar] [CrossRef]
22. Veal, A. The concept of lifestyle: A review. Leis. Stud. 1993, 12, 233–252. [Google Scholar] [CrossRef]
23. Farhud, D.D. Impact of lifestyle on health. Iran. J. Public Health 2015, 44, 1442. [Google Scholar] [PubMed]
24. Jensen, M. Defining lifestyle. Environ. Sci. 2007, 4, 63–73. [Google Scholar] [CrossRef]
25. Tomlinson, M. Lifestyle and social class. Eur. Sociol. Rev. 2003, 19, 97–111. [Google Scholar] [CrossRef]
26. Cohen, A.A.; Holmes, D.J. Evolution and the Biology of Aging. In Reference Module in Biomedical Sciences; Elsevier: Amsterdam, The Netherlands, 2014. [Google Scholar]
27. Case, A.; Lubotsky, D.; Paxson, C. Economic status and health in childhood: The origins of the gradient. Am. Econ. Rev. 2002, 92, 1308–1334. [Google Scholar] [CrossRef] [PubMed]
28. Ponthière, G. Mortality, family and lifestyles. J. Fam. Econ. Issues 2011, 32, 175–190. [Google Scholar] [CrossRef]
29. Katamay, S.W.; Esslinger, K.A.; Vigneault, M.; Johnston, J.L.; Junkins, B.A.; Robbins, L.G.; Sirois, I.V.; Jones-McLean, E.M.; Kennedy, A.F.; Bush, M.A. Eating well with Canada’s Food Guide (2007): Development of the food intake pattern. Nutr. Rev. 2007, 65, 155–166. [Google Scholar] [CrossRef] [PubMed]
30. Dunn, A.L.; Andersen, R.E.; Jakicic, J.M. Lifestyle physical activity interventions: History, short- and long-term effects, and recommendations. Am. J. Prev. Med. 1998, 15, 398–412. [Google Scholar] [CrossRef] [PubMed]
31. Berger, B.G. Psychological benefits of an active lifestyle: What we know and what we need to know. Quest 1996, 48, 330–353. [Google Scholar] [CrossRef]
32. Hatab, A.A.; Cavinato, M.E.R.; Lindemer, A.; Lagerkvist, C.-J. Urban sprawl, food security and agricultural systems in developing countries: A systematic review of the literature. Cities 2019, 94, 129–142. [Google Scholar] [CrossRef]
33. Fallah Shayan, N.; Mohabbati-Kalejahi, N.; Alavi, S.; Zahed, M.A. Sustainable development goals (SDGs) as a framework for corporate social responsibility (CSR). Sustainability 2022, 14, 1222. [Google Scholar] [CrossRef]
34. Kumar, V.; Sharma, K.V.; Kedam, N.; Patel, A.; Kate, T.R.; Rathnayake, U. A Comprehensive Review on Smart and Sustainable Agriculture Using IoT Technologies. Smart Agric. Technol. 2024, 8, 100487. [Google Scholar] [CrossRef]
35. Phonthanukitithaworn, C.; Maitree, N.; Naruetharadhol, P. Eco-innovation policies for food waste management: A European Union-ASEAN comparison. J. Open Innov. Technol. Mark. Complex. 2024, 10, 100295. [Google Scholar] [CrossRef]
36. Nogeire-McRae, T.; Ryan, E.P.; Jablonski, B.B.; Carolan, M.; Arathi, H.; Brown, C.S.; Saki, H.H.; McKeen, S.; Lapansky, E.; Schipanski, M.E. The role of urban agriculture in a secure, healthy, and sustainable food system. BioScience 2018, 68, 748–759. [Google Scholar] [CrossRef]
37. Jayasinghe, S.L.; Thomas, D.T.; Anderson, J.P.; Chen, C.; Macdonald, B.C. Global Application of Regenerative Agriculture: A Review of Definitions and Assessment Approaches. Sustainability 2023, 15, 15941. [Google Scholar] [CrossRef]
38. Gatersleben, B.; White, E.; Abrahamse, W.; Jackson, T.; Uzzell, D. Values and sustainable lifestyles. Archit. Sci. Rev. 2010, 53, 37–50. [Google Scholar] [CrossRef]
39. Yuan, G.N.; Marquez, G.P.B.; Deng, H.; Iu, A.; Fabella, M.; Salonga, R.B.; Ashardiono, F.; Cartagena, J.A. A review on urban agriculture: Technology, socio-economy, and policy. Heliyon 2022, 8, e11583. [Google Scholar] [CrossRef]
40. Nimoh, F.; Tham-Agyekum, E.K.; Donkor, P.; Issaka, L.; Asare, L.; Prah, S. Analysis of urban households’ perception and factors that influence participation in urban agriculture in Kumasi, Ghana. Food Humanit. 2024, 3, 100408. [Google Scholar] [CrossRef]
41. Nigus, G.; Ketema, M.; Haji, J.; Sileshi, M. Determinants of adoption of urban agricultural practices in eastern Haraghe zone of Oromia region and Dire Dawa City administration, eastern Ethiopia. Heliyon 2024, 10, e26758. [Google Scholar] [CrossRef]
42. Naazie, G.K.; Agyemang, I.; Tampah-Naah, A.M. Our cities, our farm lands: The socioeconomic determinants of urban households participation in urban agricultural production under climatic stressors. Heliyon 2024, 10, e35539. [Google Scholar] [CrossRef]
43. Nadal, A.; Rodríguez-Labajos, B.; Cuerva, E.; Josa, A.; Rieradevall, J. Influence of social housing models in the development of urban agriculture in Mexico. Land Use Policy 2022, 122, 106391. [Google Scholar] [CrossRef]
44. Fraenkel, J.R.; Wallen, N.E.; Hyun, H.H. How to Design and Evaluate Research in Education; McGraw-Hill: New York, NY, USA, 2012; Volume 7. [Google Scholar]
45. Vagias, W.M. Likert-Type Scale Response Anchors; International Institute for Tourism & Research Development, Department of Parks, Recreation and Tourism Management, Clemson University: Clemson, SC, USA, 2006; Volume 4, Available online: https://cse.iitkgp.ac.in/~mainack/courses/2020-autumn/usesec/slides/Likert-Scale-Examples.pdf (accessed on 14 January 2025).
46. Raftery, A.E. Statistics in sociology, 1950–2000: A selective review. Sociol. Methodol. 2001, 31, 1–45. [Google Scholar] [CrossRef]
47. Garcias, M.O.; Kassouf, A.L. Intergenerational mobility in education and occupation and the effect of schooling on youth’s earnings in Brazil. EconomiA 2021, 22, 100–113. [Google Scholar] [CrossRef]
48. Korber, M.; Oesch, D. Vocational versus general education: Employment and earnings over the life course in Switzerland. Adv. Life Course Res. 2019, 40, 1–13. [Google Scholar] [CrossRef] [PubMed]
49. Guo, M.; Wu, X. Heterogeneity, selection, and the policy effect of educational expansion on college graduate earnings in China, 1981–2015. Res. Soc. Stratif. Mobil. 2024, 90, 100912. [Google Scholar] [CrossRef]
50. Carbonaro, W. The effects of education and cognitive skill on earnings: How much do occupations and jobs matter? Res. Soc. Stratif. Mobil. 2007, 25, 57–71. [Google Scholar] [CrossRef]
51. Sun, H.; Yuen, D.C.Y.; Zhang, J.; Zhang, X. Is knowledge powerful? Evidence from financial education and earnings quality. Res. Int. Bus. Financ. 2020, 52, 101179. [Google Scholar] [CrossRef]
52. Slater, T.; Birchall, S.J. Growing resilient: The potential of urban agriculture for increasing food security and improving earthquake recovery. Cities 2022, 131, 103930. [Google Scholar] [CrossRef]
53. Pueyo-Ros, J.; Škerjanec, M.; Castellar, J.A.C.; Atanasova, N.; Comas, J.; Corominas, L. Beyond food: A stochastic model to estimate the contributions of urban agriculture to sustainability. Landsc. Urban Plan. 2024, 241, 104930. [Google Scholar] [CrossRef]
54. Srinivasan, K.; Yadav, V.K. Fresh bell peppers consumed in cities: Unveiling the environmental impact of urban and rural food supply systems. Sci. Total Environ. 2024, 927, 172359. [Google Scholar] [CrossRef] [PubMed]
55. Baltaci, A.; Laska, M.N.; Horning, M.; Hearst, M.; Lee, J.; Fulkerson, J.A. Parent meal self-efficacy and practices in households with healthy home food environments in the face of economic hardship. Appetite 2023, 190, 107029. [Google Scholar] [CrossRef]
56. Polimeni, J.M.; Iorgulescu, R.I.; Mihnea, A. Understanding consumer motivations for buying sustainable agricultural products at Romanian farmers markets. J. Clean. Prod. 2018, 184, 586–597. [Google Scholar] [CrossRef]
57. Machida, D.; Yoshida, T. Vegetable intake frequency is higher among the rural than among the urban or suburban residents, and is partially related to vegetable cultivation, receiving, and purchasing at farmers’ markets: A cross-sectional study in a city within Gunma, Japan. J. Rural Med. 2018, 13, 116–123. [Google Scholar] [CrossRef]
58. Delgado-Rodríguez, R.; Moreno-Padilla, M.; Moreno-Domínguez, S.; Cepeda-Benito, A. Food addiction correlates with emotional and craving reactivity to industrially prepared (ultra-processed) and home-cooked (processed) foods but not unprocessed or minimally processed foods. Food Qual. Prefer. 2023, 110, 104961. [Google Scholar] [CrossRef]
59. Kang, L.; Yang, Z.; Han, F. The Impact of Urban Recreation Environment on Residents’ Happiness—Based on a Case Study in China. Sustainability 2021, 13, 5549. [Google Scholar] [CrossRef]
60. Peters, K.; Elands, B.; Buijs, A. Social interactions in urban parks: Stimulating social cohesion? Urban For. Urban Green. 2010, 9, 93–100. [Google Scholar] [CrossRef]
61. Tao, H.; Zhou, Q.; Yang, Q. A Study on the Localization of Urban Residents’ Recreation: A Moderated Mediation Model Based on Temporal Self-Regulation Theory. Int. J. Environ. Res. Public Health 2023, 20, 5160. [Google Scholar] [CrossRef] [PubMed]
62. Truitt, D.L. The Effect of Training and Development on Employee Attitude as it Relates to Training and Work Proficiency. Sage Open 2011, 1, 2158244011433338. [Google Scholar] [CrossRef]
63. Alriksson, S. The influence of training on preferences. Linnaeus Eco-Tech 2010, 676–683. [Google Scholar] [CrossRef]
64. Tarashkar, M.; Matloobi, M.; Qureshi, S.; Rahimi, A. Assessing the growth-stimulating effect of tea waste compost in urban agriculture while identifying the benefits of household waste carbon dioxide. Ecol. Indic. 2023, 151, 110292. [Google Scholar] [CrossRef]
65. Arosemena Polo, J.D.; Toboso-Chavero, S.; Adhikari, B.; Villalba, G. Closing the nutrient cycle in urban areas: The use of municipal solid waste in peri-urban and urban agriculture. Waste Manag. 2024, 183, 220–231. [Google Scholar] [CrossRef]
66. Ulm, F.; Avelar, D.; Hobson, P.; Penha-Lopes, G.; Dias, T.; Máguas, C.; Cruz, C. Sustainable urban agriculture using compost and an open-pollinated maize variety. J. Clean. Prod. 2019, 212, 622–629. [Google Scholar] [CrossRef]
67. Kechagias, P.; Dimitriadis, E. Citizens’ intent and behavior towards recycling in the municipality of Kavala. Int. J. Bus. Econ. Sci. Appl. Res. 2019, 12, 62–72. [Google Scholar] [CrossRef]
68. Konstantinidou, A.; Ioannou, K.; Tsantopoulos, G.; Arabatzis, G. Citizens’ Attitudes and Practices Towards Waste Reduction, Separation, and Recycling: A Systematic Review. Sustainability 2024, 16, 9969. [Google Scholar] [CrossRef]
69. Yang, J.; Long, R.; Yang, M.; Huang, X. What determines citizens’ recycling behavior of express delivery packaging? Empirical evidence from a comprehensive model. J. Clean. Prod. 2024, 434, 139984. [Google Scholar] [CrossRef]
70. Zhang, X.; Deng, G.; Nketiah, E.; Shi, V. Enhancing Recycling Participation: Behavior Factors Influencing Residents’ Adoption of Recycling Vending Machines. Behav. Sci. 2024, 14, 1071. [Google Scholar] [CrossRef] [PubMed]
71. Alremeithi, A.A.; Riaz, Z.; Khan, M. What constitutes citizens’ recycling behavior: Insights from handling municipal solid waste in the UAE. Smart Sustain. Built Environ. 2023; ahead-of-print. [Google Scholar] [CrossRef]
72. Michael, L.K.; Hungund, S.S.; Sriram, K.V. Factors influencing the behavior in recycling of e-waste using integrated TPB and NAM model. Cogent Bus. Manag. 2024, 11, 2295605. [Google Scholar] [CrossRef]
73. Klugman, I. The Correlation Between Household Income and Food Wastage: A Case Study of Food Wastage Quantity and Consumer Attitudes. Food-Fueled 2024, 1, e00011. [Google Scholar] [CrossRef]
74. Lopez Barrera, E.; Hertel, T. Global food waste across the income spectrum: Implications for food prices, production and resource use. Food Policy 2021, 98, 101874. [Google Scholar] [CrossRef]
75. de Oliveira Alves, D.; de Oliveira, L.; Mühl, D.D. Commercial urban agriculture for sustainable cities. Cities 2024, 150, 105017. [Google Scholar] [CrossRef]
Gavrilaș S, Brînzan O, Blaga RL, Sinaci M, Tigan E, Mateoc-Sîrb N. The Impact of Lifestyle on Individual’s Perception of Urban Agriculture. Agriculture. 2025; 15(3):314. https://doi.org/10.3390/agriculture15030314
Перевод статьи «The Impact of Lifestyle on Individual’s Perception of Urban Agriculture» авторов Gavrilaș S, Brînzan O, Blaga RL, Sinaci M, Tigan E, Mateoc-Sîrb N., оригинал доступен по ссылке. Лицензия: CC BY. Изменения: переведено на русский язык
Фото: freepik


















Комментарии (0)