Умное земледелие на солончаках: как модель CIWOABP меняет подход к мониторингу почв
Данное исследование по инверсии солености почв в прибрежных приливно-отливных равнинах с использованием спутниковых снимков Sentinel-2 имеет важное значение для улучшения солонцеватых и солончаковых почв и развития сельского хозяйства в приливных зонах. В работе предлагается усовершенствованный подход к инверсии солености почв в прибрежных приливных равнинах на основе снимков Sentinel-2 и нового усиленного алгоритма нейронной сети с хаотическим адаптивным отображением и оптимизацией на основе поведения китов (CIWOABP).
Аннотация
Были разработаны новые спектральные индексы для усиления корреляции с соленостью, которые значительно превосходят традиционные индексы. Модель CIWOABP достигла высокой валидационной точности (R² = 0,815), а также показала более низкие значения среднеквадратичной ошибки (RMSE) и средней абсолютной ошибки (MAE) по сравнению с другими моделями машинного обучения. Полученные результаты позволяют точно картировать уровни солености, что способствует выращиванию солеустойчивых сельскохозяйственных культур и устойчивому управлению сельским хозяйством. Данный метод предлагает надежную основу для оперативного мониторинга солености и точного земледелия в прибрежных регионах.
1. Введение
Засоление почв является одним из основных факторов, ограничивающих устойчивое сельское хозяйство и улучшение экологической среды. Согласно статистике, приблизительно 7% мировых почв находятся под угрозой засоления в разной степени. Среди них прибрежные приливно-отливные равнины в особенности подвержены сильному засолению [1]. Являясь особым экологическим ресурсом в зоне взаимодействия суши и моря, приливно-отливная равнина представляет собой важную экосистему, соединяющую сушу и море; она имеет важную экономическую, социальную и экологическую ценность [2]. Следовательно, применяя научные методы и технологии для точного и надежного мониторинга изменений солености почв на приливных равнинах, данное исследование направлено на улучшение пригодности приливных земель для возделывания и способствует управлению и восстановлению засоленных почв.
Традиционные методы определения солености почв обычно включают точечный отбор проб в поле с последующим лабораторным анализом собранных образцов. Этот процесс трудоемок, дорог и не может предоставить комплексные данные [3]. Оптическое дистанционное зондирование предоставляет несколько технических преимуществ, включая многозональность, богатую информацию и широкий охват. Эти особенности обеспечивают динамический мониторинг солености почв в реальном времени на больших территориях, устраняя ограничения традиционных методов [4]. Abdalsamad и др. [5] оценили возможность использования спутникового дистанционного зондирования Landsat для мониторинга поверхностной засоленности почв. Результаты исследования показали, что этот метод обладает высоким потенциалом для мониторинга засоления почв на больших территориях и может быть эффективно использован для картирования распределения солей в поверхностных почвах. За последние десятилетия исследователи провели обширные исследования спектральных характеристик засоленных почв [6,7] и источников данных дистанционного зондирования [8,9,10]. Значительный прогресс также был достигнут в разработке методов инверсии засоления почв. Cui и др. [11] использовали алгоритмы машинного обучения для моделирования и оценки засоленности почв на разной глубине в сельскохозяйственных угодьях под растительным покровом. Результаты показали, что алгоритм Backpropagation Neural Network (BP) обеспечил высокую предсказательную способность, достигнув значения R-квадрат (R²) 0,775. Этот метод предоставляет более экономически эффективный и пространственно обширный подход для мониторинга засоления почв в сельскохозяйственных районах, потенциально помогая в управлении здоровьем почв, оптимизации практик орошения и повышении продуктивности сельскохозяйственных культур в регионах, подверженных засолению. Кроме того, это исследование подчеркивает важность интеграции данных дистанционного зондирования высокого разрешения с машинным обучением для достижения точных и надежных оценок свойств почвы на разных глубинах. Будущая работа может быть направлена на дальнейшее уточнение моделей и изучение других методов дистанционного зондирования для улучшения картирования засоления. Du и др. [12] поставили целью решить проблему своевременного мониторинга динамики влажности и солености почв на сельскохозяйственных землях. Интегрируя гибридные методы спектрального разделения с шестью алгоритмами машинного обучения, это исследование достигло значительного улучшения точности динамического мониторинга влажности и солености почв. Среди моделей eXtreme Gradient Boosting Tree (XGBoost) продемонстрировала наилучшую производительность, достигнув значения R² 0,55. Это исследование эффективно решило трудности, связанные с мониторингом динамики влажности и солености почв на сельскохозяйственных полях, и предоставило новые методы и идеи для оценки влажности и засоленности почв в сельскохозяйственных регионах. Sarkar и др. [13] решили задачу картирования засоленности почв в прибрежных регионах Бангладеш, интегрируя методы дистанционного зондирования с алгоритмами машинного обучения для разработки надежной модели инверсии засоления почв. Среди оцененных моделей модель Random Forest (RF) продемонстрировала высокую точность прогнозирования. Это исследование не только повысило точность картирования, но и значительно снизило затраты и требования ко времени, предоставив ценную информацию об управлении земельными ресурсами и устойчивых методах ведения сельского хозяйства в прибрежных районах. Кроме того, это исследование подчеркнуло ключевую роль определенных спектральных диапазонов, таких как коротковолновый инфракрасный диапазон, в прогнозировании засоленности, что подчеркивает эффективность и практичность комбинирования дистанционного зондирования с методологиями машинного обучения. В заключение, алгоритмы машинного обучения стали широко использоваться в исследованиях по инверсии засоления почв благодаря своей исключительной производительности.
Тем не менее, большинство исследований были сосредоточены на засоленных почвах внутриконтинентальных территорий [14,15,16,17], в то время как исследований засоленных почв в районах прибрежных приливно-отливных равнин относительно немного. Это, вероятно, связано со сложной природной средой прибрежных приливных равнин, которая создает уникальные проблемы для проведения исследований в этих районах. Данное исследование интегрирует данные дистанционного зондирования с измеренными данными о солености почвы, чтобы предоставить теоретическую основу для высокоточного мониторинга засоления почв на приливных равнинах и точного земледелия. Основываясь на традиционных спектральных индексах, оно выбирает диапазоны с высокой корреляцией для создания новых спектральных индексов, тем самым повышая точность инверсии модели. Спектральные индексы со значительными корреляциями были выбраны и смоделированы с использованием алгоритмов машинного обучения, включая BP, Support Vector Machine (SVM), Random Forest (RF) и улучшенную модель BP CIWOABP. Производительность моделей была оценена с использованием таких метрик, как R², RMSE и MAE, для выявления оптимальной модели для построения модели инверсии засоления почв. В конечном итоге, модель с наилучшей производительностью была выбрана для проведения инверсии засоления почв для территории исследования, в результате чего была создана карта засоленности почв для этого региона. Это исследование предоставляет значительный теоретический и практический вклад в точное земледелие и селекцию в сельском хозяйстве на приливных равнинах.
2. Материалы и методы
2.1. Район исследования
Яньчэн расположен в восточной прибрежной зоне Китая, где находится около 70% засоленных земель провинции Цзянсу и площадь приливных равнин составляет более 1,2 миллиона акров [18]. Район исследования расположен на границе района Дафэн и города Дунтай в городском округе Яньчэн, провинция Цзянсу, между 32°57′9″~33°2′1″ с.ш. и 120°44′28″~120°53′39″ в.д., протяженность с запада на восток составляет около 14,359 км, с севера на юг — около 11,821 км, а площадь поверхности — около 153,66 км² [19]. Приливные равнины в районе исследования в основном сформированы путем осаждения и аккреции, вызванных морской динамикой. Засоление и осолонцевание почв в основном вызваны вторжением морской воды и приливной эрозией, что приводит к высокой солености почвы, которая значительно препятствует росту растительности и сельскохозяйственному развитию [20]. Кроме того, район исследования расположен в переходной зоне между субтропическим и умеренно теплым регионами. Под влиянием морского климата изменчивые погодные условия приводят к увеличению солености поровой воды почвы, что дополнительно усугубляет засоление приливных равнин [8]. Карта расположения района исследования представлена на Рисунке 1.
Рисунок 1. (a) Географическое расположение Яньчэна. (b) Модель рельефа Яньчэна. (c) Зона точек отбора проб.
2.2. Сбор и предварительная обработка почвенных данных
Чтобы обеспечить соответствие между временем сбора наземных данных и временем пролета спутника, был реализован следующий план: Во-первых, с помощью картографического программного обеспечения был разработан осуществимый маршрут отбора проб (https://ditu.amap.com/, доступ 27 января 2025 г.). Во-вторых, было обеспечено, чтобы в период сбора наземных данных не происходило внезапных изменений, таких как орошение или выпадение осадков. Принимая во внимание характеристики поверхностной засоленности почв и структуры землепользования района исследования, 14–15 мая 2024 года в районе исследования было проведено несколько экспериментов по сбору данных о засоленности почв. В период отбора проб образцы почвы отбирались с использованием пятиточечного метода отбора проб, при этом было выбрано 21 место отбора проб. Учитывая, что разрешение используемых данных дистанционного зондирования составляло 10 м, в пределах каждого участка 10 м² было взято пять точек пробы с глубиной отбора проб от 10 до 20 см. После бурения почвенных образцов их быстро помещали в маркированные пакеты для проб, и сохраненные образцы транспортировались в лабораторию для дальнейшей обработки. Одновременно с помощью портативного устройства Global Positioning System (GPS) записывались широта, долгота и высота каждой точки отбора проб. Погода в период отбора проб была солнечной, осадков не выпало.
Почвенные образцы, собранные в поле, были доставлены в лабораторию для обработки. Этапы обработки в основном включали высушивание на воздухе, измельчение, приготовление раствора и измерение электропроводности [21]. Процесс подготовки почвенных образцов и измерения их электропроводности (EC1:5) выглядит следующим образом: (1) Поместите собранные почвенные образцы в хорошо проветриваемое место для естественной сушки на воздухе. (2) После того как образцы полностью высохнут, просейте их для удаления любых примесей, затем поместите чистую почву в керамические контейнеры. Измельчайте почву до тех пор, пока она не превратится в мелкий порошок. (3) Перенесите измельченный почвенный образец в маркированный бумажный стаканчик, который будет использоваться для приготовления раствора. (4) При приготовлении раствора поддерживайте массовое соотношение почвы и воды 1:5. Смешайте почву с водой в соответствии с этим соотношением. (5) Используйте мешалку для тщательного перемешивания раствора, обеспечивая полное нахождение почвы во взвешенном состоянии в воде. (6) Дайте раствору отстояться в течение некоторого времени, чтобы почвенные частицы осели на дно. (7) После того как раствор отстоялся, профильтруйте его через фильтровальную бумагу для получения надосадочной жидкости.
Прибором для измерения электропроводности (EC) был кондуктометр DDS-307A (±1,0%(FS)). Наконец, для расчета засоленности почвы каждого образца была использована эмпирическая формула (1) [22]. Критерии классификации различных классов засоленности: незасоленная почва (<2 г·кг⁻¹), слабозасоленная почва (2–4 г·кг⁻¹), среднесолончаковая почва (4–6 г·кг⁻¹), сильносолончаковая почва (6–10 г·кг⁻¹) и солончаковая почва (>10 г·кг⁻¹) [23].
где SSC обозначает содержание соли в почве (г·кг⁻¹); постоянное значение было определено экспериментально и представляет коэффициент преобразования, соответствующий содержанию соли на единицу электропроводности.
2.3. Предварительная обработка спутниковых данных Sentinel-2B
Система Sentinel состоит из нескольких спутников, причем Sentinel-2 в основном используется для мониторинга сельского хозяйства, землепользования и окружающей среды, в частности для мониторинга почв, растительности и водных объектов. Его изображения в различных диапазонах получаются мультиспектральным сканирующим устройством (MSI), которое регулярно наблюдает земную поверхность, собирая данные в 13 диапазонах от видимого света до коротковолнового инфракрасного диапазона. Экспериментальные данные, использованные в этом исследовании, представляют собой данные Sentinel-2B L1C, а загруженные спутниковые снимки синхронизированы по времени с отбором почвенных проб в поле. Как показано в Таблице 1, снимки Sentinel-2 обладают мультиспектральными характеристиками и высоким пространственным разрешением. Первоначально Sen2cor, встроенный плагин программного обеспечения Sentinel Application Platform (SNAP v7.0), был применен для радиометрической калибровки и атмосферной коррекции для устранения влияния атмосферы и рельефа, что позволило получить высококачественные данные о поверхностном отражении. Впоследствии данные изображения были пересэмплированы до разрешения 10 м и экспортированы в формате TIFF. Затем соответствующие комбинации диапазонов были выполнены с использованием ENVI5.3. Наконец, значения отражения в соответствующих точках отбора проб были извлечены с использованием ArcGIS10.8.
Таблица 1. Параметры снимка Sentinel-2B.
2.4. Исследование модели инверсии засоленности
В этом исследовании используются модели BP, SVM, RF [24,25,26] и CIWOABP для имитационных испытаний, и для моделирования выбирается модель с наилучшей точностью.
Модель BP — это многослойная сеть прямого распространения, способная изучать и сохранять математические связи между большим количеством входных и выходных слоев. Преимущества модели BP включают быструю обработку образцов и низкие вычислительные затраты. Она может имитировать мыслительные процессы человека для вывода и анализа механизмов модели, тем самым повышая точность и стабильность моделей инверсии засоления почв. Однако BP также имеет некоторые недостатки. Процесс обучения BP чувствителен к начальным весам. Различная инициализация весов может привести к значительным вариациям в результатах обучения модели. Кроме того, когда данных для обучения недостаточно, BP склонен к переобучению на обучающих данных, что ухудшает способность модели обобщать новые данные. Основываясь на этом, в данном исследовании используется Whale Optimization Algorithm (WOA) для оптимизации модели BP [27].
WOA имеет такие преимущества, как простой механизм, мало параметров и высокая способность к оптимизации. Он имитирует уникальную стратегию поиска и механизм окружения горбатых китов, который в основном включает три важных этапа: окружение добычи, хищничество с помощью сети пузырей и поиск добычи. В WOA положение каждого горбатого кита представляет собой потенциальное решение. Путем непрерывного обновления положения китов в пространстве решений алгоритм в конечном итоге сходится к глобальному оптимальному решению [28].
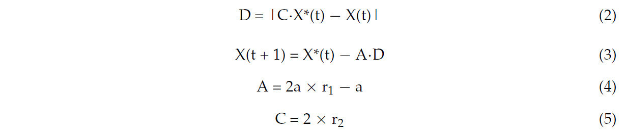
Первый этап — фаза окружения добычи. Поисковый диапазон кита охватывает все глобальное пространство решений, и необходимо сначала определить положение добычи, чтобы окружить ее. Поскольку положение оптимального решения в пространстве поиска неизвестно априори, алгоритм WOA предполагает, что текущее лучшее кандидатное решение является либо целевой добычей, либо близким к оптимальному решению. После определения лучшего поискового агента другие поисковые агенты будут пытаться обновить свои положения по направлению к лучшему поисковому агенту. Это поведение реализуется уравнениями (2)–(5).
где t представляет текущий номер итерации, A и C — векторы коэффициентов, X(t) — вектор положения текущего лучшего решения, X(t) — вектор положения текущего поискового агента, a линейно уменьшается от 2 до 0, а r1 и r2 — случайные векторы в диапазоне [0, 1].
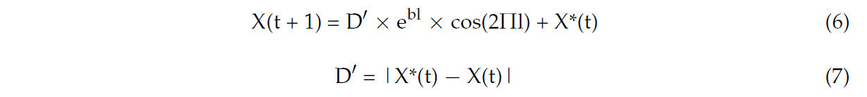
Второй этап — фаза хищничества с помощью сети пузырей. У горбатых китов есть два основных механизма хищничества: окружение добычи и хищничество с помощью сети пузырей. При хищничестве с помощью сети пузырей обновление положения между китом и добычей выражается уравнениями логарифмической спирали (6) и (7). Поскольку существует два типа поведения при хищничестве во время приближения к добыче, алгоритм WOA выбирает либо хищничество с помощью сети пузырей, либо сужающееся окружение на основе вероятности p. Когда p ≥ 0,5, обновление положения выполняется с использованием уравнения (6). Когда p ≤ 0,5, обновление положения выполняется с использованием уравнения (3). По мере увеличения номера итерации t параметр A и коэффициент сходимости a постепенно уменьшаются. Когда ∣A∣ < 1, киты начинают постепенно окружать текущее лучшее решение, что означает локальную фазу поиска в алгоритме WOA.
где D′ представляет расстояние между текущим поисковым агентом и текущим лучшим решением, b — параметр формы спирали, а l — случайное число, равномерно распределенное в диапазоне [−1, 1].
Третий этап — фаза поиска добычи. Чтобы гарантировать, что все киты тщательно исследуют пространство решений, WOA обновляет положения на основе расстояний между китами, достигая случайного поиска. Поэтому, когда ∣A∣ ≥ 1, поисковые агенты движутся к случайному киту, как описано уравнением (9).
где D″ представляет расстояние между текущим поисковым агентом и случайным агентом, а Xrand(t) обозначает положение текущего случайного агента.
Из-за случайной инициализации популяции в алгоритме WOA поисковая способность алгоритма может быть недостаточной, что потенциально может привести к сходимости к локальным оптимумам. Поэтому в данном исследовании представлен алгоритм Cubic для оптимизации начальной популяции WOA. Алгоритм может выходить из локальных оптимумов, используя хаотическое отображение для поиска и обновления весов. Кроме того, встроен адаптивный механизм для оптимизации весового коэффициента механизма сужающегося окружения в WOA, что ускоряет скорость сходимости модели. Формулы Cubic выглядят следующим образом:
где x_i — фактическое значение спектрального индекса.
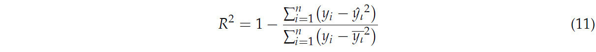
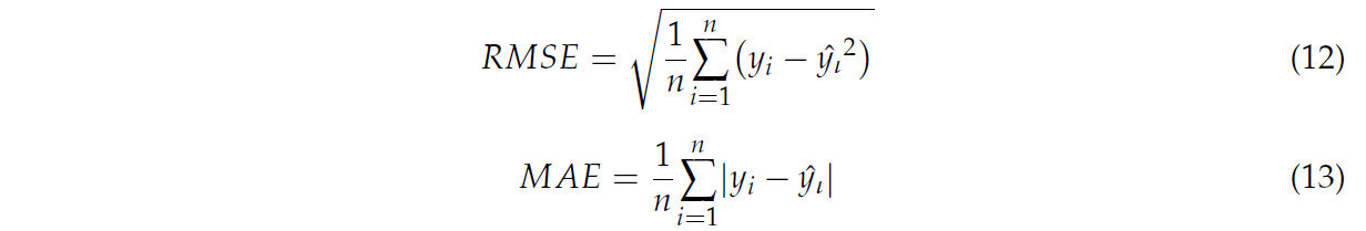
Модели, построенные в этом эксперименте, были регрессионными моделями, поэтому для комплексной оценки точности инверсии моделей BP, SVM, RF и CIWOABP использовались R², RMSE и MAE. R² отражает качество аппроксимации регрессионной модели, RMSE измеряет отклонение между измеренными и предсказанными значениями солености почвы, а MAE представляет абсолютную ошибку, что обеспечивает лучшее понимание фактической ошибки в предсказанных значениях. Чем ближе R² к 1 и чем меньше значения RMSE и MAE, тем точнее инверсия модели. Формулы выглядят следующим образом:
где y_i — предсказанное значение данных о солености почвы, ŷ_i — измеренное значение данных о солености почвы, ȳ_i — среднее значение исходных данных о солености почвы, а n — количество образцов.
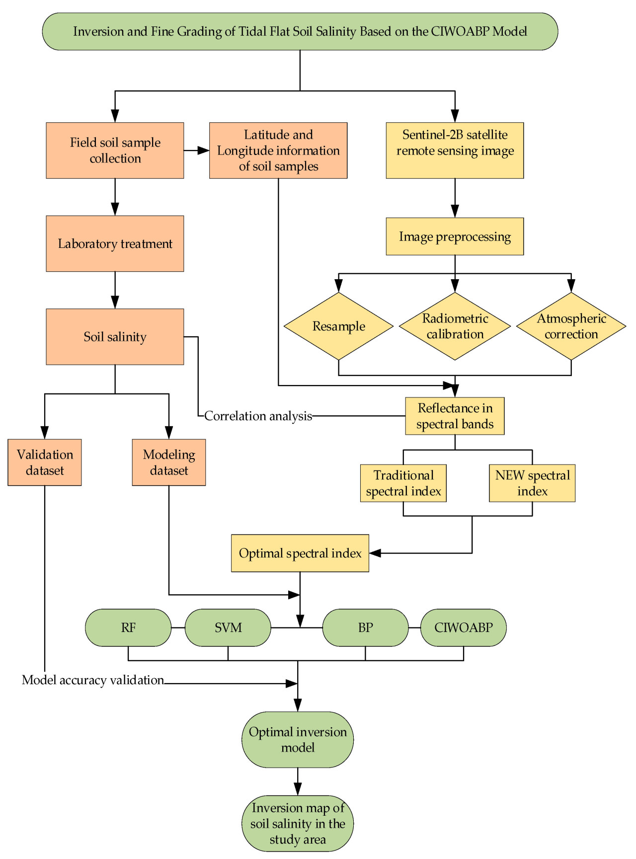
Технологическая блок-схема данного исследования представлена на Рисунке 2. Сначала были отобраны почвенные образцы из района исследования, и в этом исследовании была записана информация о долготе и широте каждой точки отбора проб. Затем почвенные образцы были отправлены в лабораторию для получения данных о солености для каждой точки отбора проб. Впоследствии данные о солености были разделены на наборы данных для моделирования и валидации. Затем было выполнено предварительную обработку снимков Sentinel-2B, и с использованием информации о широте и долготе были извлечены значения отражения диапазонов снимков в точках отбора проб. Далее был проведен корреляционный анализ между значениями отражения диапазонов и измеренными данными о солености почвы. На основе традиционных спектральных индексов были выбраны диапазоны с высокой корреляцией для создания новых спектральных индексов с целью повышения точности инверсии модели. Затем был выбран оптимальный спектральный индекс в качестве входных данных модели, а данные о солености из набора данных для моделирования были использованы в качестве выходных данных для обучения модели машинного обучения. Модель была валидирована с использованием набора данных для валидации для оценки ее точности и выявления модели с наилучшей производительностью. Наконец, выбранная оптимальная модель была использована для инверсии засоления почв в районе исследования, что позволило создать карту засоленности для этого региона.
Рисунок 2. Технологическая блок-схема данного исследования.
3. Результаты и анализ
3.1. Корреляция между мультиспектральным отражением и измеренным содержанием соли в почве
После предварительной обработки был проанализирован коэффициент корреляции Пирсона между отражением обычно используемых диапазонов снимков Sentinel-2 (Blue(B), Green(G), Red(R), NIR, SWIR1, SWIR2) и соленостью почвы. Результаты представлены в Таблице 2. Среди отдельных диапазонов корреляция между отражением и соленостью почвы в диапазоне NIR оказалась незначительной, в то время как отражение диапазонов B, G, R, SWIR1 и SWIR2 показало значительную положительную корреляцию с соленостью почвы. Среди них диапазон SWIR1 продемонстрировал самую сильную корреляцию с коэффициентом корреляции 0,511.
Таблица 2. Коэффициент корреляции между отражением каждого диапазона и содержанием соли.
Спектральные индексы получаются с использованием технологии дистанционного зондирования путем комбинирования различных видимых и инфракрасных диапазонов из мультиспектральных спутниковых снимков для усиления определенных спектральных характеристик. Эти индексы используются для выделения определенных особенностей наземных объектов. Среди них Salinity Index (SI) является ключевым показателем для количественной оценки поверхностных условий засоления. В этом исследовании было выбрано 11 обычно используемых традиционных солевых индексов [29,30,31,32,33,34,35,36] для количественного анализа содержания соли в почве. Как показано в Таблице 3, среди спектральных индексов, полученных из нескольких диапазонов, SI, SI1, SI2, SI3 и S3 продемонстрировали значительные корреляции с измеренным содержанием соли в почве с коэффициентами корреляции 0,42, 0,43, 0,37, 0,43 и 0,43 соответственно. Корреляция между другими спектральными индексами и измеренным содержанием соли в почве оказалась слабой.
Таблица 3. Формула спектрального индекса и его корреляция с соленостью.
Корреляция традиционных спектральных индексов обычно низкая, как правило, ниже 0,50. Разработка спектральных индексов с высокой корреляцией имеет ключевое значение для повышения точности модели, специально адаптированной к характеристикам засоления приливных равнин. Основной принцип создания спектральных индексов заключается в выявлении диапазонов с самым сильным и самым слабым отражением для целевого земного покрова в мультиспектральных диапазонах. С помощью геометрических операций разница между этими двумя диапазонами дополнительно усиливается в геометрической прогрессии [37]. Этот процесс усиливает яркость целевого земного покрова на результирующем индексном изображении, одновременно подавляя фоновый земной покров. Поэтому данное исследование заменило диапазоны с низкой корреляцией в SI, SI1, SI2, SI3 и S3 на диапазон SWIR1 с высокой корреляцией и сконструировало новые спектральные индексы (NEWSI4, NEWSI5, NEWSI6, NEWSI7 и NEWSI8). Эта модификация усилила репрезентативность спектральных индексов в отражении характеристик засоления района исследования. Как показано в Таблице 4, новые спектральные индексы после включения SWIR1 продемонстрировали значительно более сильные корреляции с соленостью почвы. Коэффициенты корреляции составили приблизительно 0,5, что в целом выше, чем у традиционных спектральных индексов, представленных в Таблице 3, причем самая высокая корреляция 0,52 была обнаружена для NEWSI6.
Таблица 4. Формула нового спектрального индекса и его корреляция с соленостью.
Чтобы уменьшить избыточную информацию и улучшить интерпретируемость модели, в этом исследовании был проведен анализ коллинеарности вышеупомянутых спектральных индексов. Как показано на Рисунке 3, существует высокая степень коллинеарности между различными спектральными индексами. Эти избыточные данные могут увеличить сложность обучения модели и даже привести к проблемам переобучения [35]. Поэтому необходимо выбирать спектральные индексы с более высокой корреляцией, чтобы избежать шумовых помех и повысить предсказательную способность модели. В конечном итоге, для повышения обобщающей способности модели в этом исследовании были выбраны спектральные индексы SWIR1 и NEWSI6, которые показали значительную корреляцию, в качестве входных переменных для регрессионной модели. Они были использованы для установления количественной связи между снимками дистанционного зондирования и соленостью почвы.
Рисунок 3. Анализ тепловой карты корреляции спектральных индексов.
3.2. Модель прогнозирования засоленности почв
В этом исследовании было собрано 21 почвенный образец, их содержание соли было расположено в порядке возрастания. Затем образцы были отобраны с использованием интервального метода отбора, при котором 14 образцов были предназначены для обучения модели, а оставшиеся 7 образцов были отложены для проверки точности модели. Спектральные индексы SWIR1 и NEWSI6 использовались в качестве независимых переменных, а измеренные данные о соли — в качестве зависимых переменных. Четыре модели машинного обучения — BP, SVM, RF и CIWOABP — были использованы для создания моделей инверсии солей почвы.
Как показано в Таблице 5, при использовании диапазона SWIR1 для моделирования модель CIWOABP демонстрирует наилучшую аппроксимацию. Значения R² для обучающего и валидационного наборов составляют 0,712 и 0,763 соответственно, что превосходит показатели моделей RF, SVM и BP. Кроме того, модель работает лучше на валидационном наборе, чем на обучающем, что свидетельствует о высокой способности к обобщению. Результаты обучающего набора показывают, что модель BP превосходит модель SVM по всем параметрам. Это, вероятно, связано с ее высокой способностью к нелинейному отображению, поскольку ее многослойная структура позволяет абстрагировать данные, что позволяет ей изучать иерархические признаки и более эффективно моделировать сложные данные. Хотя SVM также может обрабатывать нелинейные данные, ее нелинейная способность ограничена выбором функции ядра и настройками параметров, что может повлиять на результаты обучения. Однако общая производительность модели BP немного ниже, чем у модели RF. Это может быть связано с тем, что модель RF, состоящая из нескольких деревьев решений, снижает риск переобучения за счет ансамблевого обучения, что позволяет ей лучше аппроксимировать данные в большинстве случаев, особенно с небольшими наборами данных. По сравнению с тремя другими моделями, модель CIWOABP достигла самого высокого значения R², равного 0,712. По сравнению с моделью SVM, модель CIWOABP снизила значения RMSE и MAE на 0,507 г·кг⁻¹ и 0,164 г·кг⁻¹ соответственно. Это улучшение можно объяснить интеграцией хаотического отображения и адаптивного алгоритма оптимизации китов в модели CIWOABP, что усиливает ее возможности глобального поиска и оптимизирует веса сети. В результате модель лучше оснащена для выявления более подходящих отображений в сложных нелинейных данных, что приводит к повышению точности прогнозирования. В валидационном наборе модель CIWOABP достигла значения RMSE 0,601 г·кг⁻¹, что является самым низким среди всех четырех моделей, а значение MAE было снижено на 0,229 г·кг⁻¹ по сравнению с моделью RF и на 0,087 г·кг⁻¹ по сравнению с моделью BP. Как показано на Рисунке 4, модели RF, SVM и BP лучше предсказывали образцы с низкой соленостью. Напротив, точность прогнозирования для образцов с низкой соленостью была в целом выше, чем для образцов с высокой соленостью. Модель CIWOABP продемонстрировала хорошую предсказательную способность как для образцов с низкой, так и с высокой соленостью. Хотя некоторые прогнозы показали незначительные отклонения, общие предсказанные значения были пропорциональны фактическим измеренным значениям, что указывает на хорошую аппроксимацию и повышенную стабильность модели.
Рисунок 4. График прогнозирования засоленности почвы на основе спектрального индекса B11, где синие точки представляют собой предсказанные значения.
Таблица 5. Результаты инверсии засоленности почв различными моделями.
Кроме того, как показано в Таблице 5, введение нового спектрального индекса NEWSI6 привело к улучшению значений R² для моделей RF, SVM, BP и CIWOABP, в то время как значения RMSE в обучающем наборе были снижены, что указывает на лучшее качество аппроксимации модели. Среди моделей модель CIWOABP продемонстрировала наилучшую общую производительность. Значения R² для обучающего и валидационного наборов были самыми высокими среди четырех моделей, достигнув 0,874 и 0,815 соответственно. Эти значения представляют собой увеличение на 0,162 и 0,052 по сравнению с моделью, использующей только спектральный индекс SWIR1. Кроме того, значения RMSE и MAE были снижены, что демонстрирует, что новый спектральный индекс, предложенный в этом исследовании, значительно повышает точность инверсии моделей. Кроме того, модель CIWOABP демонстрирует самые низкие значения RMSE и MAE в обучающем наборе по сравнению с моделями RF, SVM и BP. На валидационном наборе значения RMSE и MAE модели CIWOABP также ниже, чем у моделей RF и SVM. Как показано на Рисунке 5, RF и SVM демонстрируют незначительные улучшения в прогнозировании образцов с низкой соленостью, но показывают ограниченный прогресс в прогнозировании образцов с высокой соленостью. Напротив, модель BP улучшает производительность в прогнозировании образцов с высокой соленостью, что указывает на ее лучшее понимание этих случаев. Модель CIWOABP показывает хорошее соответствие линии 1:1 как для образцов с низкой, так и с высокой соленостью, причем прогнозы для образцов с низкой соленостью разбросаны вокруг линии 1:1, а образцы с высокой соленостью тесно прилегают к ней. Это демонстрирует высокую обобщающую способность модели и превосходную предсказательную производительность. Как видно на Рисунке 4 и Рисунке 5, модель CIWOABP является надежной и стабильной, стабильно предоставляя надежные результаты в различных уровнях солености.
Рисунок 5. График прогнозирования засоленности почвы на основе спектральных индексов B11 и SI6, где синие точки представляют собой предсказанные значения.
В заключение, предложенная в этом исследовании модель CIWOABP демонстрирует высокую обобщающую способность. Она не только достигает высокой точности на обучающем наборе данных, но и сохраняет отличную предсказательную производительность на тестовом наборе данных. Надежность модели позволяет ей противостоять влиянию шума и выбросов, что делает ее пригодной для практического применения. Кроме того, модель не демонстрирует значительного переобучения, а ее ошибка обобщения остается низкой, что указывает на то, что она обладает высокой обобщающей способностью и может быть надежно применена для инверсии засоления почв в районе исследования.
3.3. Инверсия засоленности почв
В соответствии со стандартом классификации засоленности почв, территория исследования, охваченная точками отбора проб, была разделена на пять типов засоленности: незасоленные, слабозасоленные, среднесолончаковые, сильносолончаковые и солончаковые почвы. Результаты инверсии засоленности почв для района исследования представлены на Рисунке 6. Уровни засоления от низкого к высокому следующие: 31,63%, 42,47%, 12,77%, 7,62% и 5,51%.
Рисунок 6. Карта инверсии засоленности района исследования, где более темные цвета указывают на более высокие уровни солености почвы.
Как показано на Рисунке 6, карта засоленности района исследования в целом демонстрирует градиент с запада на восток, с более низкой соленостью на западе и более высокой соленостью на востоке. Наблюдается четкая дифференциация между востоком и западом вдоль прибрежного шоссе. Восточные прибрежные районы имеют более высокие уровни солености и в основном представлены солончаковыми почвами, что согласуется с результатами полевых обследований. За исключением рыбоводных прудов, западный регион в основном состоит из незасоленных и слабозасоленных почв, пригодных для возделывания сельскохозяйственных культур, составляя 74,1% от общей площади. Значительная разница в солености между востоком и западом в районе исследования в первую очередь связана с тем, что восточный регион находится в непосредственной близости от морской воды, имеет относительно низкую высоту и неглубокий уровень грунтовых вод, подвержен влиянию вторжения морской воды, что приводит к повышению солености грунтовых вод. Кроме того, высокие температуры и высокая интенсивность испарения в регионе дополнительно усугубляют процесс засоления почв. В западной части района исследования прибрежное шоссе действует как естественный барьер, что приводит к относительно более низким уровням солености. Однако в юго-западном регионе, который находится в зоне грунтовой воронки, обширное извлечение грунтовых вод и крупномасштабное орошение для сельского хозяйства способствовали проникновению минерализованных грунтовых вод в почву. Это привело к образованию в некоторых районах средне- и сильносолончаковых почв.
3.4. Точная классификация сельскохозяйственных угодий в районе исследования в сочетании с местными культурами
Солончаково-солонцовые приливные равнины представляют собой важнейший стратегический резерв для улучшения качества, повышения эффективности и расширения потенциала пахотных земель Китая, служа потенциальным «житницей» для производства зерна в стране. В этом исследовании данные спутниковых снимков района исследований были классифицированы с использованием Support Vector Machine (SVM) в ENVI5.3. Классификация достигла точности 98,45% с коэффициентом каппа 0,98, что указывает на отличную производительность классификации. Векторный файл, экспортированный из классификации, показан на Рисунке 7. Затем извлеченные данные были сегментированы в ArcGIS10.8 для выявления районов сельскохозяйственных угодий, которые были объединены с информацией о местных культурах. Этот подход предоставляет теоретическую основу для управления засолением при точной селекции местных солеустойчивых культур.
Рисунок 7. Векторный файл сельскохозяйственных угодий в районе исследования, где белый цвет представляет сельскохозяйственные угодья.
Основываясь на сезонных требованиях культур, были выбраны три распространенные местные солеустойчивые культуры: солеустойчивая кукуруза, солеустойчивый рис и сведа (Seepweed). Распределение этих культур показано на Рисунке 8. Солеустойчивая кукуруза, которая устойчива к полеганию и имеет высокую урожайность и рыночную стоимость, как правило, менее устойчива к солевому стрессу. Поэтому рекомендуется высаживать солеустойчивую кукурузу на землях с уровнем солености ниже 2‰ в районе исследования, как показано синей областью на Рисунке 8. Кроме того, одна треть пахотных земель в городе Дунтай находится в водной сети реки Лишай, естественной и здоровой базе для производства риса, где круглый год высаживается 98 860 акров риса, что ставит город в число лидеров провинции Цзянсу. Некоторые сорта солеустойчивого риса могут переносить уровень солености от 2‰ до 6‰, как показано желтой областью на Рисунке 8. Эти сорта риса могут быть выбраны для посадки, чтобы увеличить экономические выгоды от засоленных сельскохозяйственных земель. Местная специализированная культура сведа (Seepweed) может быть высажена на сильносолончаковых и солончаковых почвах. Сведа обладает высокой солеустойчивостью и избирательно поглощает растворимые ионы солей, улучшая плодородие засоленных почв. Кроме того, она богата питательными веществами и служит высококачественным овощным и масличным растением. Внутренние стебли и листья сведы можно употреблять как в свежем, так и в сушеном виде, что делает ее легкой для хранения и транспортировки. Разработка сведы в качестве овощной культуры показывает большой потенциал. Как указано красной областью на Рисунке 8, посадка сведы может повысить эффективность использования и управления засоленными почвами.
Рисунок 8. Карта точной селекции района исследования, где светло-голубой цвет представляет кукурузу, желтый — рис, а красный — сведу.
4. Обсуждение
Предыдущие исследования по инверсии засоления почв в основном были сосредоточены на внутриконтинентальных сельскохозяйственных угодьях или солончаково-солонцовых землях, где для моделирования использовались традиционные солевые индексы или индексы растительности [38]. Однако приливные равнины, сформированные путем осаждения и наносонакопления, вызванных морской динамикой, представляют собой гораздо более сложный экологический контекст. Почвенный состав почв приливных равнин значительно отличается от такового внутриконтинентальных районов [2]. Это исследование показывает, что корреляция между традиционными спектральными индексами и соленостью почвы в целом низкая (как показано в Таблице 3), что можно объяснить сложным почвенным составом прибрежных и приливных сельскохозяйственных угодий. В результате традиционные спектральные индексы могут не подходить для инверсии засоления в этом контексте. Чтобы преодолеть это ограничение, был предложен новый спектральный индекс для повышения точности моделей. Как показано в Таблице 4 и Таблице 5, новый спектральный индекс превосходит модели, построенные только с использованием диапазона B11, что приводит к повышению точности прогнозирования во всех моделях. Этот результат подчеркивает, какое значительное влияние выбор входных переменных может оказать на производительность модели в прогнозировании содержания соли в почве. Следовательно, крайне важно выборочно выбирать спектральные индексы, адаптированные к конкретным характеристикам исследуемой среды, для повышения точности модели. Более того, засоление почв приливных равнин подвержено влиянию различных факторов, включая высоту, осадки, температуру, состав почвы, уровень грунтовых вод и растительный покров [39]. Будущие исследования засоления почв илистых равнин должны комплексно учитывать эти факторы, чтобы лучше понять процесс и разработать эффективные стратегии управления.
Алгоритмы машинного обучения предоставляют высокие возможности интеллектуального анализа данных и исключительные способности к нелинейной аппроксимации, что делает их весьма эффективными для моделирования сложных нелинейных взаимосвязей между засолением почвы и влияющими на него факторами. Выбор соответствующего подхода к моделированию, следовательно, имеет решающее значение для повышения точности и надежности прогнозов [40]. В этом исследовании было отмечено, что модель CIWOABP более эффективно улавливает сложную нелинейную взаимосвязь между спектральными индексами и соленостью почвы. Это улучшение в первую очередь связано с адаптивным механизмом, интегрированным в модель, который усиливает ее способность адаптироваться к различным данным. Более того, как показано на Рисунке 4 и Рисунке 5, модель CIWOABP продемонстрировала большую стабильность по сравнению с тремя другими моделями в течение обоих экспериментальных процессов прогнозирования. Эта повышенная стабильность является результатом интеграции алгоритмов хаотического отображения и алгоритмов оптимизации китов, которые улучшают оптимизационные возможности модели. В результате модель CIWOABP демонстрирует превосходную обобщающую способность и надежность в процессе аппроксимации. Кроме того, эксперименты показали, что все четыре модели имели тенденцию недооценивать данные с высокой соленостью и переоценивать данные с низкой соленостью. Это явление может быть связано со значительной пространственной изменчивостью засоленности почв, где значения пикселей на снимках дистанционного зондирования отражают усредненные спектральные характеристики на данной площади покрытия. В результате инверсия солености отдельных пикселей испытывает эффект сглаживания, что приводит к неточностям в прогнозировании как высоко, так и низкозасоленных зон [41]. Кроме того, исследования показали, что состав почвы, окружение точек отбора проб и глубина точек отбора проб могут значительно влиять на засоленность почвы в этих точках, тем самым влияя на точность аппроксимации модели [42,43,44].
С точки зрения засоленности почв, результаты инверсии солей, полученные в этом исследовании, могут предоставить ценное теоретическое руководство для возделывания сельскохозяйственных культур в районе исследования. При выборе солеустойчивых сортов культур мы консультировались с местными сельскохозяйственными исследователями и проводили полевые обследования, как показано на Рисунке 8, в итоге выбрав три наиболее распространенные солеустойчивые культуры в регионе. При планировании возделывания сельскохозяйственных культур важно дополнительно учитывать характеристики этих культур для оптимизации решений по посадке. Помимо экономических выгод, крайне важно также обеспечить, чтобы выбранные культуры могли в некоторой степени улучшить структуру почв солончаково-солонцовых земель и повысить плодородие почв.
5. Выводы
Большинство ученых провели ограниченные исследования приливных равнин из-за их сложной природной среды, упуская из виду их значительную исследовательскую ценность. В этом исследовании используются мультиспектральные снимки дистанционного зондирования Sentinel-2B в качестве источника данных, разрабатывается новый спектральный индекс для засоленных почв и комбинируется с улучшенной моделью CIWOABP для выполнения инверсии засоления в районе исследования. Основываясь на этом, данное исследование проводит точный анализ селекции для всех сельскохозяйственных угодий в регионе с точки зрения засоленности, включая информацию о местных культурах.
По сравнению с обычными спектральными индексами, новый спектральный индекс, предложенный в этом исследовании, значительно усиливает корреляцию между спектральными индексами и измеренной соленостью почвы, тем самым повышая точность инверсии засоления почв. Улучшенная модель CIWOABP превосходит другие три более простые модели машинного обучения, демонстрируя более сильную линейную взаимосвязь между предсказанными значениями модели и измеренными значениями; после включения нового спектрального индекса значение R² валидационного набора достигло 0,815, что указывает на то, что эта модель является одновременно стабильной и точной, с успешными результатами в инверсии засоления почв для района исследования. Результаты инверсии показывают четкую дифференциацию по оси запад-восток в засоленности почв в пределах района исследования. В целом, западный регион демонстрирует низкую соленость, здесь преобладают незасоленные и слабозасоленные почвы, в то время как восточные прибрежные районы имеют более высокие уровни солености, в основном состоящие из солончаковых почв. Эта закономерность согласуется с полевыми обследованиями. Большая часть сельскохозяйственных угодий в районе исследования имеет уровень солености ниже 6‰, что делает их пригодными для посадки солеустойчивых культур, таких как кукуруза и рис. В районах с более высокой соленостью из-за извлечения грунтовых вод и орошения можно возделывать солеустойчивые культуры, такие как сведа, для улучшения плодородия почв и повышения экономической выгоды.
Хотя это исследование дало хорошие результаты, существуют некоторые ограничения. Например, пространственное разрешение Sentinel-2B может не полностью улавливать тонкие вариации солености. Кроме того, такие экологические факторы, как климат, осадки и рельеф, оказывают значительное влияние на засоленность почв, что может повлиять на обобщаемость и применимость результатов. Будущие исследования должны уделять больше внимания влиянию этих факторов. В заключение, в условиях ограниченных земельных и трудовых ресурсов эффективное использование солончаково-солонцовых земель приливных равнин представляет собой ценный земельный ресурс, который может поддерживать сельскохозяйственное развитие и вносить вклад в сохранение экологии, согласуясь с целями устойчивого развития. Однако, если не управлять ими должным образом, эти территории могут подвергнуться сильной деградации, что приведет к экологическому ухудшению. Таким образом, исследования точной селекции и комплексного использования солончаково-солонцовых земель имеют стратегическое значение для обеспечения продовольственной безопасности страны и защиты сельскохозяйственного будущего Китая.
Ссылки
1. Alexakis, D.; Daliakopoulos, I.N.; Panagea, I.S.; Tsanis, I.K. Assessing soil salinity using WorldView-2 multispectral images in Timpaki, Crete, Greece. Geocarto Int. 2018, 33, 321–338. [Google Scholar] [CrossRef]
2. Guo, J.; Ma, Y.; Ding, C.; Zhao, H.; Cheng, Z.; Yan, G.; You, Z. Impacts of Tidal Oscillations on Coastal Groundwater System in Reclaimed Land. J. Mar. Sci. Eng. 2023, 11, 2019. [Google Scholar] [CrossRef]
3. Wang, J.; Sun, Q.; Shang, J.; Wu, F.; Dai, Q. A new approach for estimating soil salinity using a low-cost soil sensor in situ: A case study in saline regions of China’s East Coast. Remote Sens. 2020, 12, 239. [Google Scholar] [CrossRef]
4. Peng, J.; Biswas, A.; Jiang, Q.; Zhao, R.; Hu, J.; Hu, B.; Shi, Z. Estimating soil salinity from remote sensing and terrain data in southern Xinjiang Province, China. Geoderma 2019, 337, 1309–1319. [Google Scholar] [CrossRef]
5. Aldabaa, A.A.A.; Weindorf, D.C.; Chakraborty, S.; Sharma, A.; Li, B. Combination of proximal and remote sensing methods for rapid soil salinity quantification. Geoderma 2015, 239, 34–46. [Google Scholar] [CrossRef]
6. Mohamed, S.A.; Metwaly, M.M.; Metwalli, M.R.; AbdelRahman, M.A.E.; Badreldin, N. Integrating Active and Passive Remote Sensing Data for Mapping Soil Salinity Using Machine Learning and Feature Selection Approaches in Arid Regions. Remote Sens. 2023, 15, 1751. [Google Scholar] [CrossRef]
7. Wang, L.; Hu, P.; Zheng, H.; Liu, Y.; Cao, X.; Hellwich, O.; Chen, X. Integrative modeling of heterogeneous soil salinity using sparse ground samples and remote sensing images. Geoderma 2023, 430, 116321. [Google Scholar] [CrossRef]
8. Jia, P.; He, W.; Hu, Y.; Liang, Y.; Liang, Y.; Xue, L. Inversion of coastal cultivated soil salt content based on multi-source spectra and environmental variables. Soil Tillage Res. 2024, 241, 106124. [Google Scholar] [CrossRef]
9. Kholdorov, S.; Lakshmi, G.; Jabbarov, Z.; Yamaguchi, T.; Yamashita, M.; Samatov, N.; Katsura, K. Analysis of Irrigated Salt-Affected Soils in the Central Fergana Valley, Uzbekistan, Using Landsat 8 and Sentinel-2 Satellite Images, Laboratory Studies, and Spectral Index-Based Approaches. Eurasian Soil Sci. 2023, 56, 1178–1189. [Google Scholar] [CrossRef]
10. Cui, X.; Han, W.; Zhang, H.; Cui, J.; Ma, W.; Zhang, L.; Li, G. Estimating soil salinity under sunflower cover in the Hetao Irrigation District based on unmanned aerial vehicle remote sensing. Land Degrad. Dev. 2023, 34, 84–97. [Google Scholar] [CrossRef]
11. Cui, J.; Chen, X.; Han, W.; Cui, X.; Ma, W.; Li, G. Estimation of soil salt content at different depths using UAV multi-spectral remote sensing combined with machine learning algorithms. Remote Sens. 2023, 15, 5254. [Google Scholar] [CrossRef]
12. Du, R.; Chen, J.; Lang, Y.; Lang, R.; Yang, X.; Wang, T.; Chen, Y. Timely monitoring of soil water-salt dynamics within cropland by hybrid spectral unmixing and machine learning models. Int. Soil Water Conserv. Res. 2024, 12, 726–740. [Google Scholar] [CrossRef]
13. Sarkar, S.K.; Rudra, R.R.; Sohan, A.R.; Das, P.C.; Ekram, K.M.M.; Talukdar, S.; Islam, A.R.M.T. Coupling of machine learning and remote sensing for soil salinity mapping in coastal area of Bangladesh. Sci. Rep. 2023, 13, 17056. [Google Scholar] [CrossRef]
14. Salcedo, F.P.; Cutillas, P.P.; Cabañero, J.J.A.; Vivaldi, A.G. Use of remote sensing to evaluate the effects of environmental factors on soil salinity in a semi-arid area. Sci. Total Environ. 2022, 808, 152524. [Google Scholar] [CrossRef] [PubMed]
15. Dusingizimana, M.W.; Friedrich, A.M.; Kahle, B.; Rieger, S.M.; Heuss-Aßbichler, S.; Závada, P.; Zebari, M. Using ASTER Multispectral and EnMAP Hyperspectral Remote Sensing for Lithological Map of Salt Diapirs in the Zagros Mountains, Iran. In Proceedings of the EGU General Assembly 2024, Vienna, Austria, 14–19 April 2024. [Google Scholar]
16. Li, Y.; Chang, C.; Wang, Z.; Zhao, G. Upscaling remote sensing inversion and dynamic monitoring of soil salinization in the Yellow River Delta, China. Ecol. Indic. 2023, 148, 110087. [Google Scholar] [CrossRef]
17. Hu, S.; Meng, K.; Ma, R.; Sun, Z.; Wang, Z.; Ge, M.; Zeng, L.; Yin, L. The potential risk of soil salinization on vegetation restoration by ecological water conveyance project in Qingtu Lake Wetland, northwestern China. Land Degrad. Dev. 2024, 35, 1296–1307. [Google Scholar] [CrossRef]
18. Sun, C.; Liu, Y.X.; Li, M.C.; Zhao, S.S.; Zhou, M.X. Spatiotemporal evolution of salt marsh and influential analysis of reclamation of Jiangsu middle coast in recent 25 years. J. Nat. Resour. 2015, 30, 1486–1498. [Google Scholar] [CrossRef]
19. Chen, F.; Hu, H.; Pan, D.; Wang, J.; Zhang, H.; Pan, Z. Distribution characteristics of rainfall erosivity in Jiangsu coastal areas. Agronomy 2023, 13, 1829. [Google Scholar] [CrossRef]
20. Zhang, Y.; Xiao, X.; Sun, Z.; Lei, B.; Li, M.; Guo, X.; Xing, C. Salt dynamic changes between seawater and phreatic brine in muddy tidal flats under tidal influence. J. Hydrol. 2024, 634, 131044. [Google Scholar] [CrossRef]
21. Jia, Y.; Wu, J.; Cheng, M.; Xia, X. Global Transfer of Salinization on Irrigated Land: Complex Network and Endogenous Structure. SSRN Electron. J. 2022, 336, 117592. [Google Scholar] [CrossRef]
22. Yang, N.; Cui, W.X.; Zhang, Z.T.; Zhang, J.R.; Chen, J.; Du, R.; Zhou, Y. Soil salinity inversion at different depths using improved spectral index with UAV multispectral remote sensing. Trans. Chin. Soc. Agric. Eng. 2020, 36, 13–21. [Google Scholar] [CrossRef]
23. Brady, N.C.; Weil, R.R. The Nature and Properties of Soils; Prentice Hall: Upper Saddle River, NJ, USA, 2008. [Google Scholar]
24. Blum, F.M.S.; Möhlhenrich, S.C.; Raith, S.; Pankert, T.; Peters, F.; Wolf, M.; Modabber, A. Clinical Oral Investigations. Evaluation of an artificial intelligence-based algorithm for automated localization of craniofacial landmarks. Clin. Oral Investig. 2023, 27, 2255–2265. [Google Scholar] [CrossRef] [PubMed]
25. Ahmad, S.; Kalra, A.; Stephen, H. Estimating soil moisture using remote sensing data: A machine learning approach. Adv. Water Resour. 2010, 33, 69–80. [Google Scholar] [CrossRef]
26. Pham, T.D.; Yokoya, N.; Nguyen, T.T.T.; Le, N.N.; Ha, N.T.; Xia, J.; Pham, T.D. Improvement of mangrove soil carbon stocks estimation in North Vietnam using Sentinel-2 data and machine learning approach. GISci. Remote Sens. 2021, 58, 68–87. [Google Scholar] [CrossRef]
27. Yang, W.; Hu, Y.; Hu, C.; Yang, M. An agent-based simulation of deep foundation pit emergency evacuation modeling in the presence of collapse disaster. Symmetry 2018, 10, 581. [Google Scholar] [CrossRef]
28. Mirjalili, S.; Lewis, A. The whale optimization algorithm. Adv. Eng. Softw. 2016, 95, 51–67. [Google Scholar] [CrossRef]
29. Allbed, A.; Kumar, L.; Aldakheel, Y.Y. Assessing soil salinity using soil salinity and vegetation indices derived from IKONOS high-spatial resolution imageries: Applications in a date palm dominated region. Geoderma 2014, 230–231, 1–8. [Google Scholar] [CrossRef]
30. Khan, N.M.; Rastoskuev, V.V.; Sato, Y.; Shiozawa, S. Assessment of hydrosaline land degradation by using a simple approach of remote sensing indicators. Agric. Water Manag. 2005, 77, 96–109. [Google Scholar] [CrossRef]
31. Douaoui, A.E.K.; Nicolas, H.; Walter, C. Detecting salinity hazards within a semiarid context by means of combining soil and remote-sensing data. Geoderma 2006, 134, 217–230. [Google Scholar] [CrossRef]
32. Abbas, A.; Khan, S. Using remote sensing techniques for appraisal of irrigated soil salinity. In Proceedings of the International Congress on Modelling and Simulation (MODSIM), Christchurch, New Zealand, 10–13 December 2007; Modelling and Simulation Society of Australia and New Zealand Inc.: Canberra, Australia, 2007; pp. 2632–2638. [Google Scholar]
33. Voitik, A.; Kravchenko, V.; Pushka, O.; Kutkovetska, T.; Shchur, T.; Kocira, S. Comparison of NDVI, NDRE, MSAVI and NDSI indices for early diagnosis of crop problems. Agric. Eng. 2023, 27, 47–57. [Google Scholar] [CrossRef]
34. Sirpa-Poma, J.W.; Satgé, F.; Pillco Zolá, R.; Resongles, E.; Perez-Flores, M.; Flores Colque, M.G.; Bonnet, M.P. Complementarity of Sentinel-1 and Sentinel-2 data for soil salinity monitoring to support sustainable agriculture practices in the Central Bolivian Altiplano. Sustainability 2024, 16, 6200. [Google Scholar] [CrossRef]
35. Mehla, M.K.; Kumar, A.; Kumar, S.; Jhorar, R.K. Soil salinity assessment and mapping using spectral indices and geostatistical techniques-concepts and review. In Remote Sensing of Soils; Elsevier: Amsterdam, The Netherlands, 2024; pp. 429–437. [Google Scholar]
36. Al-Kasoob, G.F.; Al-Sulttani, A.H.; Al-Quraishi, A.M.F.; Hussein, R.N. Monitoring drifting sand using spectral index and Landsat TM/OLI datasets in Bahr An-Najaf area, Iraq. In Natural Resources Deterioration in MENA Region: Land Degradation, Soil Erosion, and Desertification; Springer International Publishing: Cham, Switzerland, 2024; pp. 241–260. [Google Scholar] [CrossRef]
37. Zhang, Y.; Li, S.; Wang, L. Development of new spectral indices for soil salinity estimation using Landsat and Sentinel-2 data. Environ. Monit. Assess. 2023, 195, 579. [Google Scholar]
38. Ge, X.Y.; Ding, J.L.; Teng, D.X.; Wang, J.Z.; Huo, T.C.; Jin, X.Y.; Wang, J.J.; He, B.Z.; Han, L.J. Updated soil salinity with fine spatial resolution and high accuracy: The synergy of Sentinel-2 MSI, environmental covariates and hybrid machine learning approaches. Catena 2022, 212, 106054. [Google Scholar] [CrossRef]
39. Nosetto, M.D.; Acosta, A.M.; Jayawickreme, D.H.; Ballesteros, S.I.; Jackson, R.B.; Jobbágy, E.G. Land-use, and topography shape soil and groundwater salinity in central Argentina. Agric. Water Manag. 2013, 129, 120–129. [Google Scholar] [CrossRef]
40. Boudibi, S.; Sakaa, B.; Benguega, Z.; Fadlaoui, H.; Othman, T.; Bouzidi, N. Spatial prediction and modeling of soil salinity using simple cokriging, artificial neural networks, and support vector machines in El Outaya plain, Biskra, southeastern Algeria. Acta Geochim. 2021, 40, 390–408. [Google Scholar] [CrossRef]
41. Zhong, W.; Zhang, D.; Sun, Y.; Wang, Q. A CatBoost-Based Model for the Intensity Detection of Tropical Cyclones over the Western North Pacific Based on Satellite Cloud Images. Remote Sens. 2023, 15, 3510. [Google Scholar] [CrossRef]
42. NGatdula, N.; Blanco, A. Assessment of the vulnerability of coastal agriculture to seawater intrusion using remote sensing, GIS, and Multi-Criteria Decision Analysis. Int. J. Digit. Earth 2024, 17, 2367733. [Google Scholar] [CrossRef]
43. Khudhair, D.S. Evaluating Soil Texture and Elemental Composition in Wasit Governorate, Iraq: A Remote Sensing Approach. J. Al-Muthanna Agric. Sci. 2024, 11, 1–14. [Google Scholar] [CrossRef]
44. Zhang, J.; Zhang, Z.; Chen, J.; Chen, H.; Jin, J.; Han, J.; Wei, G. Estimating soil salinity with different fractional vegetation cover using remote sensing. Land Degrad. Dev. 2021, 32, 597–612. [Google Scholar] [CrossRef]
Zhu J, Yang S, Li S, Zhou N, Shen Y, Xing J, Xu L, Hong Z, Yang Y. Inversion and Fine Grading of Tidal Flat Soil Salinity Based on the CIWOABP Model. Agriculture. 2025; 15(3):323. https://doi.org/10.3390/agriculture15030323
Перевод статьи «Inversion and Fine Grading of Tidal Flat Soil Salinity Based on the CIWOABP Model» авторов Zhu J, Yang S, Li S, Zhou N, Shen Y, Xing J, Xu L, Hong Z, Yang Y., оригинал доступен по ссылке. Лицензия: CC BY. Изменения: переведено на русский язык
Фото: freepik






















Комментарии (0)